logo elektroda
logo elektroda
X
logo elektroda
REKLAMA
REKLAMA
Adblock/uBlockOrigin/AdGuard mogą powodować znikanie niektórych postów z powodu nowej reguły.

BTM-USBA1 mod - Pomysł na stworzenie interfejsu do złącza diagnostycznego LPG

qbutek 03 Kwi 2014 09:25 11967 2
REKLAMA
  • #1 13470784
    qbutek
    Poziom 11  
    Witam,
    chciałbym zrobić moduł BT pozwalający na połączenie się poprzez BT z komputerem instalacji gazowej STAG 300 Premium.

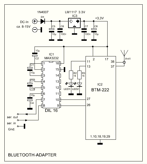
    W internecie znalazłem schemat takiego interfejsu, ale na podstawie gołej płytki:
    BTM-USBA1 mod - Pomysł na stworzenie interfejsu do złącza diagnostycznego LPG

    Schemat wyjść z wtyczki do której chcę podłączyć "swój" interfejs:
    BTM-USBA1 mod - Pomysł na stworzenie interfejsu do złącza diagnostycznego LPG

    Proszę o pomoc w zaprojektowaniu przejścia między tym co posiadam (poniżej), a zaprezentowana powyżej wtyczką. Jakie powinienem dobrać elementy i jak je połączyć.
    Najchętniej dokupiłbym (lub znalazł w szafce) gniazdo USB i stworzył uniwersalne przejście między złączem diagnostycznym a gniazdem USB (można by tego użyć także do innych sposobów połączenia).
    Głównym problemem jest chyba zmiana napięcia z 12V, jakie podaje instalacja samochodu (złącze diagnostyczne) na 5V jakiego wymaga USB.

    Posiadam:
    1. Moduł BTM-USBA1 z wtyczką USB
    BTM-USBA1 mod - Pomysł na stworzenie interfejsu do złącza diagnostycznego LPG BTM-USBA1 mod - Pomysł na stworzenie interfejsu do złącza diagnostycznego LPG BTM-USBA1 mod - Pomysł na stworzenie interfejsu do złącza diagnostycznego LPG
    2. Załóżmy, że gniazdo USB
    3. Wiele innych elementów typu, oporniki, kondensatory itp. nie napisze dokładnie bo mam tego strasznie dużo i przypuszczam, że wszystko się znajdzie.
  • REKLAMA
  • #2 13470928
    Pawel2420
    Poziom 31  
    Moduł BT na pierwszym zdjęciu komunikuje się przez UART. Ten jaki posiadasz wymaga komunikacji przez USB. Nie nadaje się więc do wymienionego zastosowania.
    No chyba, że pomiędzy "wtyczką" a interfejsem BT zastosujesz PC.
  • #3 14094099
    nebundemult
    Poziom 11  
    Witam.I zbudować ten schemat, ale nie work.When i nacisnąć przycisk połączenia z L.R.Omegas ECU gazu odłączyć od modułu jest moduł główny (dell D620) .Anyone wiedzieć, na czym polega problem? Dzięki. BTM-USBA1 mod - Pomysł na stworzenie interfejsu do złącza diagnostycznego LPG
REKLAMA