Witajcie,
zastanawiam się nad budową TANIEGO modułu sterującego małymi odbiornikami ( 2-30W ) 12VDC przez PWM. Takich modułów byłoby wiele, wszystkie skomunikowane przez wspólną linię szeregową half-duplex ( machester ). Wszystkie moduły poza jednym to slave ( jeden to master ).
Nie ma kłopotu przy podłączeniu trójprzewodowym ( masa, zasilanie, serial ) natomiast marzy mi się podłączenie dwuprzewodowe ( transmisja po linii zasilającej 12v DC ), ale nie jestem pewien czy to wykonalne bez stosowania scalaków typu TDA5051A, które są daleko poza budżetem.
Założenia to:
zasilanie 12VDC
pojedyncze obciążenie linii 0-30W
PWM i serial o częstotliwości 300-500Hz
max odległość pomiędzy modułami 30m
długość przewodów od modułu do obciążenia 1cm
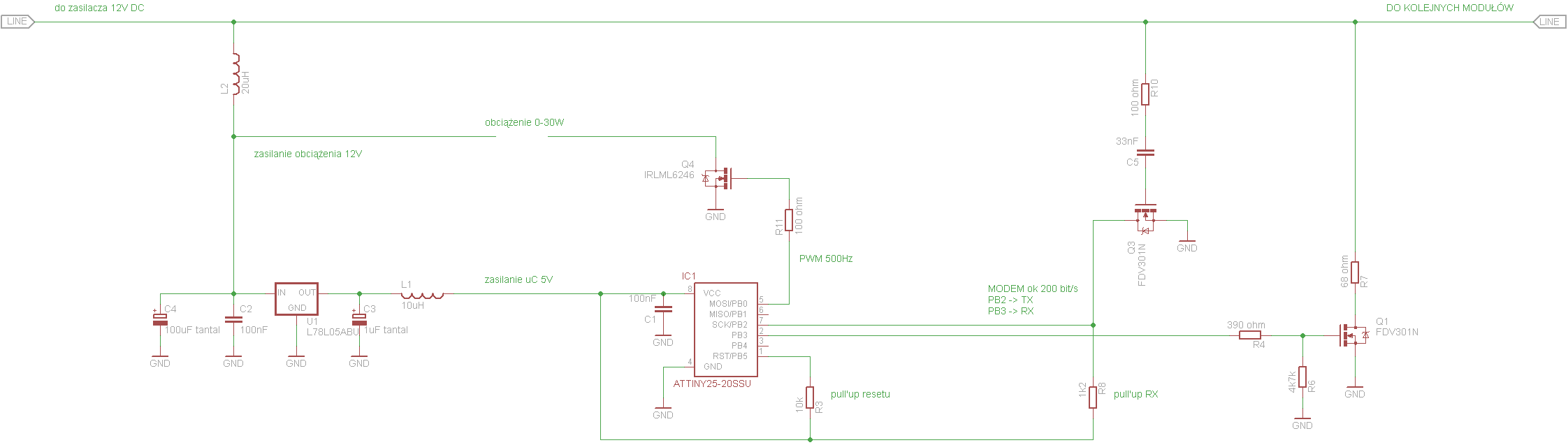
Zerknijcie proszę na załączony schemat - czy to w ogóle ma jakiekolwiek szanse działać? Pewnie nie za bardzo bo pwm "przykryje" mi transmisję danych... Macie jakieś sugestie / porady?
Dzięki!

zastanawiam się nad budową TANIEGO modułu sterującego małymi odbiornikami ( 2-30W ) 12VDC przez PWM. Takich modułów byłoby wiele, wszystkie skomunikowane przez wspólną linię szeregową half-duplex ( machester ). Wszystkie moduły poza jednym to slave ( jeden to master ).
Nie ma kłopotu przy podłączeniu trójprzewodowym ( masa, zasilanie, serial ) natomiast marzy mi się podłączenie dwuprzewodowe ( transmisja po linii zasilającej 12v DC ), ale nie jestem pewien czy to wykonalne bez stosowania scalaków typu TDA5051A, które są daleko poza budżetem.
Założenia to:
zasilanie 12VDC
pojedyncze obciążenie linii 0-30W
PWM i serial o częstotliwości 300-500Hz
max odległość pomiędzy modułami 30m
długość przewodów od modułu do obciążenia 1cm
Zerknijcie proszę na załączony schemat - czy to w ogóle ma jakiekolwiek szanse działać? Pewnie nie za bardzo bo pwm "przykryje" mi transmisję danych... Macie jakieś sugestie / porady?
Dzięki!
