logo elektroda
logo elektroda
X
logo elektroda
REKLAMA
REKLAMA
Adblock/uBlockOrigin/AdGuard mogą powodować znikanie niektórych postów z powodu nowej reguły.

Konwerter USB-DMX - Czy AVCC powinien być podłączony do VCC, a AGND do GND?

tobbit 03 Kwi 2014 20:53 3231 10
REKLAMA
  • #1 13472730
    tobbit
    Poziom 19  
    Witam!
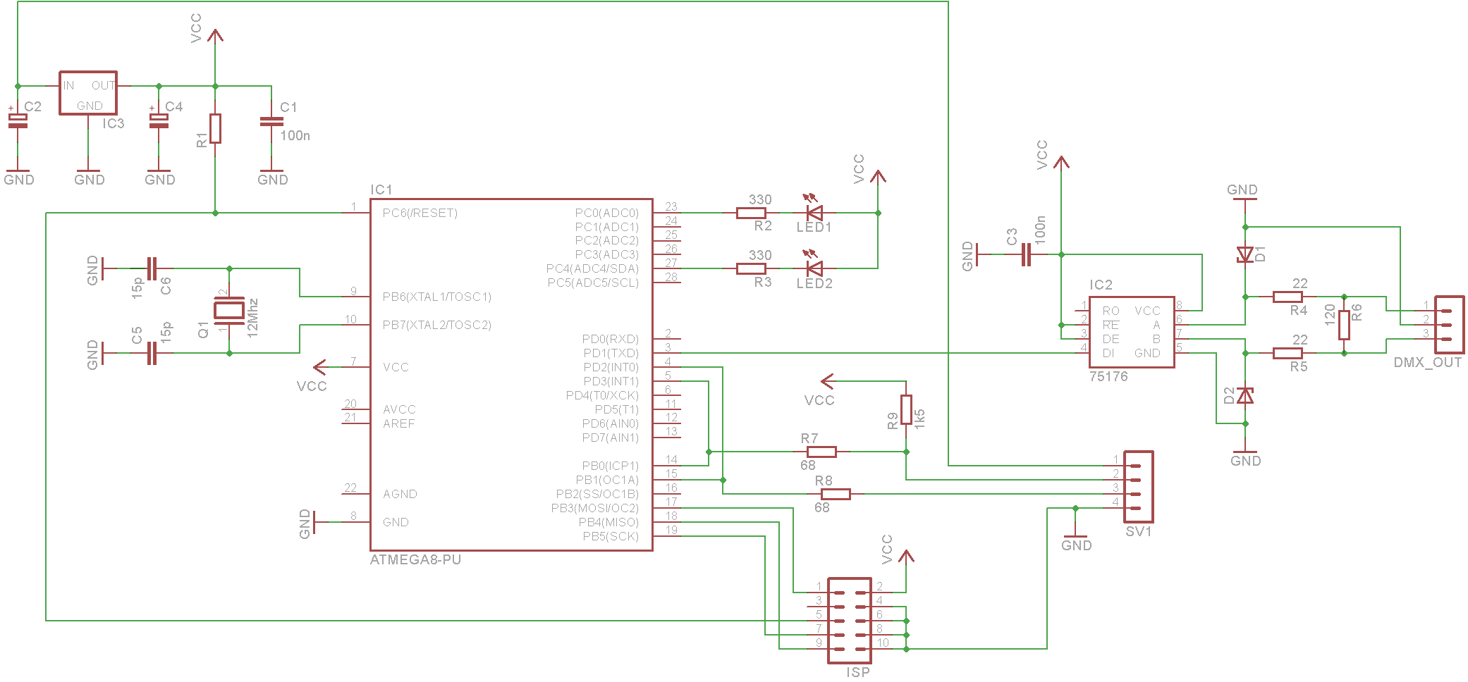
    Znalazłem na forum schemat konwertera USB-DMX, i czy pin AVCC nie powinien być podłączony do VCC a AGND do GND?
    Czy poza tym schemat jest OK?
    Konwerter USB-DMX - Czy AVCC powinien być podłączony do VCC, a AGND do GND?
  • REKLAMA
  • Pomocny post
    #2 13472862
    McMonster
    Poziom 32  
    Powinny, tak to bywa ze schematami z sieci.
  • REKLAMA
  • Pomocny post
    #3 13472871
    LA72
    Poziom 41  
    tobbit napisał:
    czy pin AVCC nie powinien być podłączony do VCC a AGND do GND?


    Jest to zalecane.
    Sposób zasilania części analogowej uC znajdziesz w nocie katalogowej.
  • REKLAMA
  • #4 13472909
    McMonster
    Poziom 32  
    LA72 napisał:
    tobbit napisał:
    czy pin AVCC nie powinien być podłączony do VCC a AGND do GND?


    Jest to zalecane.
    Sposób zasilania części analogowej uC znajdziesz w nocie katalogowej.

    Nawet nie tylko zalecane, fakt, że czasami działa bez podłączenia tych pinów, jest raczej przypadkiem.
  • REKLAMA
  • #6 13473070
    tobbit
    Poziom 19  
    Dzięki. Biorę się za czytanie.
  • #7 13475504
    tobbit
    Poziom 19  
    Co powiecie o tym schemacie i płytce? Dało by się coś lepiej zrobić?
    Konwerter USB-DMX - Czy AVCC powinien być podłączony do VCC, a AGND do GND? Konwerter USB-DMX - Czy AVCC powinien być podłączony do VCC, a AGND do GND?
    Zasilanie będzie albo z portu USB albo z zewnętrznego zasilacza (złącza PWR i GND obok 7805) gniazdo będzie rozłączało zasilanie USB po włożeniu wtyczki DC.
  • #8 13476115
    Konto nie istnieje
    Poziom 1  
  • #9 13476221
    tobbit
    Poziom 19  
    Masa jest jako wylany polygon, (zaznaczony prostokąt). Podjął by się ktoś podłubać przy niej?
  • #10 13494890
    Konto nie istnieje
    Poziom 1  
  • #11 13496914
    tobbit
    Poziom 19  
    Co może grozić jeśli ich nie będzie? Aktualnie interfejs działa bez nich.
REKLAMA