Witam zainteresowany tematem podłączenia starszych konsol do monitora postanowiłem wykonać układ, którego zadaniem będzie transformacja sygnału sygnał VGA.
Problem polega na tym że taki konwerter na samym lm1881 nie pokaże obrazu na monitorze.
W pliku rar znajduje się kod w asm i wygenerowany hex do schematu syncrodoubler-a.
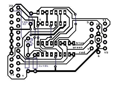
Dołączam też layout przejściówki która rozbija sygnał G na hsync i vsync.
Mam jednakże mały problem. O ile wiem jak rozdzielić hsync i vsync to nie wiem gdzie podpiąć punkt cck, ponieważ schemat syncrodoubelera jest wstępną wersją układu zrobionego i odpalonego dla amigi.
Normalnie ten punkt jest podpięty do c1 w amidze który ma taktowanie 3.55mhz. Sam syncrodoubeler działa tak że jak ma dość wysoką synchronizację to odcina całkowicie połączenie z zegarem.
Jakieś pomysły?
Problem polega na tym że taki konwerter na samym lm1881 nie pokaże obrazu na monitorze.
W pliku rar znajduje się kod w asm i wygenerowany hex do schematu syncrodoubler-a.
Dołączam też layout przejściówki która rozbija sygnał G na hsync i vsync.
Mam jednakże mały problem. O ile wiem jak rozdzielić hsync i vsync to nie wiem gdzie podpiąć punkt cck, ponieważ schemat syncrodoubelera jest wstępną wersją układu zrobionego i odpalonego dla amigi.
Normalnie ten punkt jest podpięty do c1 w amidze który ma taktowanie 3.55mhz. Sam syncrodoubeler działa tak że jak ma dość wysoką synchronizację to odcina całkowicie połączenie z zegarem.
Jakieś pomysły?