logo elektroda
logo elektroda
X
logo elektroda
REKLAMA
REKLAMA
Adblock/uBlockOrigin/AdGuard mogą powodować znikanie niektórych postów z powodu nowej reguły.

ATmega32 - Jak mierzyć ujemne napięcie pH wody za pomocą wzmacniacza?

Rafal.J.645 23 Kwi 2014 20:02 3069 7
REKLAMA
  • #1 13536501
    Rafal.J.645
    Poziom 11  
    Witam.

    Składam układ, który ma mierzyć wartość pH wody. Do sondę mam podłączoną do wzmacniacza operacyjnego, a ten chciałbym podłączyć do mikrokontrolera. Problem jednak pojawia się w tym, że dla pH o wartości większej niż 7 napięcie jest ujemne, a poniżej 7 jest dodatnie.

    ATmega32 - Jak mierzyć ujemne napięcie pH wody za pomocą wzmacniacza?

    Moje pomysły na rozwiązanie tego problemy to:
    1. Do wejścia ADC, do którego będzie podpięty wzmacniacz, podpiąć dzielnik napięcia, który bez podłączonego wzmacniacza ustawie ADC na połowę zakresu. - Nie mam pojęcia czy to zadziała, ale nawet jeśli, to podejrzewam, że są lepsze sposoby niż ten.
    2. Wyjście z wzmacniacza rozdzielić na dwa wejścia ADC, tyle że jeden podpiąć przez bramkę NOR, a resztę załatwić programowo. - Nawet jeśli by coś takiego zadziałało, to myślę że nie ma sensu wykorzystywać do tego dwa wejścia ADC.

    Co sądzicie o moich pomysłach? Może lepiej w ogóle jakoś inaczej podejść do tematu?

    Pozdrawiam,
    Rafał J.

    Ps. Zdaję sobie sprawę, że były podobne tematy, nawet jeden też o sondzie pH, ale nie znalazłem w nich odpowiedzi na mój problem, tam zawsze był trochę inny od mojego.
  • REKLAMA
  • #2 13536569
    mi14chal
    Poziom 28  
    Jeżeli przykładowo masz napięcie w zakresie -5V do +5V to musisz je przesunąć tak żeby było 0V do 10V czyli dodajesz 5V i potem przy pomocy dzielnika napięcia ustawiasz zakres na 0-5V jeśli masz taki zakres ADC.
  • REKLAMA
  • #3 13536610
    Rafal.J.645
    Poziom 11  
    A o jakim sposobie sumowania napięć myślałeś? Znalazłem coś takiego: https://obrazki.elektroda.pl/50_1175728911.gif

    Druga sprawa, to to, że będę musiał mieć kolejne napięcie w układzie: +10V, mam rację?
  • REKLAMA
  • #4 13536882
    Konto nie istnieje
    Poziom 1  
  • #5 13537079
    Rafal.J.645
    Poziom 11  
    Super, dzięki ;) Teraz rozumiem :P Użyje TS914, bo akurat taki mam ;). Jutro postaram się zrobić testy i dam znać, co wyszło ;).
  • #6 13537174
    jupi23
    Poziom 16  
    Można też i na jednym wzmacniaczu.

    ATmega32 - Jak mierzyć ujemne napięcie pH wody za pomocą wzmacniacza?

    Uwaga: Też odwraca napięcia.

    Wzór z obrazka powinnien wyglądać: OUT=-R6/R3*(IN-IN_RTN)+2.5V, gdzie IN_RTN można podłączyć do GND.Układ z podanymi wartościami zamienia -5..+5V na 5..0V odpowiednio, gdzie 2.5V na wyjściu to 0V z czujnika. Układ działa z podanym zasilaniem, więc nie trzeba ujemnych napięć. Podobnym układem można zamienić 0..5V na -5...5V (z ujemnym zasilaniem). Układ przypomina mi wzmacniacz odejmujący z napięciem odniesienia.
  • #7 13562030
    Rafal.J.645
    Poziom 11  
    No więc w zasadzie to się udało, dzięki bardzo ;).
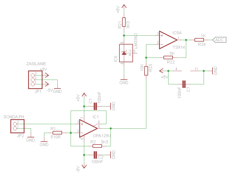
    Jednak prosiłbym jeszcze o sprawdzenie schematu, może można coś poprawić.

    ATmega32 - Jak mierzyć ujemne napięcie pH wody za pomocą wzmacniacza?

    Edit:

    Trochę się jeszcze tym "pobawiłem" i nie do końca mi to pasuje wszystko. Na wyjściu ts914 nigdy napięcie nie spada poniżej ~1V. Nawet jak na wejście podam +5V, to na wyjściu mam ten 1V, jak podam -5V, to na wyjściu mam +5V. Jest jakiś sposób, żebym na wyjściu miał cały zakres 0-5V?
    Mam jeszcze jedno pytanko. Co się stanie jak na wejście ADC podam napięcie ujemne? Wiadomo, że nie będę wstanie tego zmierzyć, ale czy spalę mikrokontroler?
  • REKLAMA
  • #8 13564046
    Konto nie istnieje
    Poziom 1  
REKLAMA