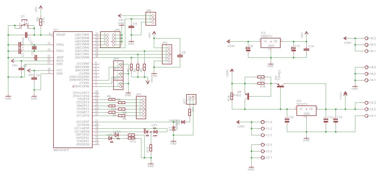
Zbudowałem sterownik silnika BLDC, niestety po podpięciu zasilania nie chciał poprawnie działać mianowicie zawieszał się mikrokontroler na pierwszym stanie wyjść i nie chciał dalej podawać sekwencji stanów sterujących stopniem mocy. Cała elektronika jest ok. podczas prób zmieniania kodu aby móc monitorować po kolei linijka po linijce kodu dodałem funkcję _delay_ms(1) (linia 173 w pliku main.c) efekt był zdumiewający wszystko działało. W załącznikach wysyłam kompletny kod programu, chciałbym jakoś pozbyć się tej funkcji gdyż spowalnia mi ona pracę silnika szczególnie przy dużych prędkościach obrotowych. Do odmierzania odpowiednich czasów użyłem Timera i zależało by mi na tym aby tylko timer ustalał odpowiednie opóźnienia zmiany stanów na wyjściach.
