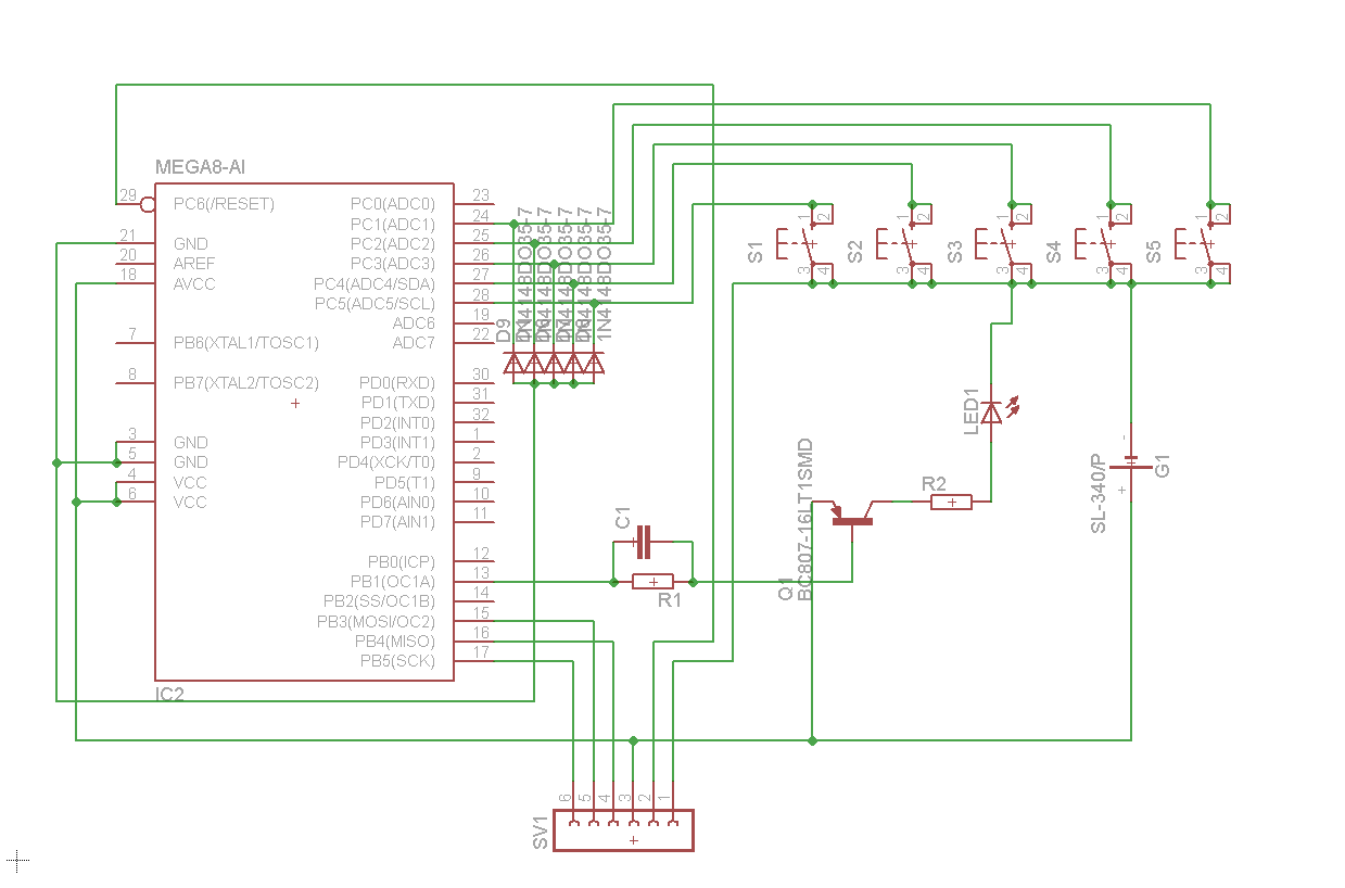
Witam. Mam wątpliwości co do działania mojego układu,czyli pilota ir. Mianowicie chcę, aby układ był włączony tylko w czasie wciśniętego któregoś z przycisków, a nie cały czas w celu małego poboru prądu z baterii. Wymyśliłem ,aby od każdego przycisku pociągnąć diodę ,połączyć je jednym końcem ze sobą i podłączyć pod masę zasilania mikrokontrolera. Moje pytanie: Czy będzie to działać? Jak nie, to jak to zrobić? Czy nie będzie jakiegoś opóźnienia? Myślałem o użyciu trybu Powerdown i wybudzeniu go przerwaniem zewnętrznym int0. Załączam schemat w eagle i ogólny.

