logo elektroda
logo elektroda
X
logo elektroda
REKLAMA
REKLAMA
Adblock/uBlockOrigin/AdGuard mogą powodować znikanie niektórych postów z powodu nowej reguły.

[ATmega64] - Weryfikacja układu sterowania wentylatorem 5V przyciskiem

goose41 09 Maj 2014 11:29 1863 7
REKLAMA
  • #1 13584241
    goose41
    Poziom 9  
    Witam
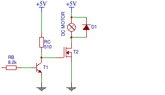
    Chcę sterować wentylatorem na zasadzie załącz/wyłącz poprzez przycisk. Praca wentylatora sprowadza się do tego, że przez pewien okres czasu jest w pełni załączony albo wyłączony w zależności od tego kiedy użytkownik naciśnie przycisk. Prosiłbym o weryfikację układu sterowania tym wentylatorem którą zamieszczam na poniższym rysunku:

    [ATmega64] - Weryfikacja układu sterowania wentylatorem 5V przyciskiem

    Jeśli schemat jest poprawny to prosiłbym również o sprawdzenie doboru elementów:

    Napięcie zasilania układu (Vdd na schemacie) 5V

    Wentylator
    5V, 205mA (max. 236mA), 1W (max. 1.18W)
    http://www.tme.eu/pl/Document/caab64cdf12421c8aaa2420d06a9f8da/EB40100S2-999.pdf

    Tranzystor IRLML2060TRPBF
    http://www.tme.eu/pl/Document/8cc4537ab66d6aadb4b64230a85ae3ca/irlml2060pbf.pdf

    Dioda D1 równolegle z wentylatorem UF4001
    http://www.tme.eu/pl/Document/601b369447c3bbcdd536a1ef46faecb6/suf4001.pdf

    Rezystor Rg = 330Ω, rezystor R2 = 10kΩ

    "Wisząca" końcówka Rg podłączona do pinu procesora ATMega64, zasilanego z 5V.

    Czy układ będzie działał poprawnie?
    Pozdrawiam
  • REKLAMA
  • #2 13585010
    mickpr
    Poziom 39  
    Moim zdaniem będzie, mimo, iż pominąłeś w rozważaniach (a może i nie) napięcie VDS.
    Wentylator startuje od 3,5V więc powinien chodzić mimo tego.
    Będzie sterowany z PWM (dlatego jest ten R2), czy po prostu z GPIO (włącz/wyłącz)?
  • REKLAMA
  • #3 13585207
    goose41
    Poziom 9  
    mickpr napisał:
    Moim zdaniem będzie, mimo, iż pominąłeś w rozważaniach (a może i nie) napięcie VDS.
    Wentylator startuje od 3,5V więc powinien chodzić mimo tego.


    Z grubsza założyłem, że skoro startuje od 3.5V to nie powinno być problemu. Przyznaję, że lekko zlekceważyłem sprawę napięcia Vds.

    mickpr napisał:

    Będzie sterowany z PWM (dlatego jest ten R2), czy po prostu z GPIO (włącz/wyłącz)?


    Będzie sterowanie włącz/wyłącz z "palca" - nie ma żadnych wymogów czasowych, stan pracy wentylatora będzie się zmieniał stosunkowo rzadko.

    R2 jest po to żeby tranzystor nie przewodził w "niespodziewanych przypadkach" np. kiedy pin uC znalazłby sie w stanie wysokiej impedancji.
    Prawdopodobnie nie jest on wymagany.

    Rg podłączony jest zgodnie z zaleceniami jakie wyczytałem. Jeśli dobrze myślę to ma on ograniczyć prąd płynący przez strukturę uC.

    Jest to moje pierwsze podejście do doboru elementów i ustalenia punktu pracy takiego układu. Jest w związku z tym trochę błądzenia we mgle, jak właśnie w przypadku uwzględnienia Vds.
    Nie wiem też czy wszystko jest OK z punktu widzenia stanów nieustalonych tranzystora przy jego załączaniu i wyłączaniu.
  • REKLAMA
  • #4 13585551
    mickpr
    Poziom 39  
    Trochę martwi mnie jeszcze dość duże Vgs(threshold) tego mosfet'a. Po dołożeniu rezystora aż 330 Ohm będzie na progu otwarcia (czyli źle) . Dołożył bym więc jakiś NPN przed.
  • REKLAMA
  • #6 13588094
    excray
    Poziom 41  
    Pierwszy schemat był jak najbardziej w porządku. Nie wiem co kolega mickpr ma do zarzucenia. Przy Vgs 4,5V Vds wychodzi mi w najgorszym wypadku 0,15V i jest to moim zdaniem zupełnie porządna wartość.
  • #7 13588162
    mickpr
    Poziom 39  
    excray napisał:
    Proszę rozwinąć ów problem Vds.
    Problemu z Vds nie ma, wentylator startuje od 3,5V. O tym pisałem.
    excray napisał:
    Tak samo jak i problem Vgs które podobno jest na granicy w tym układzie.
    Vgs threshold jest w granicach 1-2.5V. Uwzględniając rezystor 330ohm i napięcie sterujące 3,6V (stan wysoki) patrząc na Rys 3 z datasheet masfet'a (strona 3) widać, że Vgs=3V jest właśnie na granicy.
    Mosfeta nie powinno się otwierać minimalnym napięciem Vgs, bo się nie otwiera poprawnie.
    Choć może jestem przewrażliwiony i napięcie sterujące zawsze będzie większe w granicach 4-4,6V i nie spadnie poniżej 3V
  • #8 13588356
    excray
    Poziom 41  
    Ale sterowanie będzie z Atmegi zasilanej z 5V więc będzie ok. Vgs będzie wynosić ok 4,5V.
REKLAMA