Hej.
Próbuję zrobić przedwzmacniacz do końcówki. Ma mieć regulację tonów wysokich, średnich i niskich plus typowo głośność i balans.
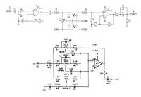
Zrobiłem kiedyś taką regulację tonów wg. schematu na obrazku( niższego) i jestem z niej zadowolony tylko czy mógłbym ją połączyć z preampem z wyższego schematu?
Jeżeli to możliwe to gdzie? punkty 1-4?
Domyślam się że trzeba by zrezygnować z jednych pojemności na we/wy bo są obecne na obydwóch schematach.
Dodatkowo R7 i R3 są odpowiedzialne za gain więc pewnie dodalbym do schematu przełącznik obrotowy do ustawienia wzmocnienia.
Będę wdzięczny za podpowiedź.

Próbuję zrobić przedwzmacniacz do końcówki. Ma mieć regulację tonów wysokich, średnich i niskich plus typowo głośność i balans.
Zrobiłem kiedyś taką regulację tonów wg. schematu na obrazku( niższego) i jestem z niej zadowolony tylko czy mógłbym ją połączyć z preampem z wyższego schematu?
Jeżeli to możliwe to gdzie? punkty 1-4?
Domyślam się że trzeba by zrezygnować z jednych pojemności na we/wy bo są obecne na obydwóch schematach.
Dodatkowo R7 i R3 są odpowiedzialne za gain więc pewnie dodalbym do schematu przełącznik obrotowy do ustawienia wzmocnienia.
Będę wdzięczny za podpowiedź.