Witam
Szukałem już sporo na temat mojego problemu ale niestety nic nie znalazłem, jeżeli coś przeoczyłem to wybaczcie.
Mój problem polega na tym, iż chce sterować 2 silnikami dc 12v przez PWM z atmegi 8 i odczytuję przez ADC z akcelerometru poziom względem ziemi. Wszystko niby ładnie działa ale gdy podłącze silnik do zacisków to napięcie za stabilizatorem 7805 z 4,97 zwiększa się do 4,99 V a napięcie ze stabilizatora 3,3 V(potrzebnego do zasilania akcelerometru) zmienia się z 3,27 na 3,3 V. Problem polega na tym że gdy silniki nie pracują mam jedne napięcie (4,97 i 3,27) a jak silnik pracuje to 4.99-5V i 3,3V co sprawia że odczyty z akcelerometru się zmieniają.
W czym rzecz? co sprawia takie rozbieżności?
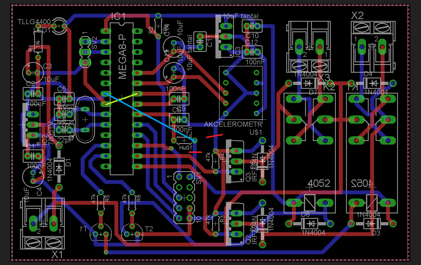
Schemat wrzucony
Szukałem już sporo na temat mojego problemu ale niestety nic nie znalazłem, jeżeli coś przeoczyłem to wybaczcie.
Mój problem polega na tym, iż chce sterować 2 silnikami dc 12v przez PWM z atmegi 8 i odczytuję przez ADC z akcelerometru poziom względem ziemi. Wszystko niby ładnie działa ale gdy podłącze silnik do zacisków to napięcie za stabilizatorem 7805 z 4,97 zwiększa się do 4,99 V a napięcie ze stabilizatora 3,3 V(potrzebnego do zasilania akcelerometru) zmienia się z 3,27 na 3,3 V. Problem polega na tym że gdy silniki nie pracują mam jedne napięcie (4,97 i 3,27) a jak silnik pracuje to 4.99-5V i 3,3V co sprawia że odczyty z akcelerometru się zmieniają.
W czym rzecz? co sprawia takie rozbieżności?
Schemat wrzucony
