Wzmacniacz transimpedancyjny, czyli konwerter prąd-napięcie to jedna z popularnych aplikacji wzmacniacza operacyjnego. Napięcie wyjściowe z układu zależne jest od wejściowego prądu ora wartości rezystancji opornika w sprzężeniu zwrotnym:
Całkiem często spotyka się ten układ wykorzystany do konwersji prądu wyjściowego z fotodiody, tak jak pokazano to na poniższym schemacie. Niemalże wszystkie konwertery prąd-napięcie potrzebuję dodatkowej pojemności w postaci pojemnościowego spjrzężenia zwrotnego. Realizuje się je podłączając równolegle do opornika sprzężenia zwrotnego kondensator CF. Zabieg ten pozwala na zachowanie stabilności działania układu, kompensując pojemność obecną na odwracającym wzmacniacza operacyjnego.
W wielu artykułach opisano już jak dobrać odpowiedni kondensator sprzężeni zwrotnego do konkretnego układu scalonego. Jednakże nie jest to optymalne rozwiązanie tego problemu. Wbrew temu co chcieliby producenci układów elektronicznych, inżynier projektując układ nie rozpoczyna go od dobrania wzmacniacza operacyjnego, który następnie obudowuje elementami dyskretnymi. Większość projektantów układów elektronicznych rozpoczyna od spisu wymagań co do parametrów układu i dobiera elementy pod kątem spełnienia założeń projektu.
Pamiętając o tym autor artykułu proponuje inne, lepsze podejście. Opiera się ono na metodzie pozwalającej na dobranie możliwie dużego kondensatora w pętli sprzężenia zwrotnego, a następnie dobranie wzmacniacza operacyjnego który charakteryzuje się dostatecznie szeroki pasmem wzmocnienia aby być stabilnym z wybranym uprzednio kondensatorem w pętli sprzężenia zwrotnego.
Poniżej znajduje się krótki poradnik jak krok po kroku wyznaczyć pojemność kondensatora w pętli sprzężenia zwrotnego oraz dobrać odpowiedni wzmacniacz operacyjny do konkretnej aplikacji.
Krok pierwszy: Wyznaczenie największej dopuszczalnej pojemności kondensatora sprzężenia zwrotnego
Kondensator sprzężenia zwrotnego, razem z opornikiem znajdującym się w pętli sprzężenia zwrotnego, powodują powstanie bieguna w odpowiedzi układu:
Powyżej częstotliwości tego bieguna wzmocnienie układu zaczyna spadać. Maksymalna wartość pojemności kondensatora w sprzężeniu zwrotnym może być wyznaczona korzystając z wzoru poniżej i znajomości wartości oporu rezystora w sprzężeniu zwrotnym i założonego pasma układu.
Poprzez utrzymania wartości pojemności kondensatora sprzęgającego na poziomie nie większym niż wyznaczony z wykorzystaniem równania trzeciego zapewniamy iż nasz układ spełni wymagania co do pasma pracy.
Krok drugi: Ocena pojemności na wejściu odwracającym wzmacniacza operacyjnego
Na poniższym schemacie przerysowano podstawowy schemat naszej aplikacji jednakże dodając jawnie pasożytnicze pojemności występujące w układzie: pojemność złącza fotodiody - CJ oraz różnicowe - CD - i niesymetryczne - CCM1 i CCM2 - pojemności wejściowe wzmacniacza operacyjnego.
Jak widać na schemacie CJ, CD oraz CCD2 występują równolegle, co daje łączną pojemność pasożytniczą na wejściu odwracającym wynoszącą:
CCM1 nie wnosi nic do sumarycznej pojemności na wejściu odwracającym gdyż połączone jest z wejściem nieodwracającym, które znajduje się na potencjale masy. Wartość pojemności CD i CCM2 nie jest znana na tym kroku, ponieważ nie wybraliśmy jeszcze konkretnego wzmacniacza operacyjnego. Można oszacować sumę tych pojemności na około 10 pF - jest to całkiem rozsądna wartość. Później, gdy dobierzemy już konkretny układ, możemy porównać jego pojemność z założeniami i potwierdzić poprawność projektu.
Kiedy już wyznaczyliśmy wartości CF oraz CIN jesteśmy w stanie wyznaczyć pasmo jakiego potrzebować będziemy od wzmacniacza operacyjnego.
Krok trzeci: Wyznaczanie koniecznego pasma wzmacniacza operacyjnego
Podstawowa analiza stabilności układu pozwoli wykazać jakie rozumowanie stoi za tym krokiem, jeśli jednak nie interesuje nas to za bardzo, od razu przejść możemy do równania oznaczonego numerem 5 (poniżej). Poniższy wykres prezentuje układ wykorzystywany do symulacji w oprogramowaniu TINA-TI™. Pętla sprzężenia zwrotnego jest przerwana dużą indukcyjnością (L1) i źródło napięcia przemiennego podłączone jest do pętli sprzężenia zwrotnego poprzez kondensator C1. Pętla sprzężenia zwrotnego przerwana jest przy wyjściu wzmacniacza operacyjnego tak iż efekty pojemności wejściowej op-ampa są uwzględnione w zaprezentowanej symulacji. Na poniższym wykresie zaprezentowano wartość wzmocnienia w otwartej pętli i wzmocnienie szumu 1/β w funkcji częstotliwości, wyznaczone na podstawie zmierzonej transmitancji operatorowej układu.
Na krzywej 1/β interesują nas trzy punkty. Po pierwsze jest to miejsce zerowe występujące przy częstotliwości:
Powyżej tej częstotliwości krzywa wzmocnienia szumu 1/β będzie wzrastać z nachyleniem 20 dB na dekadę. Następnie wystąpi niegun, przy częstotliwości opisanej funkcją:
Powyższy biegun spowoduje iż krzywa 1/β wypłaszczy się. Analizowana krzywa wzmocnienia szumu przetnie się z krzywą wzmocnienia w otwartej pętli sprzężenia zwrotnego przy częstotliwości, którą wyznaczyć można jako:
W równaniu oznaczonym cyfrą pięć fGBW to częstotliwość przy którym wzmocnienie (w otwartej pętli sprzężenia zwrotnego) wykorzystanego wzmacniacza operacyjnego spada do jedności. W celu zachowania stabilnego działania układu krzywa wzmocnienia w otwartej pętli musi przecinać się z charakterystyką 1/β w miejscu gdzie jest ona płaska - zakładając oczywiście iż wykorzystany op-amp jest stabilny przy wzmocnieniu równym jeden. Jeśli krzywa wzmocnienia w otwartej pętlu przetnie się z krzywą wzmocnienia szumu w momencie gdy to będzie wzrastało istnieje ryzyko iż układ będzie się wzbudzał i oscylował na wyjściu. To daje nam zasadę, którą opisać można:
Jeśli teraz podstawimy do tego wyrażenia wzory na fI i fp i rozwiążemy je pod kątem uzyskania wartości częstotliwości fGBW uzyskamy:
Równanie piąte eliminuje z procesu dobory wzmacniacza operacyjnego do układu konwertera prąd-napięcie całą 'magię. Proces dobory sprowadza się do wybrania układu charakteryzującego się dostatecznie szerokim pasmem, co pozwoli zapewnić sobie nie tylko założone pasmo, ale także zapewni nam stabilne działanie układu.
Przykład
Wykorzystajmy nowonabytą wiedzę w praktycznym przykładzie. Pozwoli nam to zaprezentować jak przebiegają wyliczenia parametrów układ i, potem, jaki wpływ na działanie układu ma dobór op-ampa. W poniższej tabeli zebrano założone parametry gotowego układu:
Na początku obliczamy maksymalną pojemność kondensatora w pętli sprzężenia zwrotnego, która pozwoli działać ukłądowi stabilnie i jednocześnie spełni wymagania co do pasma pracy układu:
Następnie musimy oszacować pojemność na wejściu odwracającym wzmacniacza operacyjnego. Jako że nie wybraliśmy jeszcze konkretnego układu scalonego nie znamy wartości pojemności CD oraz CCM2. Pamiętamy jednocześnie iż zakładaliśmy iż te pojemności wynieść mogą około 10 pF.
Aż w końcu możemy wyliczyć jakiego pasma oczekiwać musimy od wzmacniacza operacyjnego, jaki zastosujemy w naszej aplikacji:
W tym przykładzie porównamy dwa wzmacniacze operacyjne, umieszczone w poniższej tabeli.
Z naszych poprzednich wyliczeń wynika iż układ OPA313 nie spełnia wymagań, charakteryzując się za niskim pasmem. Ale jaki wpływ to może mieć na realny układ?
Porównanie marginesu fazy
Margines fazy układu jest jednym z wyznaczników jego stabilnego działania. Margines fazy mówi nam o porównaniu fazy pętli wzmocnienia (wzmocnienie w otwartej pętli AOL * β) wzmacniacza do 180 stopni w punkcie w którym wzmocnienie wynosi 0 dB. Margines fazy wynoszący 0 stopni oznacza iż ujemne sprzężenie zwrotne przeszło przez zero i rzeczywiście jest dodanie, co oznaczałoby że system jest niestabilny. Pomiaru marginesu fazy dokonać możemy wykorzystując poniższy układ z rozwartą pętlą sprzężenia zwrotnego. Faza napięcia AOL * β jest mierzona (próbnik Vout) przy częstotliwości przy której amplituda wynosi 0 dB.
Poniższy wykres pokazuje charakterystykę przejściową dla układu OPA316 wyznaczoną w oprogramowaniu TINA-TI. Z wartości odczytanej spod kursora wynika iż wzmocnienie wynosi AOL * β = 0 dB przy częstotliwości 232,455 kHz, a margines fazy wynosi 66,66°.
http://e2e.ti.com/cfs-file.ashx/__key/communi...s-weblogfiles/00-00-00-09-30/8357.image-2.png
Powtarzamy tą samą analizę dla układu OPA313, co daje nam margines fazy wynoszący 31,65°, a więc nadal powyżej zera, co czyni układ stabilnym. Jednakże z doświadczenia można powiedzieć iż układ ten nie będzie najlepszy i mimo iż teoretycznie stabilny może wzbudzać się na skutek na przykład tolerancji elementów (w tym wzmacniacza operacyjnego) czy też innych pasożytniczych pojemności w układzie.
Odpowiedź na skok jednostkowy
Zmniejszenie marginesu fazy generuje też inne problemy oprócz braku stabilności układu. Na przykład może powodować nadmierny wzrost napięcia na wyjściu układu w odpowiedzi na zmianę prądu na wejściu. Może też spowodować gasnące oscylacje po zmianę warunków na wejściu - tzw. dzwonienie. W niniejszej symulacji przedstawiamy efekt przyłożenie skoku o 1 µA prądu na wejściu układu. Oceniany jest czas stabilizacji układu do wartości 0,1% idealnej wartości wyjściowej.
Odpowiedź na krok jednostkowy układu OPA316 wykazuje minimalne przekroczenie wartości na początku i stabilizację wartości wyjściowej do założonej tolerancji w czasie 13 µs. Z kolei OPA313 wykazuje spore wzbudzenie i przekroczenie wartości wyjściowej, co przekłada się na czas stabilizacji wynoszący aż 75 µs.
Porównanie odpowiedzi amplitudowej
Finalnie, warto zauważyć iż zredukowany margines fazy spowoduje powstawanie pewnych lokalnych maksimów na funkcji przejścia. Poniższy wykres pokazuje odpowiedź amplitudową obu wzmacniaczy operacyjnych w omawianej aplikacji. OPA313 wykazuje wzrost o 5 dB we wzmocnieniu, co może powodować iż układ nie będzie pracował w wymagany sposób. Co gorzej pasmo -3 dB tego układu wynosi 78,47 kHz.
Z drugiej strony charakterystyka dla układu OPA316 nie wykazuje żadnych osobliwości, a jego pasmo -3 dB wynosi aż 134,41 kHz.
Podsumowanie
Spójrzmy zatem na wyniki porównania obu analizowanych układów w naszej aplikacji. Widać iż układ OPA316 o wiele lepiej sprawdza się w tej roli:
Powyższe wartości nie powinny być wielkim zaskoczeniem. Nasz prosty proces doboru elementów w trzech krokach pozwolił na oszacowanie wymaganego pasma wzmacniacza operacyjnego na 5,26 MHz. Poniżej tej wartości stabilność, czas stabilizacji układu i pasmo są poniżej oczekiwań. Miejmy nadzieje iż ten prosty proces optymalizacji układu pozwoli na dobranie najlepszego wzmacniacza operacyjnego do konkretnej aplikacji wzmacniacza transimpedancyjnego, lub przynajmniej zawęzi wybór spośród 1375 op-ampów produkowanych przez Texas Instruments.
Źródła:
http://e2e.ti.com/blogs_/b/precisionhub/archi...s-what-op-amp-bandwidth-do-i-need-part-i.aspx
http://e2e.ti.com/blogs_/b/precisionhub/archi...-what-op-amp-bandwidth-do-i-need-part-ii.aspx
http://e2e.ti.com/blogs_/b/precisionhub/archi...idth-do-i-need-transimpedance-amplifiers.aspx
Całkiem często spotyka się ten układ wykorzystany do konwersji prądu wyjściowego z fotodiody, tak jak pokazano to na poniższym schemacie. Niemalże wszystkie konwertery prąd-napięcie potrzebuję dodatkowej pojemności w postaci pojemnościowego spjrzężenia zwrotnego. Realizuje się je podłączając równolegle do opornika sprzężenia zwrotnego kondensator CF. Zabieg ten pozwala na zachowanie stabilności działania układu, kompensując pojemność obecną na odwracającym wzmacniacza operacyjnego.
W wielu artykułach opisano już jak dobrać odpowiedni kondensator sprzężeni zwrotnego do konkretnego układu scalonego. Jednakże nie jest to optymalne rozwiązanie tego problemu. Wbrew temu co chcieliby producenci układów elektronicznych, inżynier projektując układ nie rozpoczyna go od dobrania wzmacniacza operacyjnego, który następnie obudowuje elementami dyskretnymi. Większość projektantów układów elektronicznych rozpoczyna od spisu wymagań co do parametrów układu i dobiera elementy pod kątem spełnienia założeń projektu.
Pamiętając o tym autor artykułu proponuje inne, lepsze podejście. Opiera się ono na metodzie pozwalającej na dobranie możliwie dużego kondensatora w pętli sprzężenia zwrotnego, a następnie dobranie wzmacniacza operacyjnego który charakteryzuje się dostatecznie szeroki pasmem wzmocnienia aby być stabilnym z wybranym uprzednio kondensatorem w pętli sprzężenia zwrotnego.
Poniżej znajduje się krótki poradnik jak krok po kroku wyznaczyć pojemność kondensatora w pętli sprzężenia zwrotnego oraz dobrać odpowiedni wzmacniacz operacyjny do konkretnej aplikacji.
Krok pierwszy: Wyznaczenie największej dopuszczalnej pojemności kondensatora sprzężenia zwrotnego
Kondensator sprzężenia zwrotnego, razem z opornikiem znajdującym się w pętli sprzężenia zwrotnego, powodują powstanie bieguna w odpowiedzi układu:
Powyżej częstotliwości tego bieguna wzmocnienie układu zaczyna spadać. Maksymalna wartość pojemności kondensatora w sprzężeniu zwrotnym może być wyznaczona korzystając z wzoru poniżej i znajomości wartości oporu rezystora w sprzężeniu zwrotnym i założonego pasma układu.
Poprzez utrzymania wartości pojemności kondensatora sprzęgającego na poziomie nie większym niż wyznaczony z wykorzystaniem równania trzeciego zapewniamy iż nasz układ spełni wymagania co do pasma pracy.
Krok drugi: Ocena pojemności na wejściu odwracającym wzmacniacza operacyjnego
Na poniższym schemacie przerysowano podstawowy schemat naszej aplikacji jednakże dodając jawnie pasożytnicze pojemności występujące w układzie: pojemność złącza fotodiody - CJ oraz różnicowe - CD - i niesymetryczne - CCM1 i CCM2 - pojemności wejściowe wzmacniacza operacyjnego.
Jak widać na schemacie CJ, CD oraz CCD2 występują równolegle, co daje łączną pojemność pasożytniczą na wejściu odwracającym wynoszącą:
CCM1 nie wnosi nic do sumarycznej pojemności na wejściu odwracającym gdyż połączone jest z wejściem nieodwracającym, które znajduje się na potencjale masy. Wartość pojemności CD i CCM2 nie jest znana na tym kroku, ponieważ nie wybraliśmy jeszcze konkretnego wzmacniacza operacyjnego. Można oszacować sumę tych pojemności na około 10 pF - jest to całkiem rozsądna wartość. Później, gdy dobierzemy już konkretny układ, możemy porównać jego pojemność z założeniami i potwierdzić poprawność projektu.
Kiedy już wyznaczyliśmy wartości CF oraz CIN jesteśmy w stanie wyznaczyć pasmo jakiego potrzebować będziemy od wzmacniacza operacyjnego.
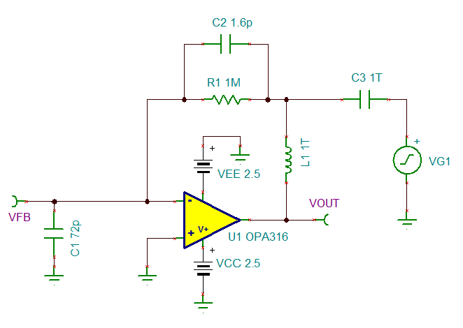
Krok trzeci: Wyznaczanie koniecznego pasma wzmacniacza operacyjnego
Podstawowa analiza stabilności układu pozwoli wykazać jakie rozumowanie stoi za tym krokiem, jeśli jednak nie interesuje nas to za bardzo, od razu przejść możemy do równania oznaczonego numerem 5 (poniżej). Poniższy wykres prezentuje układ wykorzystywany do symulacji w oprogramowaniu TINA-TI™. Pętla sprzężenia zwrotnego jest przerwana dużą indukcyjnością (L1) i źródło napięcia przemiennego podłączone jest do pętli sprzężenia zwrotnego poprzez kondensator C1. Pętla sprzężenia zwrotnego przerwana jest przy wyjściu wzmacniacza operacyjnego tak iż efekty pojemności wejściowej op-ampa są uwzględnione w zaprezentowanej symulacji. Na poniższym wykresie zaprezentowano wartość wzmocnienia w otwartej pętli i wzmocnienie szumu 1/β w funkcji częstotliwości, wyznaczone na podstawie zmierzonej transmitancji operatorowej układu.
Na krzywej 1/β interesują nas trzy punkty. Po pierwsze jest to miejsce zerowe występujące przy częstotliwości:
Powyżej tej częstotliwości krzywa wzmocnienia szumu 1/β będzie wzrastać z nachyleniem 20 dB na dekadę. Następnie wystąpi niegun, przy częstotliwości opisanej funkcją:
Powyższy biegun spowoduje iż krzywa 1/β wypłaszczy się. Analizowana krzywa wzmocnienia szumu przetnie się z krzywą wzmocnienia w otwartej pętli sprzężenia zwrotnego przy częstotliwości, którą wyznaczyć można jako:
W równaniu oznaczonym cyfrą pięć fGBW to częstotliwość przy którym wzmocnienie (w otwartej pętli sprzężenia zwrotnego) wykorzystanego wzmacniacza operacyjnego spada do jedności. W celu zachowania stabilnego działania układu krzywa wzmocnienia w otwartej pętli musi przecinać się z charakterystyką 1/β w miejscu gdzie jest ona płaska - zakładając oczywiście iż wykorzystany op-amp jest stabilny przy wzmocnieniu równym jeden. Jeśli krzywa wzmocnienia w otwartej pętlu przetnie się z krzywą wzmocnienia szumu w momencie gdy to będzie wzrastało istnieje ryzyko iż układ będzie się wzbudzał i oscylował na wyjściu. To daje nam zasadę, którą opisać można:
Jeśli teraz podstawimy do tego wyrażenia wzory na fI i fp i rozwiążemy je pod kątem uzyskania wartości częstotliwości fGBW uzyskamy:
Równanie piąte eliminuje z procesu dobory wzmacniacza operacyjnego do układu konwertera prąd-napięcie całą 'magię. Proces dobory sprowadza się do wybrania układu charakteryzującego się dostatecznie szerokim pasmem, co pozwoli zapewnić sobie nie tylko założone pasmo, ale także zapewni nam stabilne działanie układu.
Przykład
Wykorzystajmy nowonabytą wiedzę w praktycznym przykładzie. Pozwoli nam to zaprezentować jak przebiegają wyliczenia parametrów układ i, potem, jaki wpływ na działanie układu ma dobór op-ampa. W poniższej tabeli zebrano założone parametry gotowego układu:
Na początku obliczamy maksymalną pojemność kondensatora w pętli sprzężenia zwrotnego, która pozwoli działać ukłądowi stabilnie i jednocześnie spełni wymagania co do pasma pracy układu:
Następnie musimy oszacować pojemność na wejściu odwracającym wzmacniacza operacyjnego. Jako że nie wybraliśmy jeszcze konkretnego układu scalonego nie znamy wartości pojemności CD oraz CCM2. Pamiętamy jednocześnie iż zakładaliśmy iż te pojemności wynieść mogą około 10 pF.
Aż w końcu możemy wyliczyć jakiego pasma oczekiwać musimy od wzmacniacza operacyjnego, jaki zastosujemy w naszej aplikacji:
W tym przykładzie porównamy dwa wzmacniacze operacyjne, umieszczone w poniższej tabeli.
Z naszych poprzednich wyliczeń wynika iż układ OPA313 nie spełnia wymagań, charakteryzując się za niskim pasmem. Ale jaki wpływ to może mieć na realny układ?
Porównanie marginesu fazy
Margines fazy układu jest jednym z wyznaczników jego stabilnego działania. Margines fazy mówi nam o porównaniu fazy pętli wzmocnienia (wzmocnienie w otwartej pętli AOL * β) wzmacniacza do 180 stopni w punkcie w którym wzmocnienie wynosi 0 dB. Margines fazy wynoszący 0 stopni oznacza iż ujemne sprzężenie zwrotne przeszło przez zero i rzeczywiście jest dodanie, co oznaczałoby że system jest niestabilny. Pomiaru marginesu fazy dokonać możemy wykorzystując poniższy układ z rozwartą pętlą sprzężenia zwrotnego. Faza napięcia AOL * β jest mierzona (próbnik Vout) przy częstotliwości przy której amplituda wynosi 0 dB.
Poniższy wykres pokazuje charakterystykę przejściową dla układu OPA316 wyznaczoną w oprogramowaniu TINA-TI. Z wartości odczytanej spod kursora wynika iż wzmocnienie wynosi AOL * β = 0 dB przy częstotliwości 232,455 kHz, a margines fazy wynosi 66,66°.
http://e2e.ti.com/cfs-file.ashx/__key/communi...s-weblogfiles/00-00-00-09-30/8357.image-2.png
Powtarzamy tą samą analizę dla układu OPA313, co daje nam margines fazy wynoszący 31,65°, a więc nadal powyżej zera, co czyni układ stabilnym. Jednakże z doświadczenia można powiedzieć iż układ ten nie będzie najlepszy i mimo iż teoretycznie stabilny może wzbudzać się na skutek na przykład tolerancji elementów (w tym wzmacniacza operacyjnego) czy też innych pasożytniczych pojemności w układzie.
Odpowiedź na skok jednostkowy
Zmniejszenie marginesu fazy generuje też inne problemy oprócz braku stabilności układu. Na przykład może powodować nadmierny wzrost napięcia na wyjściu układu w odpowiedzi na zmianę prądu na wejściu. Może też spowodować gasnące oscylacje po zmianę warunków na wejściu - tzw. dzwonienie. W niniejszej symulacji przedstawiamy efekt przyłożenie skoku o 1 µA prądu na wejściu układu. Oceniany jest czas stabilizacji układu do wartości 0,1% idealnej wartości wyjściowej.
Odpowiedź na krok jednostkowy układu OPA316 wykazuje minimalne przekroczenie wartości na początku i stabilizację wartości wyjściowej do założonej tolerancji w czasie 13 µs. Z kolei OPA313 wykazuje spore wzbudzenie i przekroczenie wartości wyjściowej, co przekłada się na czas stabilizacji wynoszący aż 75 µs.
Porównanie odpowiedzi amplitudowej
Finalnie, warto zauważyć iż zredukowany margines fazy spowoduje powstawanie pewnych lokalnych maksimów na funkcji przejścia. Poniższy wykres pokazuje odpowiedź amplitudową obu wzmacniaczy operacyjnych w omawianej aplikacji. OPA313 wykazuje wzrost o 5 dB we wzmocnieniu, co może powodować iż układ nie będzie pracował w wymagany sposób. Co gorzej pasmo -3 dB tego układu wynosi 78,47 kHz.
Z drugiej strony charakterystyka dla układu OPA316 nie wykazuje żadnych osobliwości, a jego pasmo -3 dB wynosi aż 134,41 kHz.
Podsumowanie
Spójrzmy zatem na wyniki porównania obu analizowanych układów w naszej aplikacji. Widać iż układ OPA316 o wiele lepiej sprawdza się w tej roli:
| Wzmacniacz operacyjny | Pasmo GBW | Margines fazy | Czas stabilizacji | Pasmo -3 dB |
| OPA313 | 1 MHz | 31,65° | 75 µs | 78.47 kHz |
| OPA316 | 10 MHz | 66,68° | 13 µs | 139.41 kHz |
Powyższe wartości nie powinny być wielkim zaskoczeniem. Nasz prosty proces doboru elementów w trzech krokach pozwolił na oszacowanie wymaganego pasma wzmacniacza operacyjnego na 5,26 MHz. Poniżej tej wartości stabilność, czas stabilizacji układu i pasmo są poniżej oczekiwań. Miejmy nadzieje iż ten prosty proces optymalizacji układu pozwoli na dobranie najlepszego wzmacniacza operacyjnego do konkretnej aplikacji wzmacniacza transimpedancyjnego, lub przynajmniej zawęzi wybór spośród 1375 op-ampów produkowanych przez Texas Instruments.
Źródła:
http://e2e.ti.com/blogs_/b/precisionhub/archi...s-what-op-amp-bandwidth-do-i-need-part-i.aspx
http://e2e.ti.com/blogs_/b/precisionhub/archi...-what-op-amp-bandwidth-do-i-need-part-ii.aspx
http://e2e.ti.com/blogs_/b/precisionhub/archi...idth-do-i-need-transimpedance-amplifiers.aspx
Fajne? Ranking DIY
