logo elektroda
logo elektroda
X
logo elektroda
REKLAMA
REKLAMA
Adblock/uBlockOrigin/AdGuard mogą powodować znikanie niektórych postów z powodu nowej reguły.

Jak naprawić programator USBasp po zwarciu VCC i GND?

slasuc 23 Cze 2014 21:48 1830 13
REKLAMA
  • #1 13735450
    slasuc
    Poziom 10  
    Witam,
    nieopatrznie zwarłem "plus" i "minus" w na płytce i uszkodziłem programator. Komp wywalił komunikat o przekroczonym napięciu na porcie USB i po resecie portu system nie widzi już programatora...

    Czy jest jakaś szansa na naprawienie programatora? Nie mam na myśli przelutowania całej płytki, może jest to jeden element łatwy do wymiany. Ale nie mam pojęcia jak to sprawdzić dlatego zwracam się z pytaniem do Was.
  • REKLAMA
  • #2 13735539
    lekto
    Poziom 35  
    Widzi inne urządzenia podłączone do tego portu w którym nastąpiło zwarcie? Pokaż schemat.
  • REKLAMA
  • #3 13735564
    excray
    Poziom 41  
    Wielokrotnie zrobiłem zwarcie na zasilaniu USBaspa i poza komunikatem o przekroczeniu prądu na USB nigdy się to źle nie skończyło. Czy jesteś pewien że USBasp jest uszkodzony? Może spróbuj uruchomić ponownie komputer.
  • #4 13735584
    slasuc
    Poziom 10  
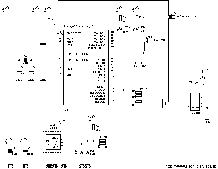
    Tak, port jest sprawny. Wg sprzedawcy to jest schemat mojego programatora:
    Jak naprawić programator USBasp po zwarciu VCC i GND?
  • #5 13735686
    lekto
    Poziom 35  
    Sprawdź miernikiem czy uC jest zasilony, po podłączeniu do usb zapala się któraś dioda?
  • #6 13735754
    slasuc
    Poziom 10  
    Zasilania brak. Diody milczą (powinna się palić jedna - zasilanie, druga tylko przy komunikacji).
  • REKLAMA
  • #7 13735765
    lekto
    Poziom 35  
    Zobacz czy po drodze zasilającej uC z usb nie ma jakiegoś elementu, jak jest to prawdopodobnie bezpiecznik, opisz jak wygląda i jakie ma oznaczenie na płytce.
  • #8 13735794
    slasuc
    Poziom 10  
    Płytka jest przynajmniej dwuwarstwowa, ciężko prześledzić... Wszystkie elementy to smd: rezystory, diody, kondensatory. Oprócz tego kwarc i uC.

    Nie jestem pewien czy może któryś z tych elementów to bezp.?:
    Jak naprawić programator USBasp po zwarciu VCC i GND?
  • #9 13735814
    lekto
    Poziom 35  
    Ten "P" to może być bezpiecznik, sprawdź czy jest zwarty, jeśli nie to miernik na ciągłość obwodu i zobacz czy jedno wyprowadzenie idzie do zasilania uC a drugie do usb.
  • #10 13735858
    slasuc
    Poziom 10  
    Nóżki tych SMD nie przewodzą (przykładowo: przykładam sondy do tego samego lutu i przerwa) chyba są czymś zabezpieczone. Ten element "P" to chyba pozystor.

    ALE między VCC na wyjściu do uC i wejściu z kompa jest zwarcie, tak samo GND. Więc chyba to atmega programatora jest przyczyną?
  • #11 13735901
    excray
    Poziom 41  
    A czy na samym złączu USB między pierwszym a ostatnim pinem masz 5V? Czy jakiś element na płytce jest ciepły?
  • REKLAMA
  • #12 13735908
    lekto
    Poziom 35  
    slasuc napisał:
    ALE między VCC na wyjściu do uC i wejściu z kompa jest zwarcie, tak samo GND.

    Przeczy temu post #6, chyba że padł bezpiecznik na płycie głównej, ale przeczy temu post #4.
  • #13 13735916
    slasuc
    Poziom 10  
    Pozwól że wrócę do tematu jutro wieczorem. Postaram się dodać więcej zdjęć. Na razie dziękuję za pomoc w próbie dojścia do rozwiązania problemu.
REKLAMA