logo elektroda
logo elektroda
X
logo elektroda
REKLAMA
REKLAMA
Adblock/uBlockOrigin/AdGuard mogą powodować znikanie niektórych postów z powodu nowej reguły.

TTI TCB 770 - Radio nie odbiera i nie nadaje, szumy przy włączonym RX

kamilosdrifter 12 Lip 2014 21:29 3102 23
REKLAMA
  • #1 13791268
    kamilosdrifter
    Poziom 16  
    Witam, posiadam radio TTI TCB 770, długo stało nie używane i postanowiłem je sprawdzić. To tak, podłączone jest pod zasilacz sieciowy 14v DC max prąd 2A. Radio włącza się normalnie, jest 40 stacji i widnieje sygnał z anteny 5 kresek. Gdy kręcę SQUELCH to pojawia się napis RX, lecz nic nie słyszę i strasznie szumi, dopiero przestaje szumieć gdy zniknie napis RX. Jak odłączę gruszkę to nie szumi na RX ale i tak nikogo nie słyszę, jak przyciskam przycisk do nadawania to pojawia się napis TX oraz poziom nadawania ale raczej nikt mnie nie słyszy. Radio pobiera w spoczynku 230mA a podczas nadawania 800mA. Proszę o pomoc.
  • REKLAMA
  • #2 13791356
    SP5ANJ
    Spoczywaj w Pokoju
    Witam.

    Objaw typowy przy braku częstotliwości z PLL.

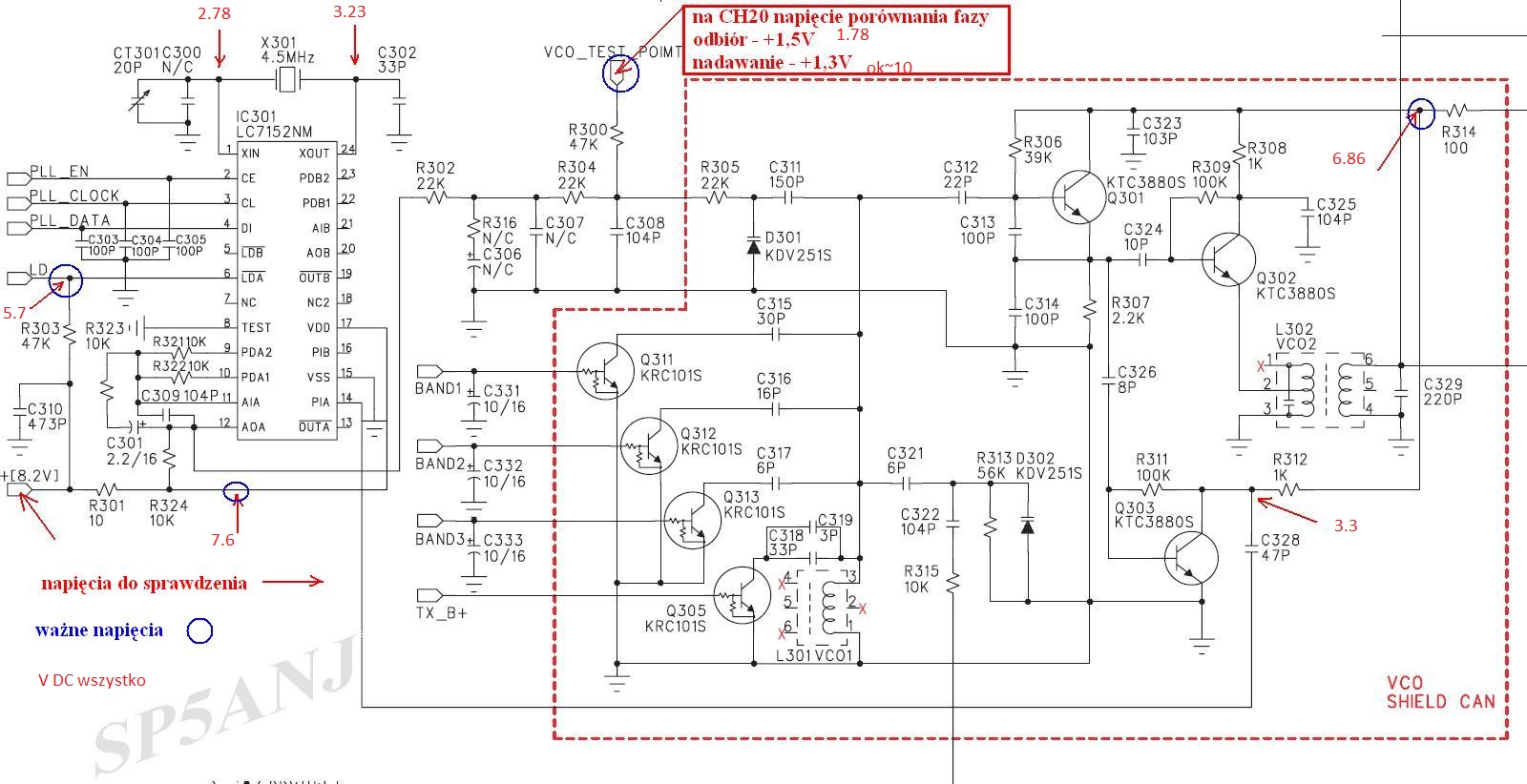
    Tutaj co możesz wyszukać w napięciach :

    TTI TCB 770 - Radio nie odbiera i nie nadaje, szumy przy włączonym RX


    Pozdrawiam.
  • #4 13801107
    kriss51
    VIP Zasłużony dla elektroda
    Moc mierzyłeś podczas nadawania, bo jednak jak piszesz przy nadawaniu pobiera 800mA, czyli nadajnik jako tako rusza co sugerowało by że synteza jest w stanie synchronizacji. Jakie napicie masz podczas odbioru na emiterze Q923. Powinno być około 7V. Jaka antena i czy zasilacz transformatorowy albo przetwornica?
  • REKLAMA
  • #5 13801143
    zpx
    Poziom 16  
    Takie trochę głupie pytanie: a antena podpięta?

    No i jeszcze, jaki standard jest na wyświetlaczu (czy jest PL)?
  • #7 13802826
    kriss51
    VIP Zasłużony dla elektroda
    Najlepiej sprawdź to na akumulatorze w samochodzie, bo w domu możesz mieć zakłócenia od np. komputerów, routerów, telewizorów, ładowarek do telefonów. Nie wiadomo też jak ta antena stroi w domu, bo powinna stać na blasze.
  • REKLAMA
  • #9 13803519
    SP5ANJ
    Spoczywaj w Pokoju
    Witam.

    kamilosdrifter napisał:
    Martwi mnie napięcie na VCO TEST POIMT podczas nadawania, 10 V

    Tam nie ma prawa pokazać się +10V z prostego powodu, iż napięcie zasilania całej kości PLL to tylko +8V. :D

    Jeżeli jest brak synchronizacji czyli napięcia porównania fazy około +1,5V [przy nadawaniu] to tylko lekko pokręcić L301 dla uzyskania żądanej częstotliwości.

    TTI TCB 770 - Radio nie odbiera i nie nadaje, szumy przy włączonym RX

    Jeżeli to nie pomoże to już ingerencja w PLL (kondensatory) lub (co bardziej przyjazne dla radia) wizyta w serwisie. :!:


    Pozdrawiam.
  • #10 13803710
    kriss51
    VIP Zasłużony dla elektroda
    Teraz dopiero widzę że autor raczył napisać że TEST POIMT ma 10V. Edytował post i to już jest inna bajka. Wprowadził nas w błąd, a my się tu produkujemy. Trzeba było tak od razu.
  • #12 13804327
    kriss51
    VIP Zasłużony dla elektroda
    To teraz jak kolega SP5ANJ napisał. Podłącz miernik do test poimt, wciśnij nadawanie i przekręć rdzeniem cewki L301 tak abyś uzyskał na 20 kanale około 1,5V. Jeśli nie będzie reakcji to VCO nie pracuje lub ma mocno "odjechaną" częstotliwość przyczyną mogą być kondensatory, zimne luty w generatorze VCO. Drugim powodem może być sama synteza lub jej okolice. By sprawdzić VCO czy pracuje i na jakiej częstotliwości potrzebny jest miernik częstotliwości (f-miarka).
  • #14 13809524
    Konto nie istnieje
    Konto nie istnieje  
  • #15 13809642
    SP5ANJ
    Spoczywaj w Pokoju
    Witam.

    kamilosdrifter napisał:
    Udało się ustawić ok. 1.5V przy nadawaniu i ok. 1.7V przy odbiorze.

    :spoko:

    Cytat:
    Lecz na RX cały czas słychać spore szumy, czasem słyszę kogoś ale bardzo cicho i z szumami.

    Nie wierzę w to co piszę - ale może masz przełączoną emisję w FM gdzie szumy są z reguły bardzo duże (taki sposób detekcji sygnału) a to co słyszysz jest nadawane w emisji AM. :?:


    Pozdrawiam.
  • #16 13809793
    Konto nie istnieje
    Konto nie istnieje  
  • #17 13814008
    kamilosdrifter
    Poziom 16  
    Ok, będę teraz wszystkie pomiary w jednostkach. Tak szumy są w AM ale i w FM też są. Jak ktoś nadaję to słyszę bardzo dobrze i szumy ustają, ale nikt mnie nie słyszy i na RX strasznie szumi jak nikt nie nadaje.

    Oto filmik z szumów : https://www.youtube.com/watch?v=hp-dU8rC1PY&feature=youtu.be (cicho nagrane )


    Jak ja nadaje to słychać w głośniku cichy pisk.
  • REKLAMA
  • #18 13814069
    Konto nie istnieje
    Konto nie istnieje  
  • #20 13814361
    Konto nie istnieje
    Konto nie istnieje  
  • #21 13814406
    kamilosdrifter
    Poziom 16  
    Oto usterki :
    1. Nie słychać mnie podczas nadawania, pomimo sygnalizowania ( TX oraz poziom na wyświetlaczu )
    2. Straszne głośne szumy podczas RX gdy nikt nie nadaje, nie da się nasłuchiwać przy takich szumach na antenie.
  • #22 13814900
    Konto nie istnieje
    Konto nie istnieje  
  • #23 13815403
    kamilosdrifter
    Poziom 16  
    Szumy ustają jak odłączę samą antenę lub samą gruszkę. Czy to normalne ? Mikrofon w gruszce musi być jakiś odpowiedni ? ( jakieś parametry czy coś ) ?

    Czy taki może być ekektretowy pojemnościowy ?


    Przypominam, że jest to dział serwisowy i musisz mieć jakiekolwiek pojęcie o tym co piszesz, aby mieć możliwość poprawnego zrozumienia tych co Tobie podpowiadają. :!:
    Regulamin pkt 3.1.17. [SP5ANJ]
REKLAMA