Witam wszytskich.
Bardzo prosiłbym o sprawdzenie poprawności wykonania poniższych schematów.
Układ ma umożliwiać komunikacje dla trzech lub czterech urządzeń, wysyłających informacje po kablu ethernet, jednego po RS485 i jednego po 422. Kabel podłączony jest poprzez gotową kostkę, opartą na module ENC28j60, kostka ta konwertuje te dane tak, że mogą być wysłane do portu SPI. Odpowiedni port wybierany jest poprzez chip select, znajdujący się na portach od PD0 do PD3.
Do konwersji sygnału rs485 i rs422 na sygnał który można podać na port UART, chciałem użyć dwóch układów max422/485.
Układ wyposażony jest w karte SD do przechowywania danych zanim zostaną one wysłane do PC poprzez USB.
Bardzo proszę o pomoc i pozdrawiam wszystkich.
Jakub.
![[ATxmega128A4U][C] - Prośba o sprawdzenie schematu [ATxmega128A4U][C] - Prośba o sprawdzenie schematu](https://obrazki.elektroda.pl/5654072700_1405256846_thumb.jpg)
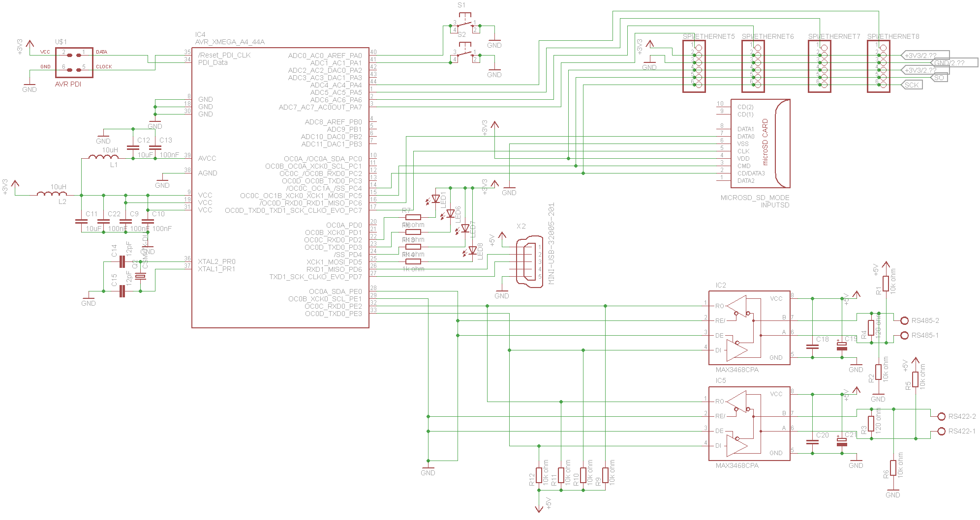
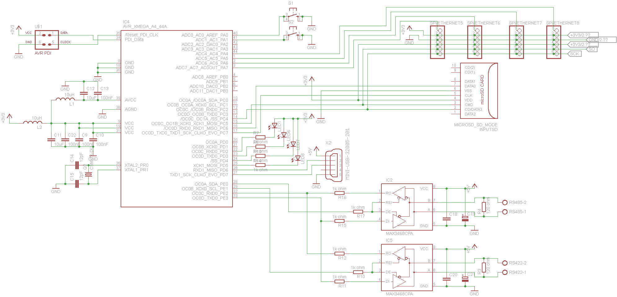
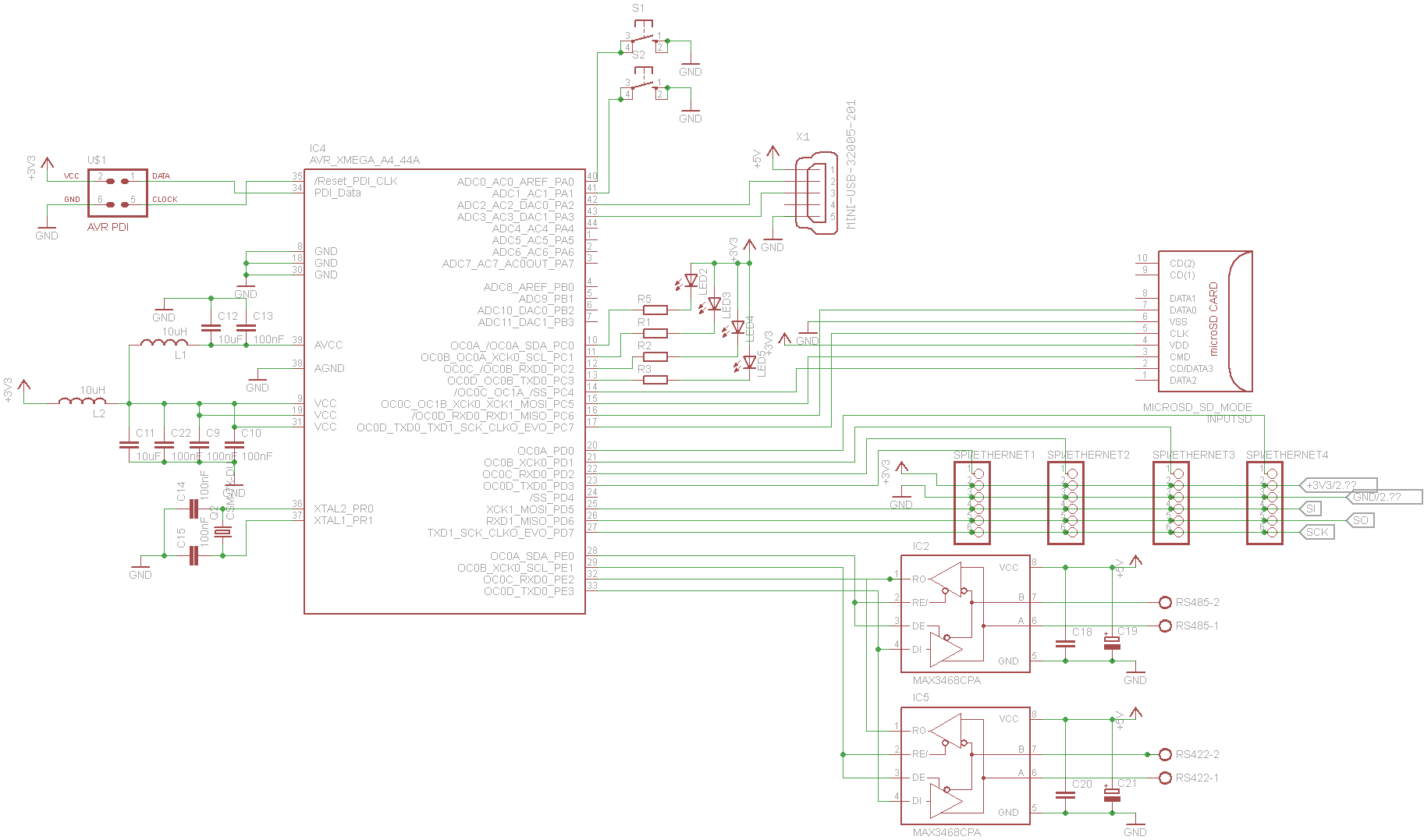
Bardzo prosiłbym o sprawdzenie poprawności wykonania poniższych schematów.
Układ ma umożliwiać komunikacje dla trzech lub czterech urządzeń, wysyłających informacje po kablu ethernet, jednego po RS485 i jednego po 422. Kabel podłączony jest poprzez gotową kostkę, opartą na module ENC28j60, kostka ta konwertuje te dane tak, że mogą być wysłane do portu SPI. Odpowiedni port wybierany jest poprzez chip select, znajdujący się na portach od PD0 do PD3.
Do konwersji sygnału rs485 i rs422 na sygnał który można podać na port UART, chciałem użyć dwóch układów max422/485.
Układ wyposażony jest w karte SD do przechowywania danych zanim zostaną one wysłane do PC poprzez USB.
Bardzo proszę o pomoc i pozdrawiam wszystkich.
Jakub.
