Witam. Otrzymałem fajne radyjko i chciałbym przywrócić je do życia. Objawy to:
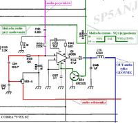
Brak szumów, czy jakiegokolwiek odgłosu z głośnika. Z tego co wiem, to podczas naciskania guzików ustawień wydobywa się kliknięcie (odgłos wciśnięcia jakiegokolwiek guziczka), u mnie cisza. Tylko podczas włączenia cb potencjometrem da się usłyszeć jakby dźwięk "podłączenia napięcia do głośnika". Jak nadaję przez to radio, to słychać mnie w eterze innych cb. Tak więc nadawanie poprane. Wymieniłem TDA2003 lecz nic się nie zmieniło. Podczas przyciśnięciu przycisku nadawania tx wychyla się na maksa. Podczas odbioru rx stoi w miejscu, czasami podczas włączenia i wyłączenia radia na sekundę pokażą się trzy kreski i znikają. Radio jak otrzymałem już miała spalony bezpiecznik topikowy 10A. Podczas próby nadawania bardzo szybko i mocno grzeje si tranzystor końcowy w obudowie TO220. Pomoże ktoś mi je naprawić. Posłucham wszystkich rad.

Brak szumów, czy jakiegokolwiek odgłosu z głośnika. Z tego co wiem, to podczas naciskania guzików ustawień wydobywa się kliknięcie (odgłos wciśnięcia jakiegokolwiek guziczka), u mnie cisza. Tylko podczas włączenia cb potencjometrem da się usłyszeć jakby dźwięk "podłączenia napięcia do głośnika". Jak nadaję przez to radio, to słychać mnie w eterze innych cb. Tak więc nadawanie poprane. Wymieniłem TDA2003 lecz nic się nie zmieniło. Podczas przyciśnięciu przycisku nadawania tx wychyla się na maksa. Podczas odbioru rx stoi w miejscu, czasami podczas włączenia i wyłączenia radia na sekundę pokażą się trzy kreski i znikają. Radio jak otrzymałem już miała spalony bezpiecznik topikowy 10A. Podczas próby nadawania bardzo szybko i mocno grzeje si tranzystor końcowy w obudowie TO220. Pomoże ktoś mi je naprawić. Posłucham wszystkich rad.