Autor na wstępie opisuje, jak za każdym razem gdy przegląda i analizuje schematy lub projekty płytek drukowanych stworzone przez młodych i niedoświadczonych inżynierów elektroników stara się wybierać poszczególne części i pytać "po co?", a także "dlaczego wybrałeś taki element?" i "dlaczego umieściłeś go na płytce drukowanej w tym miejscu?". Celem zadawania tych pytań jest sprawdzenie czy każda decyzja podjęta podczas projektowania układu elektronicznego powinna wynikać z konkretnej przyczyny i dobrego zrozumienia zagadnienia.
W poniższym artykule zajmiemy się opornikiem w pętli sprzężenia zwrotnego wzmacniacza operacyjnego w konfiguracji bufora. Jego schemat, pokazany poniżej, prowokuje zadanie pytania "po co?" odnośnie opornika w sprzężeniu.
Smutną prawdą jest fakt iż projektanci często nie wiedzą po co w buforze umieszcza się ten opornik, opisany jako R2, ani jaka powinna być jego rezystancja. Najpewniej widzieli już taki schemat gdzieś wcześniej i po prostu uważają iż "tak trzeba", bez zastanawiania się nad głębszym sensem tej topologii. Najczęściej oporniki takie umieszcza się w wzmacniaczach niskiej (poniżej 50 MHz) częstotliwości w celu korekcji offsetu stałoprądowego, generowanego przez wejściowy prąd op-ampa. Jednakże, jak zaznacza to emerytowany już inżynier Texas Instruments Bruce Trump, z rzadka jest to efektywne.
Rezystor R2 zapewnia także, do pewnego stopnia, ochronę dla wejścia odwracającego na wypadek wyładowania elektrostatycznego na wejściu. Dodatkowo, niektóre wzmacniacza - szczególnie te z wejściami wykonanymi w technologii JFET - mogą generować mniejsze zniekształcenia sygnałów, jeśli oba wejścia mają dopasowane do siebie impedancje. Jednakże jeśli nie zrozumiemy dokładnie celu stosowania opornika R2, jego wartość dobrana będzie w zasadzie losowo, co może prowadzić do niestabilnej pracy opisywanego układu.
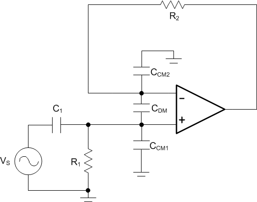
Aby zrozumieć w jaki sposób opornik R2 wpływa na stabilność bufora dodajmy w sposób jawny do schematu pojemności wejściowe wzmacniacza operacyjnego, jak pokazane jest to na poniższym schemacie.
Opornik R2, w takim układzie, tworzy filtr dolnoprzepustowy na wejściu odwracającym op-ampa, wraz z pojemnością współbieżną CCM2 i różnicową pojemnością wejścia CDM. Filtr dolnoprzepustowy powoduje powstanie miejsca zerowego w funkcji wzmocnienia szumu (1/β) przez wzmacniacz. Miejsce zerowe nastąpi przy częstotliwości opisanej zależnością:
Jeśli to miejsce zerowe występuje dla częstotliwości znacznie powyżej częstotliwości granicznej (wzmocnienia jednostkowego) wzmacniacza operacyjnego, jako pokazano w punkcie fz(2) na poniższym wykresie, to nie powinno mieć to wpływu na stabilność funkcjonowania układu. Jednakże jeśli miejsce zerowe wypada dla niższej częstotliwości niż graniczna, jak na przykład w punkcie fz(1) wtedy krzywa wzmocnienia szumów przetnie się z krzywą wzmocnienia w otwartej pętli wzmocnienia z nachyleniem większym niż 20 dB/dekadę. Taka sytuacja może generować problemy z stabilnością układu i jego wzbudzanie się.
Przesunięcie fazy pomiędzy miejscem zerowym rozpocznie się dekadę poniżej częstotliwości fz, zatem dobrym wyznacznikiem dla naszego projektu jest zachowanie zależności:
Jeśli w tej nierówności podstawimy wzór na wyznaczenie częstotliwości fz, otrzymamy zależność opisującą jaka może być maksymalna wartość oporu rezystora R2, tak aby zachować stabilne działanie układu.
Aby unaocznić ten efekt, przeprowadzono symulację bufora opartego o wzmacniacz OPA172 w której dokonano pomiaru marginesu fazy w funkcji rezystancji opornika R2. Graniczna częstotliwość tego wzmacniacza wynosi 10 MHz, a pojemności wejściowe (współbieżna i różnicowa) po 4 pF. Wykorzystując dane z równania 4, maksymalna wartość R2 wynosi:
Schemat wykorzystany do symulacji w oprogramowaniu TINA-TI zaprezentowano na poniższym obrazku. Pętla sprzężenia przerwana jest na wyjściu z op-ampa przez indukcyjność L1 i źródło VG1, które sprzężone jest z pętlą. Wzmocnienie pętli opisane jest przez LG, margines fazy mierzony jest dla wzmocnienia pętli równego 0 dB.
Poniższy wykres pokazuje jak zmienia się margines fazy dla zwiększającej się wartości oporu R2. Niebieska linia umieszczona jest w miejscu w którym wypada maksymalny opór R2, wyznaczony w równaniu 5. Poniżej tej wartości spadek marginesu fazy jest niewielki. Margines fazy spada do 62° przy oporze R2 wynoszącym 200 Ω. Powyżej tej wartości spadek marginesu fazy jest znacznie szybszy.
Pamiętać należy iż przedstawiona symulacja nie bierze pod uwagę efektów które wywołać może pojemnościowe obciążenie bufora lub pasożytnicze pojemności płytki drukowanej, które także zmniejszać będą margines fazy wzmacniacza.
W niektórych układach zastosowanie opornika oznaczonego R2 może być zasadne, jednakże zawsze należy zadać sobie pytanie jaki jest cel umiejscowiania tego elementu w projekcie, zanim umieści się go tam rzeczywiście. Jeśli potrzebna oporność jest wysoka, to najkrótsza droga do spowodowania niestabilnego działania układu. Wszakże zadawanie sobie pytania "po co?" podczas projektowania układu jest krytycznym elementem bycia inżynierem i ciągłego poprawiania swoich umiejętności.
Źródło:
http://e2e.ti.com/blogs_/b/precisionhub/archi...tors-in-the-feedback-of-a-buffer-ask-why.aspx
W poniższym artykule zajmiemy się opornikiem w pętli sprzężenia zwrotnego wzmacniacza operacyjnego w konfiguracji bufora. Jego schemat, pokazany poniżej, prowokuje zadanie pytania "po co?" odnośnie opornika w sprzężeniu.
Smutną prawdą jest fakt iż projektanci często nie wiedzą po co w buforze umieszcza się ten opornik, opisany jako R2, ani jaka powinna być jego rezystancja. Najpewniej widzieli już taki schemat gdzieś wcześniej i po prostu uważają iż "tak trzeba", bez zastanawiania się nad głębszym sensem tej topologii. Najczęściej oporniki takie umieszcza się w wzmacniaczach niskiej (poniżej 50 MHz) częstotliwości w celu korekcji offsetu stałoprądowego, generowanego przez wejściowy prąd op-ampa. Jednakże, jak zaznacza to emerytowany już inżynier Texas Instruments Bruce Trump, z rzadka jest to efektywne.
Rezystor R2 zapewnia także, do pewnego stopnia, ochronę dla wejścia odwracającego na wypadek wyładowania elektrostatycznego na wejściu. Dodatkowo, niektóre wzmacniacza - szczególnie te z wejściami wykonanymi w technologii JFET - mogą generować mniejsze zniekształcenia sygnałów, jeśli oba wejścia mają dopasowane do siebie impedancje. Jednakże jeśli nie zrozumiemy dokładnie celu stosowania opornika R2, jego wartość dobrana będzie w zasadzie losowo, co może prowadzić do niestabilnej pracy opisywanego układu.
Aby zrozumieć w jaki sposób opornik R2 wpływa na stabilność bufora dodajmy w sposób jawny do schematu pojemności wejściowe wzmacniacza operacyjnego, jak pokazane jest to na poniższym schemacie.
Opornik R2, w takim układzie, tworzy filtr dolnoprzepustowy na wejściu odwracającym op-ampa, wraz z pojemnością współbieżną CCM2 i różnicową pojemnością wejścia CDM. Filtr dolnoprzepustowy powoduje powstanie miejsca zerowego w funkcji wzmocnienia szumu (1/β) przez wzmacniacz. Miejsce zerowe nastąpi przy częstotliwości opisanej zależnością:
Jeśli to miejsce zerowe występuje dla częstotliwości znacznie powyżej częstotliwości granicznej (wzmocnienia jednostkowego) wzmacniacza operacyjnego, jako pokazano w punkcie fz(2) na poniższym wykresie, to nie powinno mieć to wpływu na stabilność funkcjonowania układu. Jednakże jeśli miejsce zerowe wypada dla niższej częstotliwości niż graniczna, jak na przykład w punkcie fz(1) wtedy krzywa wzmocnienia szumów przetnie się z krzywą wzmocnienia w otwartej pętli wzmocnienia z nachyleniem większym niż 20 dB/dekadę. Taka sytuacja może generować problemy z stabilnością układu i jego wzbudzanie się.
Przesunięcie fazy pomiędzy miejscem zerowym rozpocznie się dekadę poniżej częstotliwości fz, zatem dobrym wyznacznikiem dla naszego projektu jest zachowanie zależności:
Jeśli w tej nierówności podstawimy wzór na wyznaczenie częstotliwości fz, otrzymamy zależność opisującą jaka może być maksymalna wartość oporu rezystora R2, tak aby zachować stabilne działanie układu.
Aby unaocznić ten efekt, przeprowadzono symulację bufora opartego o wzmacniacz OPA172 w której dokonano pomiaru marginesu fazy w funkcji rezystancji opornika R2. Graniczna częstotliwość tego wzmacniacza wynosi 10 MHz, a pojemności wejściowe (współbieżna i różnicowa) po 4 pF. Wykorzystując dane z równania 4, maksymalna wartość R2 wynosi:
Schemat wykorzystany do symulacji w oprogramowaniu TINA-TI zaprezentowano na poniższym obrazku. Pętla sprzężenia przerwana jest na wyjściu z op-ampa przez indukcyjność L1 i źródło VG1, które sprzężone jest z pętlą. Wzmocnienie pętli opisane jest przez LG, margines fazy mierzony jest dla wzmocnienia pętli równego 0 dB.
Poniższy wykres pokazuje jak zmienia się margines fazy dla zwiększającej się wartości oporu R2. Niebieska linia umieszczona jest w miejscu w którym wypada maksymalny opór R2, wyznaczony w równaniu 5. Poniżej tej wartości spadek marginesu fazy jest niewielki. Margines fazy spada do 62° przy oporze R2 wynoszącym 200 Ω. Powyżej tej wartości spadek marginesu fazy jest znacznie szybszy.
Pamiętać należy iż przedstawiona symulacja nie bierze pod uwagę efektów które wywołać może pojemnościowe obciążenie bufora lub pasożytnicze pojemności płytki drukowanej, które także zmniejszać będą margines fazy wzmacniacza.
W niektórych układach zastosowanie opornika oznaczonego R2 może być zasadne, jednakże zawsze należy zadać sobie pytanie jaki jest cel umiejscowiania tego elementu w projekcie, zanim umieści się go tam rzeczywiście. Jeśli potrzebna oporność jest wysoka, to najkrótsza droga do spowodowania niestabilnego działania układu. Wszakże zadawanie sobie pytania "po co?" podczas projektowania układu jest krytycznym elementem bycia inżynierem i ciągłego poprawiania swoich umiejętności.
Źródło:
http://e2e.ti.com/blogs_/b/precisionhub/archi...tors-in-the-feedback-of-a-buffer-ask-why.aspx
Fajne? Ranking DIY
