Witam,
Mam duży problem, korzystając z programu opisanego
http://forum.atnel.pl/viewtopic.php?t=1183&p=8706
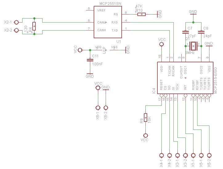
oraz układu
połączonego z ATmega8 oraz stabilizatorem napięcia 7805.
Chcę uzyskać ramki z Fiata Pandy rocznik 2008 ( dlatego korzystam z tych numeracji ramek http://en.wikipedia.org/wiki/OBD-II_PIDs).
Niestety nie otrzymuje żadnej wartości po sprawdzeniu warunku
if(message.id == 0x0C)
Chciałbym zapytać co robię źle?? Oraz czy jest możliwość sprawdzenia układów MCP 2551 i 2515, czy przypadkiem nie spaliłem ich podczas lutowania?
Ciekawe jest że gdy podłączam voltomierz bezpośrednio do pinów CAN H i CAN L w OBD2 pokazuje mi napięcie między nimi około 4 ( wartość ciągle się zmienia), a gdy podłącze do układu i sprawdzam napięcie na pinach CAN H i CAN L na mcp 2551 to wartość jest 0.
Może tu jest jakiś problem
Jeszcze chciałbym zapytać czy konieczne jest podłączanie INT z mcp2515 do INT do mikrokontrolera??
Proszę o odpowiedź
Starałem się wyjaśnić, ale jakby co chętnie coś dopiszę.
Mam duży problem, korzystając z programu opisanego
http://forum.atnel.pl/viewtopic.php?t=1183&p=8706
oraz układu
połączonego z ATmega8 oraz stabilizatorem napięcia 7805.
Chcę uzyskać ramki z Fiata Pandy rocznik 2008 ( dlatego korzystam z tych numeracji ramek http://en.wikipedia.org/wiki/OBD-II_PIDs).
Niestety nie otrzymuje żadnej wartości po sprawdzeniu warunku
if(message.id == 0x0C)
Chciałbym zapytać co robię źle?? Oraz czy jest możliwość sprawdzenia układów MCP 2551 i 2515, czy przypadkiem nie spaliłem ich podczas lutowania?
Ciekawe jest że gdy podłączam voltomierz bezpośrednio do pinów CAN H i CAN L w OBD2 pokazuje mi napięcie między nimi około 4 ( wartość ciągle się zmienia), a gdy podłącze do układu i sprawdzam napięcie na pinach CAN H i CAN L na mcp 2551 to wartość jest 0.
Może tu jest jakiś problem
Jeszcze chciałbym zapytać czy konieczne jest podłączanie INT z mcp2515 do INT do mikrokontrolera??
Proszę o odpowiedź
Starałem się wyjaśnić, ale jakby co chętnie coś dopiszę.