Tim Green inżynier firmy Texas Instruments, jako porządny elektronik pełny cynizmu i skory do sarkazmu negatywnie nastawiony jest do wielu rzeczy. Jednakże, jak podpowiada mu doświadczenie, negatywne nastawienie nie jest słuszne względem komparatorów zasilanych tylko jednym, niesymetrycznym, napięciem zasilania, szczególnie, jeśli zależy nam na czasie i prędkości działania.
Układ TLV3701 firmy Texas Instruments, jest komparatorem z serii 'nanopower', która charakteryzuje się niewielkim, wynoszącym typowo 560 nA, zużyciem prądu. Z kluczowych specyfikacji, umieszczonych w poniższej tabeli, widać iż czas propagacji tego układu z stanu wysokiego do niskiego na wyjściu t(PHL) wynosi 37 µs dla różnicy napięć na wejściu równej 50 mV.
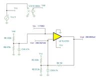
Jeden z klientów firmy TI, zajmujący się głównie inżynierią systemów cyfrowych, jednakże czasami grzebiący także w projektach układów analogowych nadesłał zaprezentowany poniżej schemat układu wykorzystującego wspomniany komparator. Nazwijmy go Jednobitowcem
dla zachowania anonimowości. Klient ten często narzekał iż sprzedawane mu układy zazwyczaj nie spełniają parametrów umieszczanych w kartach katalogowych. W przypadku nadesłanego projektu czas propagacji komparatora był za długi - 62 krotnie dłuższy niż w przypadku karty katalogowej (!). Na schemacie zaznaczono wartości napięć DC, używanych do zasilania projektu w systemie Jednobitowca. Z uwagi na problem z szumem w sygnale wejściowym dodano do komparatora kondensator - oznaczony C1 - wpięty pomiędzy wejścia Vin+ i Vin- komparatora.
Poniższe oscylogramy prezentują przebiegi jaki obserwowane są w zaprezentowanym systemie. Podczas załączania i wyłączania napięcia zasilającego Vcc, obserwowano czas propagacji układu, ze stanu wysokiego do niskiego, wynoszący aż 2,33 ms (dla przypomnienia - w karcie katalogowej wartość ta wynosi 37 µs). Czas propagacji mierzony jest jako czas od którego napięcie Vcc osiągnie ustalona wartość napięcia - w tym przypadku 2,7 V, do momentu w którym na wyjściu pojawi się napięcie Vout, zależne od napięć na wejściu komparatora (Vin+ i Vin-). Podczas całej operacji napięcie na terminalu Vin- jest większe od tego na Vin+, zatem napięcie wyjściowe z komparatora Vout powinno równać się 0 V. Warto także zwrócić uwagę iż dzielniki napięcia dla Vin+ i Vin- powodują iż na kondensatorze C1 pojawia się pewne napięcie. Rezultatem tego jest fakt iż napięcie Vin+ jest mniejsze niż Vin-. Na pierwszy rzut oka widać iż po wyłączeniu napięcia Vcc, minie pewien czas od tego gdy Vcc = 0 V do momentu w którym kondensator rozładuje się w pełni, ponieważ wartości rezystancji oporników użytych do konstrukcji dzielników napięcia dla Vin+ i Vin- są całkiem duże.
Gdy napięcie Vcc = 0 V (czas t0) Vin+ znajduje się na potencjale -74,5 mV i jako że obecny jest opornik RH o rezystancji równej 1MΩ, łączący wyjście komparatora z Vin+, na wyjściu obserwuje się także pewne napięcie Vout równe -57,29 mV. W czasie równym t1, gdy Vcc = 1,7 V, budzi się elektronika wewnątrz komparatora, jednakże jego napięcie wyjściowe podąża za napięciem zasilania, gdyż na wejściu nie ma dostatecznie wysokiego napięcia, które poprawnie spolaryzowałoby komparator. Jest to częsta sytuacja, obserwowana dla wielu wzmacniaczy operacyjnych i komparatorów, podczas załączania zasilania, do czasu do którego minimalne specyfikowane napięcie zasilania zostanie osiągnięte. W chwili t2, gdy Vcc dochodzi do napięcia 2,7 V, rozpoczyna się pomiar czasu propagacji, aż do chwili oznaczonej t3, gdy napięcie Vout osiąga poprawną wartość 0 V.
Zatem dlaczego czas zmierzony pomiędzy t2 i t3 nie wynosi, jak w karcie katalogowej, 37 µs. Pamiętamy iż układ TLV3701 charakteryzuje się poborem prądu równym 560 nA (typowo). To bardzo niewielki prąd, którym trudno naładować wszystkie wewnętrzne pojemności układu, zanim dojdą one do 2,7 V. Tym bardziej gdy napięcie na wewnętrznych pojemnościach, w chwili rozpoczęcia narastania napięcia zasilania, nie wynosi na starcie 0 V, lecz jest ujemne. Zatem co zrobić z naszym projektem, tak aby nie nastawiać się negatywnie do używania komparatora z pojedynczym napięciem zasilania, a jednocześnie zachować pojemność filtrującą szumy na wejściach Vin+ i Vin-.
Na poniższym schemacie prezentujemy lekko zmieniony schemat nadesłany przez Jednobitowca. Modyfikacje pozwalają na pozostawienie filtracji, jednocześnie usuwając problemy z czasem propagacji. Poprzez rozdzielenie kondensatora C1 na dwa C1A i C1B, dla każdego wejścia osobno i podłączenie ich do masy, wejścia Vin+ i Vin- są nadal filtrowane, co pozwala na uniknięcie przenikania szumu do układu, a redukuje problem ujemnej polaryzacji wejść podczas załączania napięcia zasilającego Vcc.
Zaprezentowany projekt poddano takiemu samemu modelowaniu jak poprzedni. Na poniższej ilustracji zaprezentowane są oscylogramy, na których czas propagacji jest wręcz niedostrzegalny. Poniżej, w zbliżeniu, widać iż czas propagacji w tym układzie, zmierzony pomiędzy momentami t2 i t3, zdefiniowanymi powyżej, wynosi, zgodnie z danymi z karty katalogowej, 37 µs.
Morał z tej historii jest taki iż nie należy być negatywnie nastawionym do komparatorów zasilanych pojedynczym napięciem zasilania, gdyż negatywne nastawienie może powodować spore opóźnienia w projektowaniu, podobnie jak negatywna polaryzacja wejść, powodować może opóźnienia na wyjściu komparatora. Na szczęście proste rozwiązanie, znane każdemu elektronikowi zajmującemu się systemami analogowymi, pozwala na zniwelowanie tego problemu, poprzez podłączenie kondensatorów filtrujących pomiędzy Vin+ i Vin- a masę układu.
Źródło:
http://e2e.ti.com/blogs_/b/precisionhub/archi...negative-about-single-supply-comparators.aspx
Układ TLV3701 firmy Texas Instruments, jest komparatorem z serii 'nanopower', która charakteryzuje się niewielkim, wynoszącym typowo 560 nA, zużyciem prądu. Z kluczowych specyfikacji, umieszczonych w poniższej tabeli, widać iż czas propagacji tego układu z stanu wysokiego do niskiego na wyjściu t(PHL) wynosi 37 µs dla różnicy napięć na wejściu równej 50 mV.
Jeden z klientów firmy TI, zajmujący się głównie inżynierią systemów cyfrowych, jednakże czasami grzebiący także w projektach układów analogowych nadesłał zaprezentowany poniżej schemat układu wykorzystującego wspomniany komparator. Nazwijmy go Jednobitowcem
Poniższe oscylogramy prezentują przebiegi jaki obserwowane są w zaprezentowanym systemie. Podczas załączania i wyłączania napięcia zasilającego Vcc, obserwowano czas propagacji układu, ze stanu wysokiego do niskiego, wynoszący aż 2,33 ms (dla przypomnienia - w karcie katalogowej wartość ta wynosi 37 µs). Czas propagacji mierzony jest jako czas od którego napięcie Vcc osiągnie ustalona wartość napięcia - w tym przypadku 2,7 V, do momentu w którym na wyjściu pojawi się napięcie Vout, zależne od napięć na wejściu komparatora (Vin+ i Vin-). Podczas całej operacji napięcie na terminalu Vin- jest większe od tego na Vin+, zatem napięcie wyjściowe z komparatora Vout powinno równać się 0 V. Warto także zwrócić uwagę iż dzielniki napięcia dla Vin+ i Vin- powodują iż na kondensatorze C1 pojawia się pewne napięcie. Rezultatem tego jest fakt iż napięcie Vin+ jest mniejsze niż Vin-. Na pierwszy rzut oka widać iż po wyłączeniu napięcia Vcc, minie pewien czas od tego gdy Vcc = 0 V do momentu w którym kondensator rozładuje się w pełni, ponieważ wartości rezystancji oporników użytych do konstrukcji dzielników napięcia dla Vin+ i Vin- są całkiem duże.
Gdy napięcie Vcc = 0 V (czas t0) Vin+ znajduje się na potencjale -74,5 mV i jako że obecny jest opornik RH o rezystancji równej 1MΩ, łączący wyjście komparatora z Vin+, na wyjściu obserwuje się także pewne napięcie Vout równe -57,29 mV. W czasie równym t1, gdy Vcc = 1,7 V, budzi się elektronika wewnątrz komparatora, jednakże jego napięcie wyjściowe podąża za napięciem zasilania, gdyż na wejściu nie ma dostatecznie wysokiego napięcia, które poprawnie spolaryzowałoby komparator. Jest to częsta sytuacja, obserwowana dla wielu wzmacniaczy operacyjnych i komparatorów, podczas załączania zasilania, do czasu do którego minimalne specyfikowane napięcie zasilania zostanie osiągnięte. W chwili t2, gdy Vcc dochodzi do napięcia 2,7 V, rozpoczyna się pomiar czasu propagacji, aż do chwili oznaczonej t3, gdy napięcie Vout osiąga poprawną wartość 0 V.
Zatem dlaczego czas zmierzony pomiędzy t2 i t3 nie wynosi, jak w karcie katalogowej, 37 µs. Pamiętamy iż układ TLV3701 charakteryzuje się poborem prądu równym 560 nA (typowo). To bardzo niewielki prąd, którym trudno naładować wszystkie wewnętrzne pojemności układu, zanim dojdą one do 2,7 V. Tym bardziej gdy napięcie na wewnętrznych pojemnościach, w chwili rozpoczęcia narastania napięcia zasilania, nie wynosi na starcie 0 V, lecz jest ujemne. Zatem co zrobić z naszym projektem, tak aby nie nastawiać się negatywnie do używania komparatora z pojedynczym napięciem zasilania, a jednocześnie zachować pojemność filtrującą szumy na wejściach Vin+ i Vin-.
Na poniższym schemacie prezentujemy lekko zmieniony schemat nadesłany przez Jednobitowca. Modyfikacje pozwalają na pozostawienie filtracji, jednocześnie usuwając problemy z czasem propagacji. Poprzez rozdzielenie kondensatora C1 na dwa C1A i C1B, dla każdego wejścia osobno i podłączenie ich do masy, wejścia Vin+ i Vin- są nadal filtrowane, co pozwala na uniknięcie przenikania szumu do układu, a redukuje problem ujemnej polaryzacji wejść podczas załączania napięcia zasilającego Vcc.
Zaprezentowany projekt poddano takiemu samemu modelowaniu jak poprzedni. Na poniższej ilustracji zaprezentowane są oscylogramy, na których czas propagacji jest wręcz niedostrzegalny. Poniżej, w zbliżeniu, widać iż czas propagacji w tym układzie, zmierzony pomiędzy momentami t2 i t3, zdefiniowanymi powyżej, wynosi, zgodnie z danymi z karty katalogowej, 37 µs.
Morał z tej historii jest taki iż nie należy być negatywnie nastawionym do komparatorów zasilanych pojedynczym napięciem zasilania, gdyż negatywne nastawienie może powodować spore opóźnienia w projektowaniu, podobnie jak negatywna polaryzacja wejść, powodować może opóźnienia na wyjściu komparatora. Na szczęście proste rozwiązanie, znane każdemu elektronikowi zajmującemu się systemami analogowymi, pozwala na zniwelowanie tego problemu, poprzez podłączenie kondensatorów filtrujących pomiędzy Vin+ i Vin- a masę układu.
Źródło:
http://e2e.ti.com/blogs_/b/precisionhub/archi...negative-about-single-supply-comparators.aspx
Fajne? Ranking DIY
