W dobie powszechnej dostępności diod LED RGB naturalnym jest powstawanie szeregu projektów kolorowego oświetlenia do akwariów. Will dzięki wykorzystaniu kolorowych diod stworzył ciekawe "żywe" oświetlenie. Projekt niestety rodził się w bólach i obarczony był mniej lub bardziej kosztownymi niepowodzeniami. W pierwszym podejściu autor zbudował oświetlenie wykorzystując wiele taśm z diodami. Przymocował je do aluminiowej płyty którą przytwierdził do starej obudowy wyrzucając z niej uprzedni świetlówki. Całość sterowana była z gotowego sterownik z pilotem. Sterownik umożliwiał zmianę kolorów oraz uruchamiał kilka trybów migania diodami, które w opinii autora nie przypadały do gustu rybkom. Jednak żonie się efekt spodobał i w takiej formie funkcjonował przez jakiś czas.
Autor nie był jednak z niego zbyt zadowolony. Szybko uwidocznił się problem z wydzielaniem zbyt dużej ilości ciepła. Taśmy zaczynały się odlepiać od aluminium, a zabezpieczenie w postaci poliwęglanowej przezroczystej płyty tylko ograniczyło możliwość odprowadzania ciepła. Ponieważ autor niewiele zrobił by problem rozwiązać, projekt szybko zakończył swój żywot w chwili stopienia obudowy. Ryby przeżyły ten wypadek, jednak ich perspektywy na dyskotekowe otoczenie znacznie zmalały. Przynajmniej w opinii autora, który po wszystkim był gotów wydać 150$ na nowe akwariowe oświetlenie.
Niestety raz obdarowana nową technologią żona łatwo z tej technologii nie zrezygnuje. I tak rybki zyskały na jakiś czas białe podświetlenie LED, podczas gdy autor zostawiając za sobą wersję 0 przystąpił do budowy wersji 1, która miała spełnić wygórowane wymagania żony i bezpieczeństwa otoczenia.
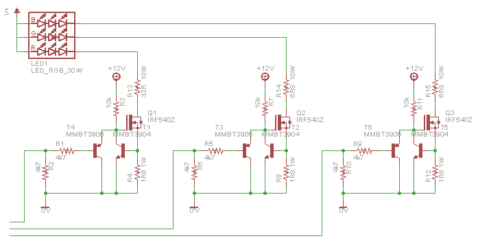
Tym razem autor bogatszy o doświadczenia przystąpił do budowy nowej wersji od podstaw. Czytając nieco na temat poziomów natężenia światła nad morzem, potrzebach oświetleniowych ryb i roślin akwariowych autor uznał, że w zupełności wystarczy mu do oświetlenia akwarium sześć 30W diod RGB zamiast taśm. Obudowa została wykonana z aluminiowych anodowanych profili. Aby wspomóc odprowadzenia ciepła autor zamontował dodatkowo wentylator. Autor zbudował sterownik w oparciu o Arduino z możliwością regulacji prądu zasilania diod. Całość zasilana jest z zewnętrznego zasilacza 36V 10A, który poprzez regulator LDO 12V zapewnia odpowiednie napięcie na wentylatorze, Arduino oraz MOSFETach użytych przy diodach.
To co najciekawsze jednak w projekcie to stworzone przez autora sposoby oświetlania począwszy od trybu wschodzącego słońca, a na wędrującej tęczy kończąc.
Autor budował projektu od października 2012 roku do stycznia 2013. Całość kosztowała 400$ i do dzisiaj działa bez zarzutów. Całość jest na tyle dobrze wykonana, że Will często jest pytany gdzie kupił takie oświetlenie, ponieważ wygląda ono zbyt dobrze jak na konstrukcję domowej roboty.
Źródło https://sites.google.com/site/willsrobotics/aquarium-light-v1
Fajne? Ranking DIY
