logo elektroda
logo elektroda
X
logo elektroda
REKLAMA
REKLAMA
Adblock/uBlockOrigin/AdGuard mogą powodować znikanie niektórych postów z powodu nowej reguły.

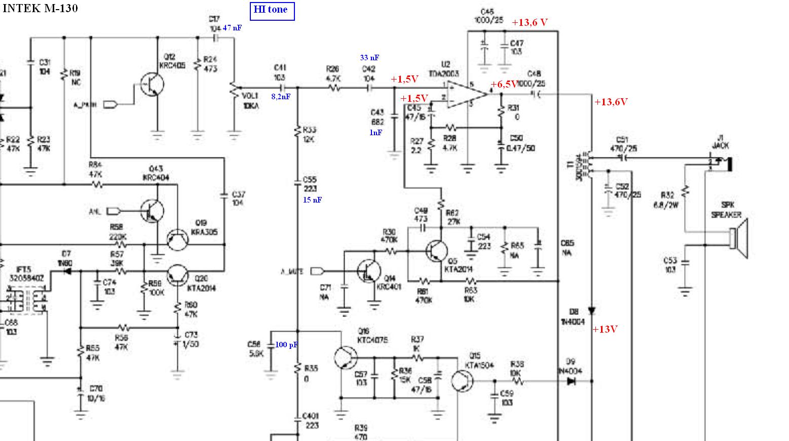
Intek M-130 Plus - Jak zmierzyć napięcia przy niskim dźwięku?

robo374 01 Wrz 2014 19:02 1254 3
REKLAMA
  • #1 13926086
    robo374
    Poziom 2  
    Witaj. Mam Intek M 130 stacji CB. Mam problem z dźwiękiem. Z dźwiękiem w maksymalnej ledwo co słyszę coś. Wymieniłem C51 i C48 na nowe, ale sam problem. Co mogę zmierzyć napięcia i gdzie, aby zobaczyć to, co jest wada. Przepraszam za zły język, ale nie wiem, polski i muszę tłumaczyć się z google. Dzięki!
  • REKLAMA
  • #2 13926298
    SP5ANJ
    Spoczywaj w Pokoju
    Witam.

    robo374 napisał:
    Przepraszam za zły język, ale nie wiem, polski i muszę tłumaczyć się z google.

    Język Twojego kraju jest troszeczkę trudny, język polski jest trudny ale język angielski jest już łatwy. :D

    Cytat:
    Z dźwiękiem w maksymalnej ledwo co słyszę coś.

    Problemem jest SQ albo MUTE albo "detekcja" sygnału AM czy FM.

    Cytat:
    Wymieniłem C51 i C48 na nowe, ale sam problem.

    Po co wymieniałeś - to nie tu jest problem.

    Cytat:
    Co mogę zmierzyć napięcia i gdzie, aby zobaczyć to, co jest wada.

    Proszę :

    Intek M-130 Plus - Jak zmierzyć napięcia przy niskim dźwięku?


    Pozdrawiam.
  • REKLAMA
  • #3 13926356
    robo374
    Poziom 2  
    TDA2003

    1 - 1.27V
    2 - 0.83V
    3 -
    4 - 6.43V
    5 - 13.6V

    D8 - D9 - 20V

    LE: Próbowałem dostać sygnał z pin 1 i 3 i wzmocnić go na moich głośników komputerowych. Nadal niski dźwięk.
  • #4 13930091
    robo374
    Poziom 2  
    Rozwiązać! Drut w mikrofon był zepsuty. Ponownie spawane przewody i działa dobrze teraz.
REKLAMA