logo elektroda
logo elektroda
X
logo elektroda
REKLAMA
REKLAMA
Adblock/uBlockOrigin/AdGuard mogą powodować znikanie niektórych postów z powodu nowej reguły.

Cobra 19DX - słaby odbiór po naprawie, wymiana filtra 455ht nie pomogła

slawka 08 Wrz 2014 16:32 1278 4
REKLAMA
  • #1 13943935
    slawka
    Poziom 11  
    Witam kolegów, mam problem ze starą Cobra 19DX udało mi się ją usprawnić dużo przerw i spalony druk, po złym podłączeniu. Uruchomiłem nadawanie ale mam bardzo słaby odbiór, tak jakby squelch był skręcony na max :( wymieniłem także filtr 455ht ale bez poprawy, może ktoś ma schemat tego radia albo zna je na tyle żeby podpowiedzieć coś przy naprawie ??
  • REKLAMA
  • #2 13944376
    SP5ANJ
    Spoczywaj w Pokoju
    Witam.

    slawka napisał:
    Uruchomiłem nadawanie ale mam bardzo słaby odbiór, tak jakby squelch był skręcony na max :( wymieniłem także filtr 455ht ale bez poprawy ...

    Sprawdź poprawność napięć w odbiorniku.

    Cytat:
    ... może ktoś ma schemat tego radia

    Czy to jakiś objaw zniechęcenia czy braku umiejętności czy może proste lenistwo. :?:

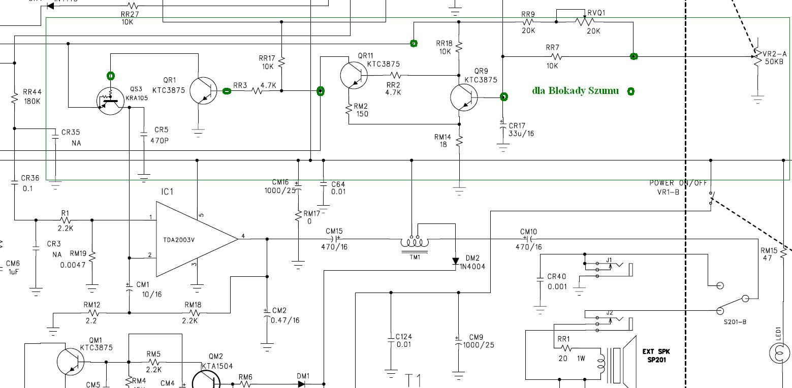
    W czerwonych kolorach całe wyjaśnienie :
    Cobra 19DX - słaby odbiór po naprawie, wymiana filtra 455ht nie pomogła

    Cytat:
    albo zna je na tyle żeby podpowiedzieć coś przy naprawie ??

    Może na tyle ile sobie wyobrażasz - się nie znam - ale podpowiedzi na schemacie :

    Cobra 19DX - słaby odbiór po naprawie, wymiana filtra 455ht nie pomogła Cobra 19DX - słaby odbiór po naprawie, wymiana filtra 455ht nie pomogła

    O napięciach na PA mocy m.cz. nie piszemy, ponieważ nadajnik (a i modulator) już uruchomiłeś.


    Pozdrawiam.
  • REKLAMA
  • #3 13945593
    slawka
    Poziom 11  
    Dziękuję koledze ;) popracuję dzisiaj nad nią, natomiast wyszukiwarka znajduje mi tylko cobre 19dxIV a to zupełnie inne radia, jeszcze raz dziekuję za pomocne częsci schematów.
  • REKLAMA
  • #4 13945746
    Tomaszko80
    Poziom 13  
    slawka napisał:
    Witam kolegów, mam problem ze starą Cobra 19DX udało mi się ją usprawnić dużo przerw i spalony druk, po złym podłączeniu. Uruchomiłem nadawanie ale mam bardzo słaby odbiór, tak jakby squelch był skręcony na max :( wymieniłem także filtr 455ht ale bez poprawy, może ktoś ma schemat tego radia albo zna je na tyle żeby podpowiedzieć coś przy naprawie ??


    Przełączony masz RFgain na DX??
  • #5 13945775
    slawka
    Poziom 11  
    Tomaszko80 napisał:
    slawka napisał:
    Witam kolegów, mam problem ze starą Cobra 19DX udało mi się ją usprawnić dużo przerw i spalony druk, po złym podłączeniu. Uruchomiłem nadawanie ale mam bardzo słaby odbiór, tak jakby squelch był skręcony na max :( wymieniłem także filtr 455ht ale bez poprawy, może ktoś ma schemat tego radia albo zna je na tyle żeby podpowiedzieć coś przy naprawie ??


    Przełączony masz RFgain na DX??


    Ale to radio nie ma chyba RF gain ??

    Dodano po 2 [godziny] 43 [minuty]:

    Witam, urządzenie pokonane ;) okazało się że poprzednia osoba która próbowała ją naprawiać, wykonała zwarcie w okolicy obwodów wejściowych. Dziękują za pomoc.
REKLAMA