Stubby to świetny przykład projektu, w którym autor profesjonalnie podchodzi do postawionych sobie wymagań, tworzy śmiałe koncepcje, które konsekwentnie realizuje, a następnie nie boi się ich wywrócić do góry nogami, aby osiągnąć lepsze wyniki. Stubby to projekt sześcionożnego, zdalnie sterowanego robota. Obecnie na stronie autora możemy znaleźć trzy różne wersje. Pierwsza z nich była zbudowana z założeniem, że każda noga zbudowana będzie z użyciem dwóch serw bezpośrednio przytwierdzonych do konstrukcji. Pozwoliło to na znaczne ograniczenie masy, rozmiaru i ilości części. Pomimo, że robot spisywał się dobrze, to taka konstrukcja według autora miała swoje ograniczenia, przez co powstała kolejna wersja.
W wersji drugiej serwa nie poruszały bezpośrednio elementami nóg, a zostały wyposażone w niewielkie drążki pełniące role popychaczy. Konstrukcja robota była już dużo większa, ale zakres ruchów i wzrost prędkości poruszania się, pozwolił na stworzenie robota dynamiczniejszego.
Ostatecznie powstała wersja trzecia robota, w której każda z nóg posiada 3 serwa, a same nogi zostały rozmieszczone promieniście wokół sześciokąta.
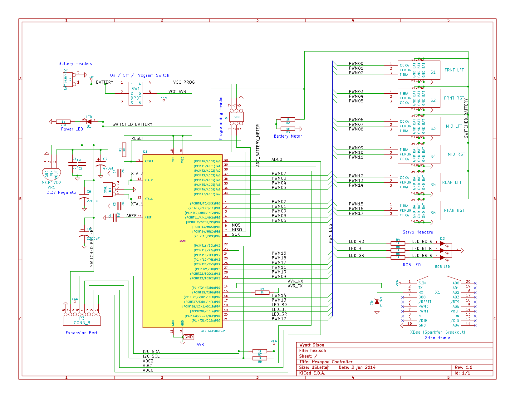
Część elektroniczna została opracowana w oparciu o mikrokontroler Atmela ATmega1284 i układ XBee. XBee pozwala na bezprzewodowe sterowanie robotem z użyciem zmodyfikowanego gamepada od Playstation 2. Autor zapewnia, że robot jest przede wszystkim tani, a jego budowa wraz z zakupem niezbędnych narzędzi nie powinna pochłonąć więcej niż 150$.
Na swojej stronie autor zamieścił wszystkie niezbędne pliki do wykonania projektu (schematy, PCB, rysunki części mechanicznej). Poniżej zamieszczam zdjęcia i filmy wszystkich trzech wersji robota.
Wersja 1:
Wersja 2:
Wersja 3:
Źródło http://stubby.digitalcave.ca/stubby/
Fajne? Ranking DIY
