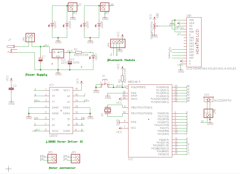
Witam. Znalazłem w sieci program oraz schemat do arduino. Chciałbym zapytać czy mogę to skomplikować w jakiś sposób abym mógł normalnie zaprogramować atmegę8 przez usbasp.
Proszę również o sprawdzenie schematu.
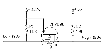
Źródło: http://www.electroschematics.com/9623/vk-2wd-electric-car/
Proszę również o sprawdzenie schematu.
Kod: C / C++
Źródło: http://www.electroschematics.com/9623/vk-2wd-electric-car/
