Witam
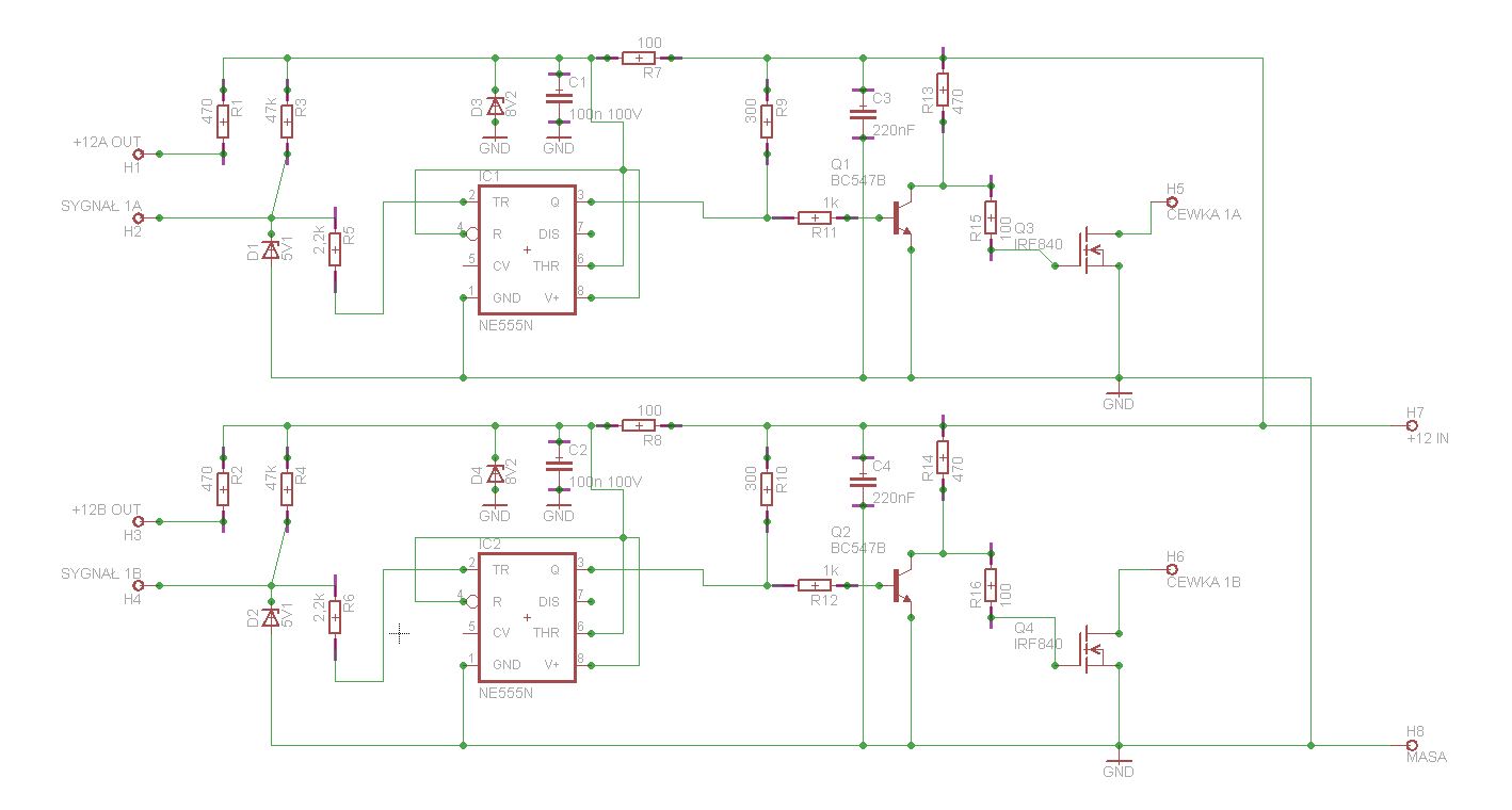
Prosiłbym o sprawdzenie schematu zapłonu do motocykla jawa 350 ts, zapłon teoretycznie może być też używany w starszych zabytkowych samochodach.
Wszystko poskładałem i niestety nie działa, nie wiem gdzie jest błąd. Jeśli przełożę masę z +12V IN dotykając kablem do plusa aku jest iskra. Niestety transoptor nie działa (TCST1230).
Pomoże ktoś bo już mi ręce opadają.
Prosiłbym o sprawdzenie schematu zapłonu do motocykla jawa 350 ts, zapłon teoretycznie może być też używany w starszych zabytkowych samochodach.
Wszystko poskładałem i niestety nie działa, nie wiem gdzie jest błąd. Jeśli przełożę masę z +12V IN dotykając kablem do plusa aku jest iskra. Niestety transoptor nie działa (TCST1230).
Pomoże ktoś bo już mi ręce opadają.