logo elektroda
logo elektroda
X
logo elektroda
REKLAMA
REKLAMA
Adblock/uBlockOrigin/AdGuard mogą powodować znikanie niektórych postów z powodu nowej reguły.

CB GAMMA I-AM - odbiera tylko w promieniu 50m, SWR ponad 6, co sprawdzić?

krystek86 12 Paź 2014 19:50 1929 9
REKLAMA
  • #1 14036233
    krystek86
    Poziom 12  
    Witam. Radio odbiera tylko to co się dzieje w okół 50m i nic więcej tylko szumi i na mierniku swr pokazuje ponad 10W i swr ponad 6 końcówka wymieniona Q22 c2078E, i niem wiem co jeszcze może być. Antena nowa i dobra bo na innym radiu jest dobrze. Mam go już chyba z 6 lat i nie powiem ale od początku nie było rewelacji. Proszę o jakieś uwagi i jakieś naprowadzenie.

    Schemat
    https://www.elektroda.pl/rtvforum/topic1354895.html
  • REKLAMA
  • #2 14036649
    SP5ANJ
    Spoczywaj w Pokoju
    Witam.

    Zacznij od sprawdzenia poprawności napięć w odbiorniku :

    CB GAMMA I-AM - odbiera tylko w promieniu 50m, SWR ponad 6, co sprawdzić?
    Pomiary multimetrem bez podłączonej anteny do odbiornika.


    Pozdrawiam.
  • REKLAMA
  • #3 14042104
    krystek86
    Poziom 12  
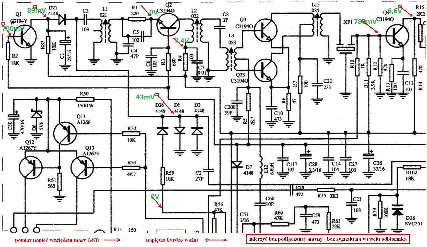
    A więc tak napięcia pomierzone
    Q1 baza 98mV
    Q1 kolektor 98mV
    D1 45 mV
    Q4 baza 4V
    Q4 kolektor 142mV
    Q2 emiter 1.2V
    R59 0V
    R4 7.25V
    Z góry dziekuję za zainteresowanie moim problemem
  • #4 14042618
    SP5ANJ
    Spoczywaj w Pokoju
    Witam.

    Przyjmujemy, że poprawnie zmierzyłeś te napięcia na Q4.

    krystek86 napisał:
    Q4 baza 4V
    Q4 kolektor 142mV

    Zdecydowanie tutaj szukaj rozwiązania - dlaczego masz tak wysokie napięcie na bazie Q4, które powoduje "wyłączenie/zatkanie" tranzystora jako mieszacza odbiornika.

    Zauważ, że jeżeli na bazie Q4 masz +4V to złącze E-C jakby przewodzi i na C tego Q4 nie powinno być napięcia w mV, ponieważ tzw. dzielnik złożony z R13 (100Ω) i R14 (470Ω) [dzielnik przez 5] przy zasilaniu na R14 +8V RX dałby nam około (8 : 5 = 1,6V) około +1,5V a nie 140mV - no chyba, że jest przebite złącze B-C.
    Przepraszam za łopatologiczne tłumaczenie ale jakoś chciałem pokazać - co i jak - .


    Zacząłbym od wylutowania Q4 i ponownym sprawdzeniu napięcia po byłej (wylutowanej) bazie Q4 i kolektorze Q4 oraz sprawdziłbym samego Q4 czy jest OK.


    Pozdrawiam.
  • REKLAMA
  • #5 14044318
    krystek86
    Poziom 12  
    A więc tak napięcie po bazie wzrosło do 7,8V a na kolektorze 0,7V a powinno być mniej wiecej jak na bazie wiec ide szukac woltów a czy na przykład zamiast tych C3194 moża zastosować jakiś BC 547
  • #6 14044402
    SP5ANJ
    Spoczywaj w Pokoju
    Witam.

    krystek86 napisał:
    A więc tak napięcie po bazie wzrosło do 7,8V a na kolektorze 0,7V

    Wydaje mi się, że coś źle mierzysz i mylisz chyba kolektor z bazą. :?:

    Cytat:
    czy na przykład zamiast tych C3194 moża zastosować jakiś BC 547

    Przy częstotliwościach 500kHz oczywiście, że możesz wykorzystać BC547.

    Nic nie napisałeś czy pomiar był po wylutowaniu i czy tranzystor na mierniku (omomierzem) jest OK czy nie.
    Wyczuwam, że "zdalnie" nie naprawimy tego przypadku więc oddaj radio do serwisu.


    Pozdrawiam.
  • #7 14044955
    krystek86
    Poziom 12  
    SP5ANJ tak więc przeszam pomyłka podczas spisywania a nie z pomiaru, urwalem emiter w tym Q4 wsadziłem bc547b i na bazie jest teraz ponad 770mV a na kolektorze 3.78V. Wiec podłączyłem antene i próba i chyba cos slychać ale po puszczeniu przycisku z gruszki słychać jakies dziwne częstotliwości i jak jest przycisk ANL/NB na off to pierdzi chyba bc nie nadaje się.
  • #8 14050079
    krystek86
    Poziom 12  
    Witam postanowiłem podejść na spokojnie do tematu pomierzone są napięcia na radiu, załączam zdjęcie.

    CB GAMMA I-AM - odbiera tylko w promieniu 50m, SWR ponad 6, co sprawdzić?

    Zamiast Q4 którego uszkodziłem przedtem wlutowałem BC547, radio odbiera, poprawił się zasięg ale nie jest tak jak powinno być SQL musi być odkręcony w połowę a nawet troszkę więcej przez co znacząco się zmniejsza zasięg. Od strony druku był rezystor R14 smd 470Ω którego zastąpiłem normalnym rezystorem o wartości 470Ω. Na Q4 dzielnik napięcia składający się z R13 i R14 jest ok i faktycznie jest na kolektorze Q4 1,4V wtedy tylko jak jest odlutuje R12 i na bazę przyjdzie około 2V. Przed wlutowaniem Q4 pomierzyłem napięcia i w miejscu po bazie jest 770mV, a po koletorze przez R14 470Ω jest 7,4V. Myślę że wszystko dobrze i poprawnie posprawdzałem i chciałbym jeszcze spróbować swoich sił przed oddaniem radia do serwisu, więc się chciałbym jeszcze raz uśmiechnąć do kolegi SP5ANJ i poprosić o ewentualne poprowadzenie przez temat.
  • #9 14051860
    SP5ANJ
    Spoczywaj w Pokoju
    Witam.

    krystek86 napisał:
    Na Q4 dzielnik napięcia składający się z R13 i R14 jest ok i faktycznie jest na kolektorze Q4 1,4V wtedy tylko jak jest odlutuje R12 i na bazę przyjdzie około 2V.

    Ja chyba nic nie kumam z tymi napięciami na B i po co odlutowujesz R12. :?:

    Cytat:
    Przed wlutowaniem Q4 pomierzyłem napięcia i w miejscu po bazie jest 770mV, a po koletorze przez R14 470Ω jest 7,4V.

    Na Q4 te napięcia, które podajesz na zielono są mniej więcej rozsądne.

    Cytat:
    Myślę że wszystko dobrze i poprawnie posprawdzałem

    Nie wiem dlaczego ale mam jakieś przeświadczenie, że masz pomylone końcówki tranzystora Q4 - BC547.

    CB GAMMA I-AM - odbiera tylko w promieniu 50m, SWR ponad 6, co sprawdzić?

    Bardzo mnie dziwi jakie masz napięcia na przedwzmacniaczu odbiornika na Q2.
    Przy takich napięcia to wzmacniacz nie wzmacnia a raczej tłumi sygnał na wejściu odbiornika.
    Sprawdź dokładnie w czasie odbioru (bez anteny) jakie masz napięcia Q2 na Bazie, Emiterze i Kolektorze względem masy - raz jeszcze. :!:


    Pozdrawiam.
  • REKLAMA
  • #10 14053177
    krystek86
    Poziom 12  
    Witam
    SP5ANJ napisał:

    krystek86 napisał:
    Na Q4 dzielnik napięcia składający się z R13 i R14 jest ok i faktycznie jest na kolektorze Q4 1,4V wtedy tylko jak jest odlutuje R12 i na bazę przyjdzie około 2V.

    Ja chyba nic nie kumam z tymi napięciami na B i po co odlutowujesz R12.

    Na bazie Q4 jest normalnie 770mV. A odlutowałem R12 bo chciałem zobaczyć czy złącze E-C przewodzi, bo przy odlutowanym R12 wzrosło napięcie na bazie więc złącze zaczęło przewodzić, ale przy podłączonej antenie radio zrobiło się głuche.

    SP5ANJ napisał:
    Nie wiem dlaczego ale mam jakieś przeświadczenie, że masz pomylone końcówki tranzystora Q4 - BC547.



    Przyznam się szczerze, że po tym jeszcze raz sprawdziłem, no ale inaczej być nie może.


    Co do Q2 wygląda to tak jak na załączonym obrazku. Czy napięcie na Emiterze powinno być w mV :?: I nie wiem dlaczego przy wcześniejszym pomiarze było 0V.
    CB GAMMA I-AM - odbiera tylko w promieniu 50m, SWR ponad 6, co sprawdzić?
REKLAMA