witam, jeśli zły dział z góry przepraszam
Potrzebuje program do wirtualnego łączenia obwodów sterowania
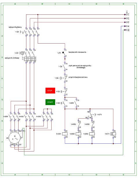
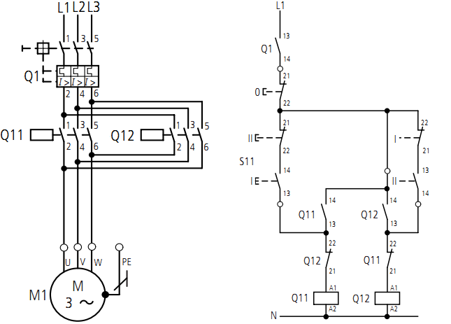
na początek chciałbym 2 schematy z załącznika przećwiczyć, jak dobrze pójdzie to zajmę się czymś ambitniejszym
Taki program bardzo pomógł by mi w nauce, niestety nie mam możliwości poćwiczyć w realu.
Potrzebuje program do wirtualnego łączenia obwodów sterowania
na początek chciałbym 2 schematy z załącznika przećwiczyć, jak dobrze pójdzie to zajmę się czymś ambitniejszym
Taki program bardzo pomógł by mi w nauce, niestety nie mam możliwości poćwiczyć w realu.
