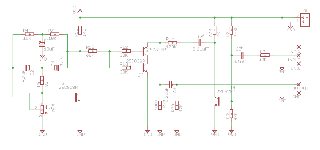
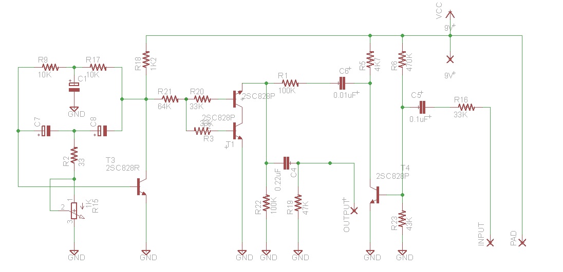
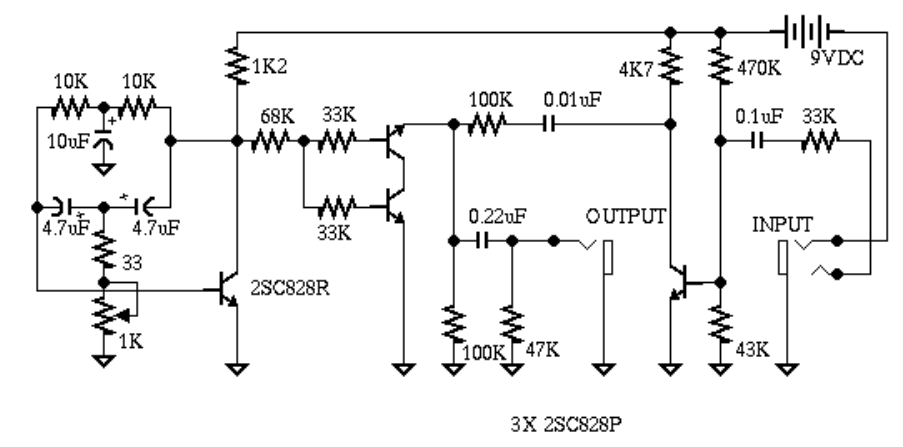
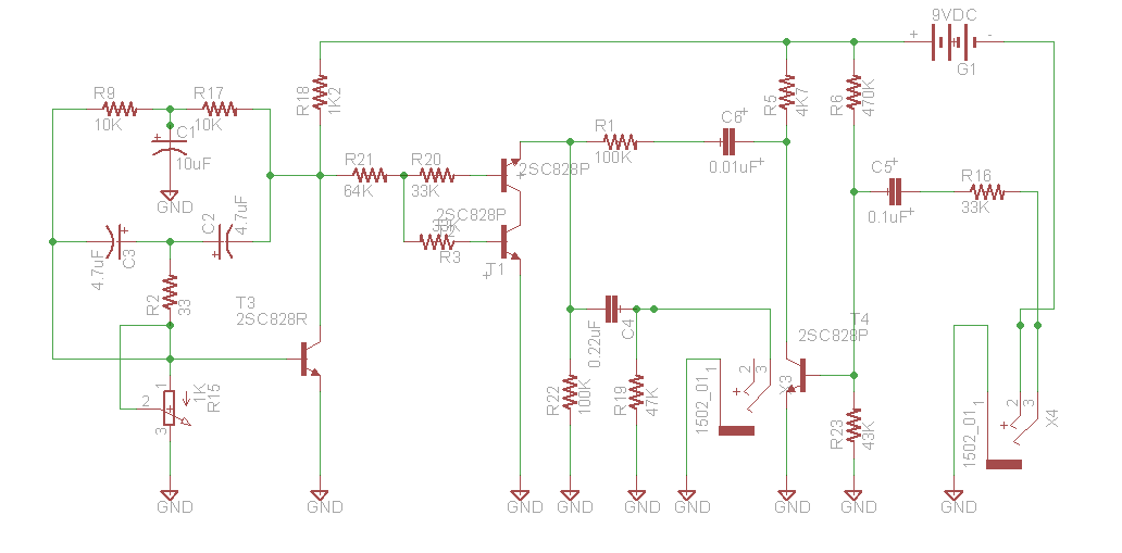
To mój pierwszy kontakt ze schematami i tym programem. Postanowiłem zrobić płytkę pcb do schematu poniżej. Wydaje mi się, że jest ok, ale proszę o sprawdzenie. Nie wiem jednak jak zaznaczyć na schemacie wyjście, wejście oraz wyjście zasilania 9V. Chcę aby były to pola lutownicze, a nie elementy do druku jak to jest na schemacie w przypadku zasilania.
