Witam
Po wytrawieniu i polutawaniu prawie calej płytki zorientowałem się, że ścieżka zasilania atmegi oraz mostka i innych urządzeń wychodzi przed kondensatorami filtrującymi, bezpośrednio ze stabilizatora.
Czy jest to duży błąd? Moze kondesatory te zadziałają, gdyż są umieszczone, ale dalej.
Załączam obrazek poglądowy

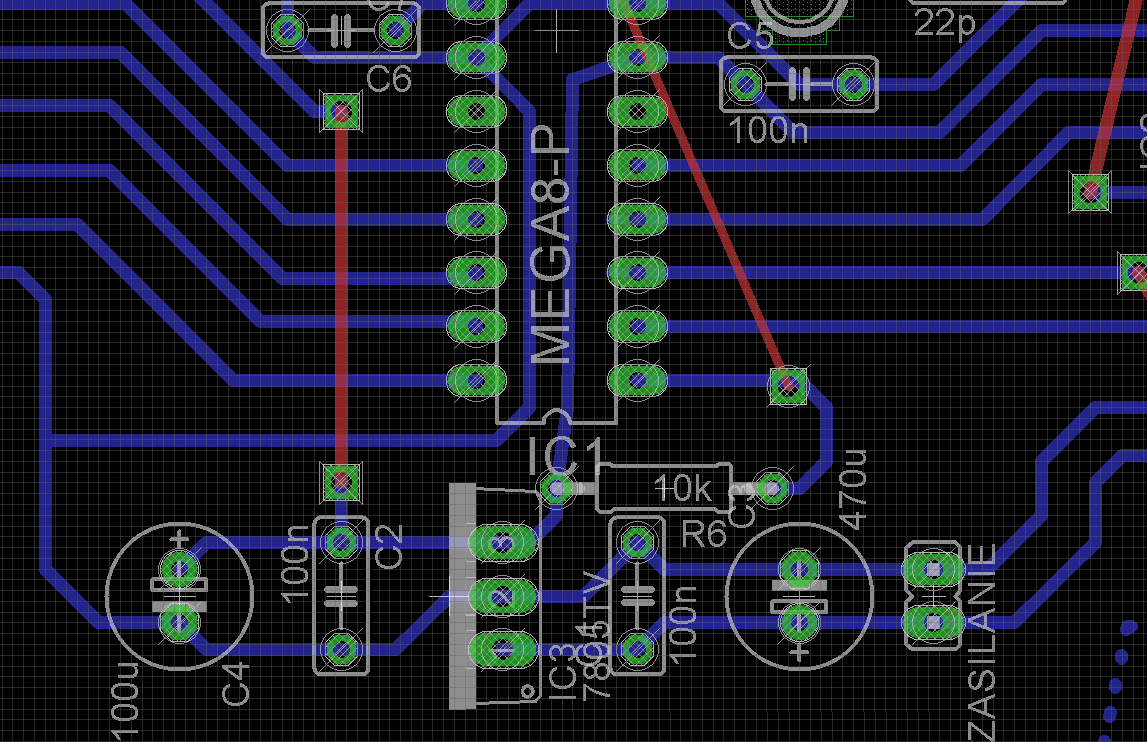
Po wytrawieniu i polutawaniu prawie calej płytki zorientowałem się, że ścieżka zasilania atmegi oraz mostka i innych urządzeń wychodzi przed kondensatorami filtrującymi, bezpośrednio ze stabilizatora.
Czy jest to duży błąd? Moze kondesatory te zadziałają, gdyż są umieszczone, ale dalej.
Załączam obrazek poglądowy