Witam, jestem tu nowy więc proszę o wyrozumiałość.
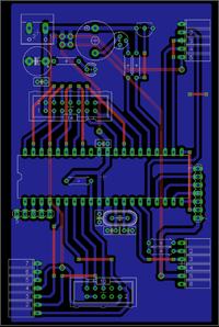
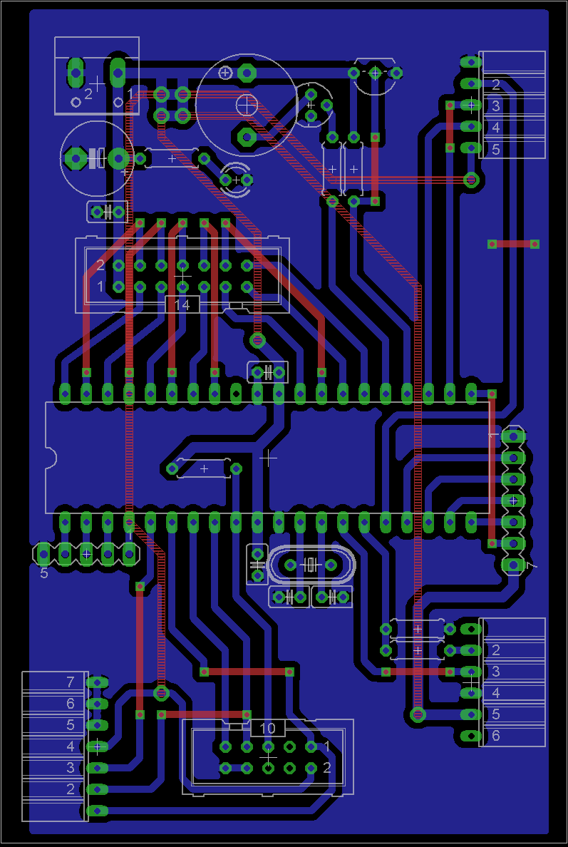
1) Chce zrobić zegarek ścienny do pokoju, prosił bym o sprawdzenie schematu. Na stykówce nie mam miejsca żeby podłączyć wyświetlacz więc głównie mi o niego chodzi. Czyli rejestry 74hc595, traznystory, i elementy zwiazane z wyświetlaczem.
2) Prosze jeszcze o ogólnie czy to wszystko ma prawo działać na tym procku, multipleks nie bedzie kolidował np z odczytem i przerwaniem z rtc lub DS18B20, itd.
3) W pętli main mam ifa sprawdzającego flagę przerwania z rtc 1hz w której jest odczyt czasu i odczyt temp wraz z delay 750ms. Myślę przyspieszyć clkout z rtc do 32hz i odliczac na nim kiedy oczytać temp z ds. Czy lepiej zrobić to na innym przerwaniu np tego z multipleksowania wyświetlacza? jaka tolerancje ma czas na konwersje temp?
4) Na CLKOUT pojawiają się szpilki przy odczycie z DS (niestety nie mam oscyloskopu zeby sprawdzić dokładnie co sie dzieje) nie wpływa to teraz na nic bo flaga sie zeruje dużo po tych szpilach.
LCD podłączone do testów urządzeń, RTC i czujnik temp działają poprawnie. Na razie wewn 8mhz, jak będzie wyrabiać to tak zostawię jak nie to kwarc 16mhz.
Jestem początkujący programista i elektronik ale jestem bardzo cierpliwy więc jeżeli da się to zrobić to to zrobię
Za każdą pomoc będę wdzięczny, pozdrawiam:)
// na razie odczytem rc5 się nie zajmuję - to plany na odległą przyszłość
![[ATmega32][C] - Zegar na ściane z wyświetlaczem 12x30 [ATmega32][C] - Zegar na ściane z wyświetlaczem 12x30](https://obrazki.elektroda.pl/4739475000_1419254832_thumb.jpg)
1) Chce zrobić zegarek ścienny do pokoju, prosił bym o sprawdzenie schematu. Na stykówce nie mam miejsca żeby podłączyć wyświetlacz więc głównie mi o niego chodzi. Czyli rejestry 74hc595, traznystory, i elementy zwiazane z wyświetlaczem.
2) Prosze jeszcze o ogólnie czy to wszystko ma prawo działać na tym procku, multipleks nie bedzie kolidował np z odczytem i przerwaniem z rtc lub DS18B20, itd.
3) W pętli main mam ifa sprawdzającego flagę przerwania z rtc 1hz w której jest odczyt czasu i odczyt temp wraz z delay 750ms. Myślę przyspieszyć clkout z rtc do 32hz i odliczac na nim kiedy oczytać temp z ds. Czy lepiej zrobić to na innym przerwaniu np tego z multipleksowania wyświetlacza? jaka tolerancje ma czas na konwersje temp?
4) Na CLKOUT pojawiają się szpilki przy odczycie z DS (niestety nie mam oscyloskopu zeby sprawdzić dokładnie co sie dzieje) nie wpływa to teraz na nic bo flaga sie zeruje dużo po tych szpilach.
LCD podłączone do testów urządzeń, RTC i czujnik temp działają poprawnie. Na razie wewn 8mhz, jak będzie wyrabiać to tak zostawię jak nie to kwarc 16mhz.
Jestem początkujący programista i elektronik ale jestem bardzo cierpliwy więc jeżeli da się to zrobić to to zrobię
// na razie odczytem rc5 się nie zajmuję - to plany na odległą przyszłość
