logo elektroda
logo elektroda
X
logo elektroda
REKLAMA
REKLAMA
Adblock/uBlockOrigin/AdGuard mogą powodować znikanie niektórych postów z powodu nowej reguły.

Przedłużacz pilota zdalnego sterowania

zasoby 10 Maj 2005 22:01 19391 14
REKLAMA
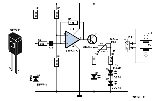
  • Jest to przykład przekaźnika podczerwieni - urządzenie umożliwiające przedłużenie działania pilota lub zmianę kąta nadawania podczerwieni. Może znaleźć zastosowanie wszędzie tam, gdzie odbiornik nie jest widoczny bezpośrednio dla pilota, np. odtwarzacz CD znajdujący się w innym pomieszczeniu.

    Działanie jest proste - sygnał z diody odbiorczej trafia do wejścia odwracającego wzmacniacza operacyjnego. Wzmacniacz operacyjny steruje tranzystorem BD240, który zapewnia odpowiednio wysoki prąd dla diod nadawczych podczerwieni (zastosowano dwie diody nadawcze podczerwieni). Prąd przepływający przez diody nadawcze regulujemy za pomocą P1. D1 to zwykła dioda świecąca np. czerwona sygnalizuje proces odebrania sygnału podczerwonego. Zasilanie bateryjne 9V.

    Zamiast LM741D można spróbować zastosować popularny ua741.

    Fajne? Ranking DIY
    O autorze
    zasoby
    Poziom 23  
    Offline 
    zasoby napisał 784 postów o ocenie 432, pomógł 4 razy. Jest z nami od 2002 roku.
  • REKLAMA
  • #2 1482230
    Nawigator
    Poziom 33  
    Układ pożyteczny tylko nieciekawie przedstawia się zasilanie - bateria szybko się wyczerpie. Dobry byłby taki który w stanie czuwania nie pobiera prądu lub znikomy - dopiero sygnał z pilota załącza wzmacniacz.
    Pozdr. N.
  • #3 1484194
    TABSIOR
    Poziom 24  
    Na schemacie jest błąd - BD 240 jest tranzystorem PNP i poinien być moim skromnym zdaniem połączony bazą do op-ampa, emiterem do +9V, a kolektorem do diodek. Proszę o potwierdzenie kogoś bardziej zaawansowanego.
    PS. Czy zamiast BPW41 można użyć fototranzystora BPW40? Bo akurat nie mieli i zaproponowano mi właśnie ten fototranzystor. Pozdrawiam.
  • #4 1490072
    petione
    Poziom 17  
    Powiem tak. Robilem tego typu uklady i wiem ze one sa skuteczne do okolo 4,6 metrow przewodu do ktorego sa podlaczone diody nadawcze.Potem sygnal modulujacy poprostu juz sie rozmywa i ciezko cokolwiek jest zrobic, ale zawsze pozostaje nosna:) Ja mialem wieksze wymagania i wymyslilem swoj ukladzik ktory dziala z 30 metrami kabla( a moze i wiecej). Jak ktos bedzie zinteresowany niech pisze a ja postaram sie objasnic co i jak.
    Pozdrawiam.
  • REKLAMA
  • #6 1500517
    Nawigator
    Poziom 33  
    Tranzystor T1 jest wtórnikiem emiterowym i musi być npn, dowolny typ 1A.
    Pozdr. N.
  • #7 2183123
    gmplus
    Poziom 11  
    Witam!!! Jestem początkujący.

    Właśnie wykonałem sobie ten układzik z ua741 - ale zastosowałem sobie tranzystor który jest zamiennikiem BD238, i mam problem tego typu że na wyjściu jest cały czas napięcie z chwilą nadawania sygnału dioda sygnalizująca działanie miga delikatnie ale nic nie mogę sterować. Może mi ktoś podpowie co jest źle. Połączenia wszystkie są OK.
  • #8 2199073
    west222
    Poziom 14  
    w download dla domu jest schemacik nazywa sie to boster podczerwieni jest ich tam kilka ten o ktorym pisze zbydowany jest na odbiorniku tsop i na scalaku z 4 bramkami + tranzystor wykonawczy i 2 diody nadawcze oraz kilka elementow pobocznych. stabilizacje napiecia do zasilenia tsop i cmosa zrealizowano na diodzie zenera. ukldad dziala wysmienicie od kilku miesiecy jedyna modyfikacja z mojej strony polegala na zamianie w galezi zasilania zenera i rezystora na 78m05 dzieki temu uklad pobiera w spoczynku 3mA a w trakcie pracy okolo 40mA co pozwolilo zasilic go z zasilacza wzmacniacza antenowego rownoczesnie z tym wzmacniaczem.
  • REKLAMA
  • #9 6194646
    MarSy
    Poziom 2  
    Witam,

    Bardzo interesuje mnie taki przedłużacz, konkretnie pudełko z nadajnikiem z dołączanym zasilaniem i 3m kablem z odbiornikiem (wpinanym na minijacka), czy ktoś wie gdzie można taki zestaw kupić, zamówić?
  • REKLAMA
  • #10 6759696
    Feather
    Poziom 11  
    witam,
    zrobiłem układ jak na rysunku 1, uwzględniłem "błąd - BD 240 jest tranzystorem PNP...", ale układ wogóle nie działa, na wyjściu wzmacniacza operacyjnego nic się nie zmienia ani napięcie ani nie pojawia się żadna częstotliwość, nie wiem gdzie jest błąd, na razie nie mam jeszcze układu tba2800, poniważtylko na zamówienie i nie wiadomo kiedy przyjdzie (zamówiłem 2 sztuki i czekam), w tym układzie nie wiem gdzie jest błąd, wygląda na to że jest błąd już przy wzmacniaczy operacyjnym.
    Pilnie potrzebuje takiego układu proszę o pomoc.
  • #11 6763097
    Nawigator
    Poziom 33  
    Ciekawi mnie czy ten układ nie ma ochoty na sprzęganie się zarówno drogą optyczną jak i elektryczną z powodu dużego wzmocnienia i czy jest jakieś skuteczne ekranowanie?
    Moim zdaniem ten schemat to lipa.
    N.
  • #12 7687165
    ARASOBOLEK
    Poziom 15  
    Witam


    Mam podobny problem co kolega gmplus


    Odradzam ten schemat, dioda nadawacza jest przez cały czas aktywna, myślałem że wina leży po stronie LM ale tak nie jest błędu na pewno nie mam.


    SCHEMAT LIPA
  • #13 8922314
    girgi
    Poziom 12  
    Witam!

    Podepnę się tutaj z pytaniem.

    Zrobiłem sobie przedłuzacz z TBA2800 jak pisal Dareek (plus tranzystorek i dioda IR na wyjściu) i niestety zasięg odbiornika jest przerażajaco niski, około 0,5-1m - zastosowałem fotodiodę PIN.

    Co zmienić w schemacie, ew usprawnić?

    Myślalem o fototranzystorze zamiast fotodiody. Może inne pomysły?

    Grzesiek
  • #14 9013536
    marcin8520
    Poziom 10  
    Witam chciałem zrobić przedłużacz na TBA 2800 ale jestem trochę początkujący i mam kilka pytań.

    co podłączyć pod pos. Pulse i neg. Pulse tam się podłącza tylko diodę nadawcza ??
    jakie napięcie podłączyć pod +Vb ??
  • #15 9114915
    girgi
    Poziom 12  
    A ja powiem tak:

    Po długiej walce z tym nieszczęsnym TBA dałem sobie spokój, już nawet chciałem kupić gotowy układ za cieżkie pieniądze na alledrogo...

    Ale w końcu się zmobilizowałem i skleciłem to: http://www.zen22142.zen.co.uk/Circuits/Interface/irext4.htm

    Niezbyt skomplikowane, zadziałało od pierwszego kopa...
REKLAMA