Witam.
Trafił w moje ręce pilot od uniwersalnego sterownika centralnego zamka.
Pilot dostałem ze stwierdzeniem ze nie działa.
Podobno coś w nim latało, lecz przy otwarciu wypadło.
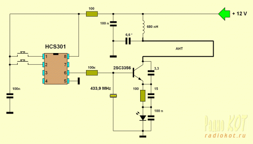
Pilot oparty o HCS301
Prosiłbym o potwierdzenie czy moja droga dedukcji jest prawidłowa.
Według mnie brakuje rezonatora kwarcowego.
Jeżeli tak jest, jak ustalić na jakiej częstotliwości pracował pilot (jaki kwarc zastosować). Najpewniej jest to 433,92Mhz Czy podszedł by tu SR433.92M-SMD53 ? Wymiarowo pasuje, pytanie w jakiej polaryzacji go ewentualnie wlutować
Auto jest 300km ode mnie. Nie mam możliwości sprawdzenia pilota bezpośrednio przy aucie.
Najszybciej było by przyprowadzić auto tu, lecz niestety żadna z wkładek w aucie nie działa, nie ma możliwości dostać się do samochodu.
Drugiego pilota brak.

Trafił w moje ręce pilot od uniwersalnego sterownika centralnego zamka.
Pilot dostałem ze stwierdzeniem ze nie działa.
Podobno coś w nim latało, lecz przy otwarciu wypadło.
Pilot oparty o HCS301
Prosiłbym o potwierdzenie czy moja droga dedukcji jest prawidłowa.
Według mnie brakuje rezonatora kwarcowego.
Jeżeli tak jest, jak ustalić na jakiej częstotliwości pracował pilot (jaki kwarc zastosować). Najpewniej jest to 433,92Mhz Czy podszedł by tu SR433.92M-SMD53 ? Wymiarowo pasuje, pytanie w jakiej polaryzacji go ewentualnie wlutować
Auto jest 300km ode mnie. Nie mam możliwości sprawdzenia pilota bezpośrednio przy aucie.
Najszybciej było by przyprowadzić auto tu, lecz niestety żadna z wkładek w aucie nie działa, nie ma możliwości dostać się do samochodu.
Drugiego pilota brak.