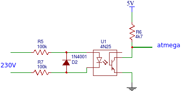
Witajcie jako że mój temat związany jest z siecią 230v co jest mało bezpieczne to wolę się dla pewności dopytać. Potrzebuję jedynie wykryć napięcie sieci 230V za pomocą atmegi. nie chodzi mi o jakieś wykrycie zera it, jedynie jest albo nie ma 230V.
Wiem że najłatwiej jest na układzie PC814 ale niestety w pobliskim sklepie go nie ma a mi zależy na czasie. Czy mogę zastosować PC817 dostawiając dodatkowo diodę (może być led) w przeciwną stronę niż ta co jest wbudowana?

Edytuj
Wiem że najłatwiej jest na układzie PC814 ale niestety w pobliskim sklepie go nie ma a mi zależy na czasie. Czy mogę zastosować PC817 dostawiając dodatkowo diodę (może być led) w przeciwną stronę niż ta co jest wbudowana?
Edytuj