Witam,
Mam problem z DRC.
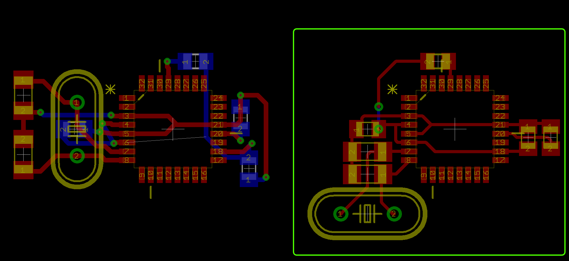
W załączniku plik, którego dotyczy problem. Problem jest wyłącznie z tym jednym plikiem, dla każdego innego wszystko mi działa tak jak powinno.
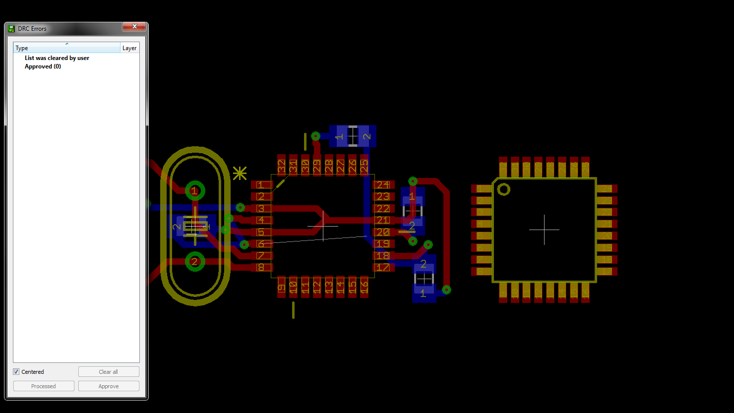
Mianowicie przy DRC dla dowolnego ustawienia Clearance i tak pokazuje mi błędy przy padach smd i viasach. Przypadłość ta występuje na każdej wersji Eagle do której mam dostęp i na kilku komputerach. Nie mam pojęcia dlaczego dla tego projektu tak się dzieje.
DRC mam skonfigurowane dla odstępu 8mil, między padami atmegi jest jakies 13-14 milsów odstępu, a jednak wskazuje tam błędy. Dla pozostałych elementów na płytce mam podobne problemy. Dlaczego tak jest?
W załączniku zamieszczam brd, odchudzone do rozmiarów które pozwolą na identyfikacje problemu.
Proszę o pomoc.
Mam problem z DRC.
W załączniku plik, którego dotyczy problem. Problem jest wyłącznie z tym jednym plikiem, dla każdego innego wszystko mi działa tak jak powinno.
Mianowicie przy DRC dla dowolnego ustawienia Clearance i tak pokazuje mi błędy przy padach smd i viasach. Przypadłość ta występuje na każdej wersji Eagle do której mam dostęp i na kilku komputerach. Nie mam pojęcia dlaczego dla tego projektu tak się dzieje.
DRC mam skonfigurowane dla odstępu 8mil, między padami atmegi jest jakies 13-14 milsów odstępu, a jednak wskazuje tam błędy. Dla pozostałych elementów na płytce mam podobne problemy. Dlaczego tak jest?
W załączniku zamieszczam brd, odchudzone do rozmiarów które pozwolą na identyfikacje problemu.
Proszę o pomoc.
