logo elektroda
logo elektroda
X
logo elektroda
REKLAMA
REKLAMA
Adblock/uBlockOrigin/AdGuard mogą powodować znikanie niektórych postów z powodu nowej reguły.

Grająca kartka świąteczna na AVR w opakowaniu na płyty CD

mi_ma 12 Sty 2015 19:34 8364 3
REKLAMA
  • Grająca kartka świąteczna na AVR w opakowaniu na płyty CD

    Chociaż Święta się skończyły, to chciałbym zaprezentować nieco świąteczny projekt. Większość z nas pamięta, jakim szałem w latach 90-tych były "kartki z melodyjką". Oczywiście teraz są powszechnie dostępne i nie są już żadną nowością, zwłaszcza, że jakość odtwarzanej przez nie muzyki zwykle nie zmieniła się od lat 90-tych. Poniższym projektem jest właśnie kartka z melodyjką zbudowana z użyciem opakowania po płycie CD.

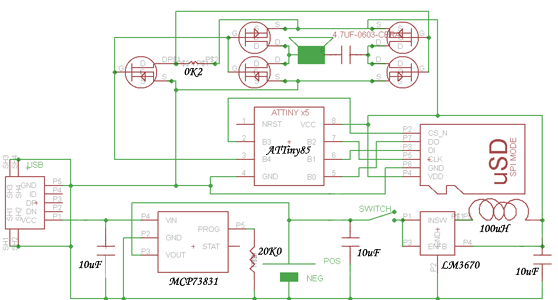
    Autor miał już doświadczenie z odgrywaniem melodyjek z użyciem 8-bitowego mikrokontrolera, więc postanowił w tym roku zbudować kartkę, która będzie w przyzwoitej jakości odgrywała jeden z kilku zapisanych w pamięci utworów. Podstawą projektu stał się mikrokontroler ATiny85. Melodie są zapisane w formacie WAV na karcie microSD i ładowane do bufora, z którego są następnie odtwarzane z użyciem wyjścia PWM. Ponieważ ATtiny mógł wystawić bezpośrednio na głośnik sygnał o maksymalnej mocy 60mW, autor zdecydował się na zastosowanie układu wzmacniacza zbudowanego w oparciu o tranzystory, dzięki czemu udało się uzyskać na niewielkim 8-ohmowym głośniczku 5.8W, co w przypadku tego projektu jest wystarczające, aby otrzymać dostatecznie głośną melodię.

    Niestety w ten sposób wzrosło zużycie baterii i dwie baterie AAA przestały być w tym projekcie wystarczające. Autor zastąpił je niewielkim, lekko podstarzałym akumulatorem Li-Po o nominalnej pojemności około 230mAh. Dodatkowo autor zamontował w obudowie niewielki układ ładowarki wraz z diodami sygnalizacyjnymi oraz złącze microUSB niezbędne do jej ładowania.
    Po otwarciu obudowy włączone zostaje zasilanie układu i mikrokontroler odtwarza losowo jedną z kilku zapisanych w pamięci piosenek.
    Projekt został wykonany z użyciem dostępnych w domu autora materiałów, więc w efekcie kosztował go głównie poświęcony czas. Chociaż wygląda na prosty, to jest to jednak dosyć dobrze przemyślany i rozbudowany projekt, który każdy może wykorzystać we własnym zakresie, tym bardziej, że na stronie źródłowej znajdziecie kod oraz dostępne schematy.

    Grająca kartka świąteczna na AVR w opakowaniu na płyty CD Grająca kartka świąteczna na AVR w opakowaniu na płyty CD

    [youtube]https://www.youtube.com/watch?v=uHMfQbcbqP8#t=38[/youtube]

    Źródło http://dmitry.gr/index.php?r=05.Projects&proj=18.%20Holiday%20Card

    Fajne? Ranking DIY
    O autorze
    mi_ma
    Tłumacz Redaktor
    Offline 
    Specjalizuje się w: elektronika wojskowa
    mi_ma napisał 831 postów o ocenie 809. Mieszka w mieście Wrocław. Jest z nami od 2006 roku.
  • REKLAMA
  • #2 14327185
    Gigantor
    Poziom 19  
    mi_ma napisał:
    [...] Niestety w ten sposób wzrosło zużycie baterii i dwie baterie AAA przestały być w tym projekcie wystarczające. Autor zastąpił je niewielką lekko podstarzałym akumulatorem Li-Po o nominalnej pojemności około 230mAh.[...]


    Czegoś tu nie rozumiem. Paluch AAA sensownej jakości ma jakies 1000mAh. Jednak autorowi nie wystarczało to na długo (to ile ten układ pobiera?). Zastąpił wiec paluchy akumulatorem 230mAh (zapewne 3,6V) i dodał układ ładowania, czym znacznie skomplikował układ. Ponadto szczerze wątpię, by do takiego głośniczka potrzebny był wzmacniacz prawie 6W. Trzeba było użyć wzmacniacza w klasie D, tani jak barszcz i wydajny w aplikacjach przenośnych.
  • REKLAMA
  • #3 14327726
    mi_ma
    Tłumacz Redaktor
    Autor korzystał z tego co miał pod ręką w domu... Paluszki mu się wyczerpały, a akumulatorek leżał odłogiem i okazał się przydatny, zwłaszcza, że można go ładować.
  • #4 14336766
    Paweł Es.
    VIP Zasłużony dla elektroda
    Cytat:
    Czegoś tu nie rozumiem. Paluch AAA sensownej jakości ma jakies 1000mAh.


    Jak wiadomo paluszki AAA świetnie pasują do obudowy po płycie CD (po prostu po zamknięciu obudowy sklepujemy całość do pierwotnej grubości pudełka na płytę CD ;)

    Tłumacz wszystkiego nie przetłumaczył, w oryginale jest napisane:


    The two AAA batteries soon ran out, shortly after the addition of the somewhat-inefficient amplifier. This was not a concern since AAAs will not fit in a CD jewel case anyway. Given the power-hungry nature of the amplifier, I decided to use a Li-Po battery.


    Dwie baterie AAA wyczerpały się niebawem, krótko po dodaniu wzmacniacza, o niskiej sprawności. To nie miało znaczenia ponieważ i tak, baterie AAA nie pasowały do pudełka od płyt. Biorąc pod uwagę energożerną naturę wzmacniacza, zdecydowałem się użyć akumulatora Li-Po. (...)

    Jednak najlepiej jest czytać oryginały ...
REKLAMA