Witam elektrodowiczów!
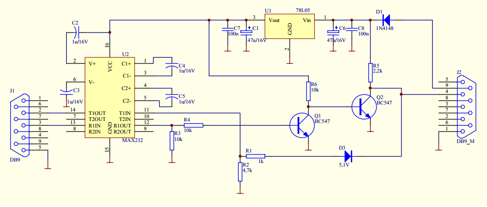
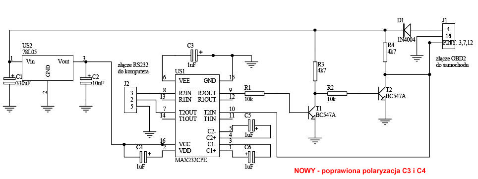
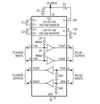
Czy ktoś podłączał skaner ELM327 do Poloneza na Boschu? Czy można tym odczytać błędy i cokolwiek zdiagnozować? Należy podłączyć tylko masę, zasilanie i linię K?
masa: 4, 5
zasilanie: 16
K-line: 7
L-Line: 15
Czy Linia K musi się jakoś łączyć z L, żeby była komunikacja dwustronna?

Czy ktoś podłączał skaner ELM327 do Poloneza na Boschu? Czy można tym odczytać błędy i cokolwiek zdiagnozować? Należy podłączyć tylko masę, zasilanie i linię K?
masa: 4, 5
zasilanie: 16
K-line: 7
L-Line: 15
Czy Linia K musi się jakoś łączyć z L, żeby była komunikacja dwustronna?