Czyli tak też by przeszło?
Ale w sumie to dużo nie zmienia, chyba pokuszę się o pełną wersję tego programatora.
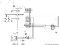
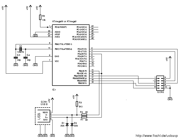
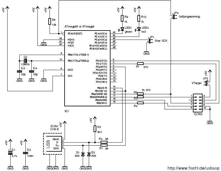
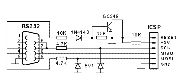
Tylko jeszcze pytanie, tylko C1 jest elektrolityczny?
I do czego są JP1, JP2, JP3?
JP3 jeszcze rozumiem, bo +5V powinny być zwarte, ale reszta?
Tworzę pierwsze na świecie oprogramowanie open source przeznaczone dla platform BK7231, XR809, BL602, W600, W800, LN882H używanych w różnych urządzeniach IoT, pozwalające uwolnić je od serwerów producenta, od śledzenia, dowolnie modyfikować i sparować z Home Assistant.
Dodatkowo publikuję różnorodne materiały, często tutoriale i praktyczne demonstracje.
Jeśli podoba Ci się moja twórczość i w czymś Ci pomogłem, to rozważ wsparcie mnie tutaj:
https://www.paypal.com/paypalme/openshwprojects
Mój Github:
https://github.com/openshwprojects
Mój tutorial PIC18F SDCC:
https://www.elektroda.pl/rtvforum/topic3635522.html
Pracuję na stacji hot air
SUGON 8630 Pro od Katemedia