Klaskacze to urządzenia dobrze znane i nie trzeba się o nich zbytnio rozpisywać. Dla tych, którzy jednak nie wiedzą, to wyjaśnię tylko, że są to gadżety pozwalające na uruchamianie urządzeń klaskaniem. Poniżej mamy prosty projekt takiego klaskacza, a właściwie "pukacza", który reaguje na pukanie w stół włączeniem komputera stacjonarnego. Urządzenie działa jak klawiatura PS/2. Trzykrotnie puknięcie odebrane przez czujnik przyklejony do spodu biurka jest interpretowane i przez mikrokontroler jako naciśnięcie klawisza, co powoduje wysłanie sygnału do komputera, a w efekcie - jego uruchomienie. Wymogiem koniecznym jest posiadanie komputera, który obsługuje włączanie zasilania poprzez naciśnięcie klawisza.
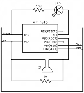
Urządzenie od strony fizycznej jest dosyć proste w budowie i składa się z niewielkiego mikrokontrolera AVR Attiny45, głośniczka piezorezystancyjnego, przejściówki USB-PS/2 i przewodu USB (równie dobrze można użyć wtyczkę PS/2). Całość jest na tyle prosta, że można ją zbudować na płytce uniwersalnej lub też dorzucić kilka opcjonalnych elementów (w tym diodę LED) i umieścić na niewielkiej płytce. Szczegóły wraz z schematem i kodem źródłowym znajdziecie na stronie źródłowej. Być może informacje tam zawarte przydadzą się do zabawy z urządzeniami udającymi klawiaturę.
Źródło http://codeandlife.com/2013/10/20/turning-pc-...ck-using-attiny45-and-a-piezoelectric-sensor/
Fajne? Ranking DIY
