Witam, mój kolega ma problem.
Otóż administrowana przez niego siec lokalna (składa się z 80 urządzeń) switche zasilane prądem stałym 12V 1000mA (1A) przestaje działać.
Problem leży w wahaniach - zaniku napięcia na ok 50ms. Switche są na to czułe i się zawieszają.
Poszukujemy sposobu na zabezpieczeniu tych switchy przed wahaniami tudzież zanikami napięcia w zasilaniu.
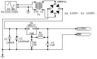
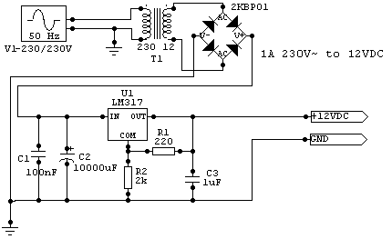
Kolega już próbował montować filtry z wysokopojemnościowymi kondensatorami. tj 10000uF z regulatorem napięcia za nim..
Dodany poniżej schemat "filtru" nie pomógł nawet spadek napięcia <30ms powodował zawieszenie switcha.
Czy "styki", rozwiązały by problem?
Za wszelkie pomysły, solucje z góry dziękuję.
Otóż administrowana przez niego siec lokalna (składa się z 80 urządzeń) switche zasilane prądem stałym 12V 1000mA (1A) przestaje działać.
Problem leży w wahaniach - zaniku napięcia na ok 50ms. Switche są na to czułe i się zawieszają.
Poszukujemy sposobu na zabezpieczeniu tych switchy przed wahaniami tudzież zanikami napięcia w zasilaniu.
Kolega już próbował montować filtry z wysokopojemnościowymi kondensatorami. tj 10000uF z regulatorem napięcia za nim..
Dodany poniżej schemat "filtru" nie pomógł nawet spadek napięcia <30ms powodował zawieszenie switcha.
Czy "styki", rozwiązały by problem?
Za wszelkie pomysły, solucje z góry dziękuję.
