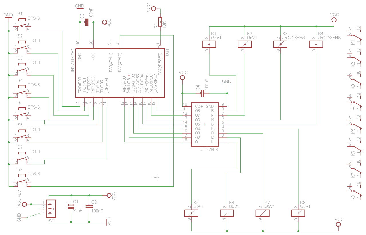
Zaczynam swoją zabawę z elektroniką i proszę o poradę czy zaprojektowany układ zadziała w praktyce. układ ma być wykorzystany do sterowania przekaźnikami za pomocą monostabilnych przycisków, tak by przekaźniki realizowały funkcję bistabilną. Za pisanie kodu dla Attiny zabiorę się w drugiej kolejności. Chciałem tylko prosić o ocenę czy sam układ elektroniczny zaprojektowany jest prawidłowo.
Wykorzystane przekaźniki to - JRC23FHS - cewka 5V
napięcie przełączane będzie nie większe nić 15V, prąd nie większy niż 1A)
Diody przy przekaźnikach to 1N4007. Nie jestem pewny czy są konieczne, ale gdzieś czytałem, że tak podłączona dioda zapobiega przepięciom.
Wykorzystane przekaźniki to - JRC23FHS - cewka 5V
napięcie przełączane będzie nie większe nić 15V, prąd nie większy niż 1A)
Diody przy przekaźnikach to 1N4007. Nie jestem pewny czy są konieczne, ale gdzieś czytałem, że tak podłączona dioda zapobiega przepięciom.
