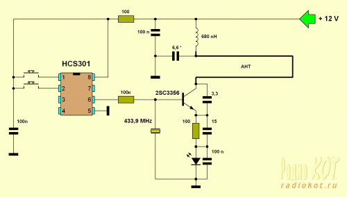
Dzień Dobry. Post dotyczy alarmu samochodowego BLOW.
Jest z nim wzystko w porządku tylko zastanawiam się czy można w jakiś sposób zwiększyć zasięg jego pilota.
W tej chwili z metra nie otwiera, dopiero przy samych drzwiach zaczyna działać.
Czytałem kiedyś post dotyczący zasięgu innego pilota i wystarczyło dolutować przewód miedziany który pełnił rolę anteny.
Czy w tym pilocie można zastosować taki patent ?
Jeśli tak to w którym miejscu jest antena ?


Jest z nim wzystko w porządku tylko zastanawiam się czy można w jakiś sposób zwiększyć zasięg jego pilota.
W tej chwili z metra nie otwiera, dopiero przy samych drzwiach zaczyna działać.
Czytałem kiedyś post dotyczący zasięgu innego pilota i wystarczyło dolutować przewód miedziany który pełnił rolę anteny.
Czy w tym pilocie można zastosować taki patent ?
Jeśli tak to w którym miejscu jest antena ?