logo elektroda
logo elektroda
X
logo elektroda
REKLAMA
REKLAMA
Adblock/uBlockOrigin/AdGuard mogą powodować znikanie niektórych postów z powodu nowej reguły.

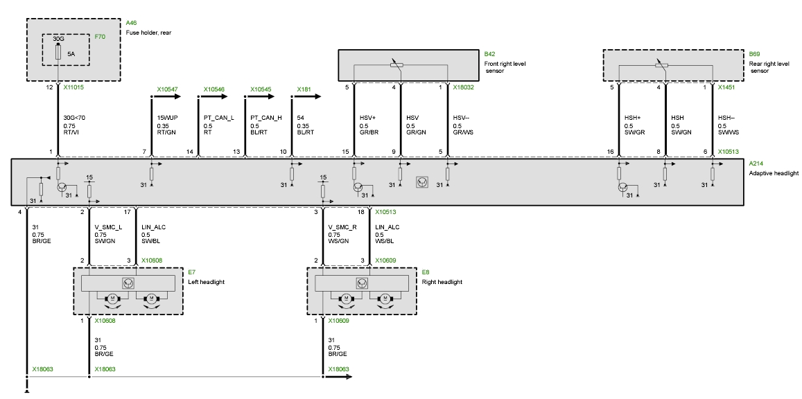
BMW E60 - brak komunikacji z modułem AHL, napięcie na pinie 1

stanek90 15 Lut 2015 14:05 12216 4
REKLAMA
  • #1 14440766
    stanek90
    Poziom 12  
    Brak komunikacji z modułem.Napiecie dochodzi na pin 1 na co jeszcze zwrócić uwage
    BMW E60 - brak komunikacji z modułem AHL, napięcie na pinie 1
    BMW E60 - brak komunikacji z modułem AHL, napięcie na pinie 1
  • REKLAMA
  • REKLAMA
  • #3 14441188
    Oprysk Stonki
    Poziom 29  
    Zobacz czy jest 5V na zasilanie procesora i czy są oscylacje na kwarcu. A może brak masy na moduł; zasilania zawsze się sprawdza, ale o masowaniu niestety zapomina. :)
  • REKLAMA
  • #4 14441216
    stanek90
    Poziom 12  
    Masa jest.W module swiateł wywala mi blad e519 brak sygnału prędkości z ALC.Na niemieckich forach pisza ze trzeba zmienic modul na uzywany i zakodować.Ok,ale moz idzie to jakoś naprawic
  • #5 14927501
    skywalker2
    Poziom 14  
    Czy znalazł kolega gdzie jest problem , bo u mnie brak było zasilania na procesor. Przyczyną była podwójna dioda smd o oznaczeniu A4s , po wymianie zasilanie na procesor jest ,oscylacje na kwarcu też , jednak moduł nie działa.
REKLAMA