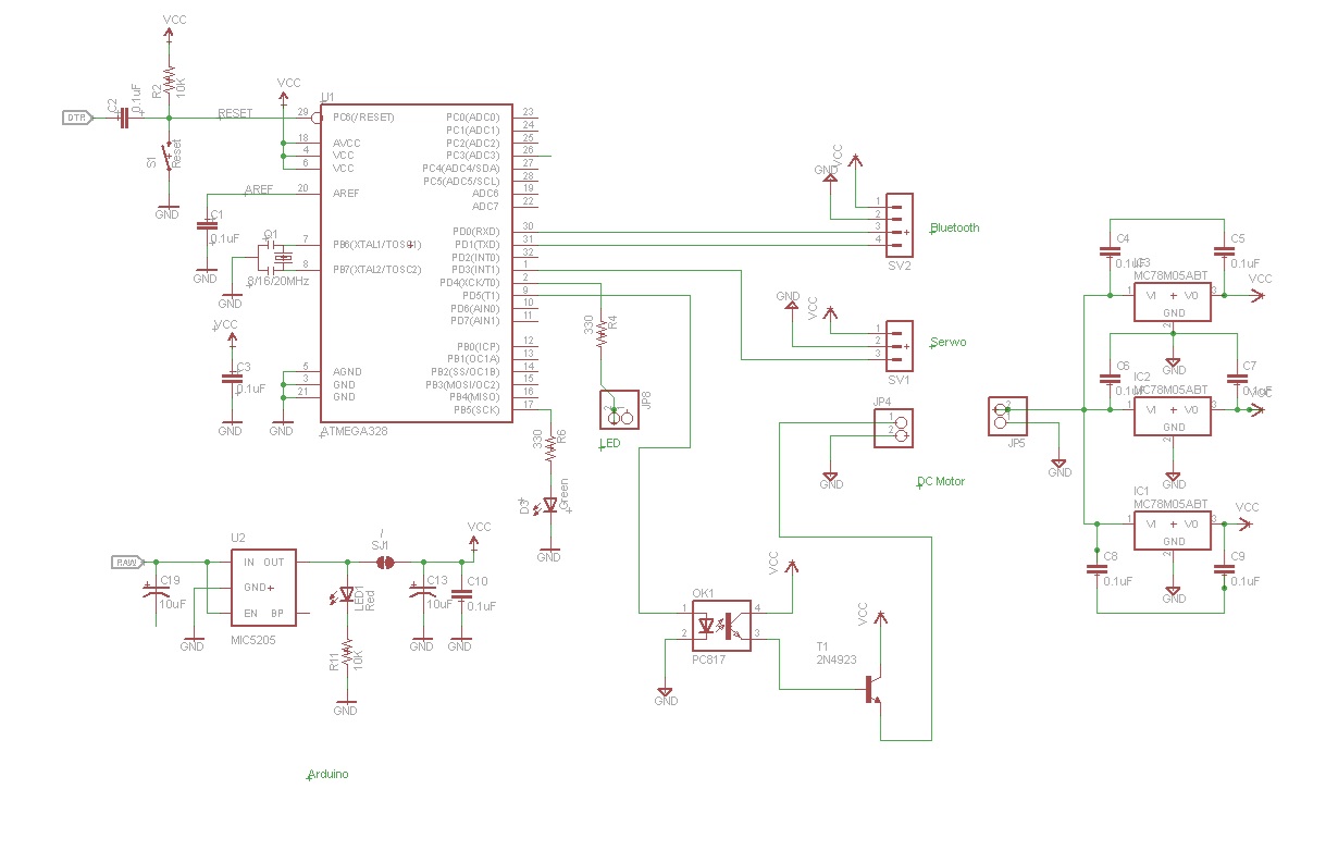
Witam, Posiadam moduł BTM-222 wszystko działało w zasadzie w porządku (czasami nie włączało się bluetooth), po dokończeniu programu przestał on wysyłać dane do mikrokontrolera. Dane są odbierane (mruga dioda odbioru) ale ciągle wysyła 0.
Po podglądzie danych wysyłanych przez moduł, czasami wysłał on coś innego, ale nie udało mi się tego powtórzyć.
Przez ten problem zakupiłem moduł hc-06, który na początku wysyła 0, ale po otrzymaniu danych zamiast 0 wysyła kilka losowych liczb. Ktoś wie jaki może być w tym problem?
Proszę o pomoc. Pozdrawiam. Michał
Po podglądzie danych wysyłanych przez moduł, czasami wysłał on coś innego, ale nie udało mi się tego powtórzyć.
Przez ten problem zakupiłem moduł hc-06, który na początku wysyła 0, ale po otrzymaniu danych zamiast 0 wysyła kilka losowych liczb. Ktoś wie jaki może być w tym problem?
Proszę o pomoc. Pozdrawiam. Michał
