logo elektroda
logo elektroda
X
logo elektroda
REKLAMA
REKLAMA
Adblock/uBlockOrigin/AdGuard mogą powodować znikanie niektórych postów z powodu nowej reguły.

Czy można zastąpić max232 przejściówką USB TTL na FTDI lub modułem Bluetooth HC-05?

granacik 08 Mar 2015 19:34 1881 0
REKLAMA
  • #1 14512217
    granacik
    Poziom 22  
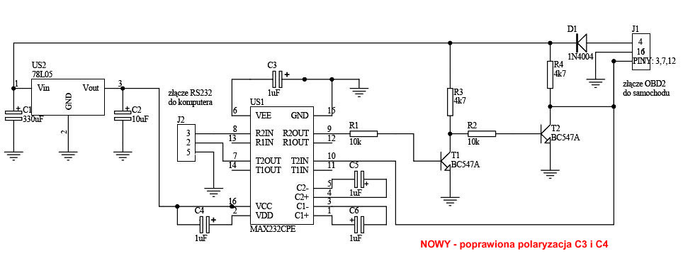
    Witam potrzebuje w niedalekiej przyszłości zbudować do jednorazowego użytku kabelek do tech2. Poniżej zamieszczam schemat jaki znalazłem.

    Czy można zastąpić max232 przejściówką USB TTL na FTDI lub modułem Bluetooth HC-05?

    Zastanawiam się czy zamiast max232 mogę skorzystać z przejściówki usb ttl na FTDI, albo idąc tym tokiem rozumowania zastąpić kabel np modułem bluetooth na hc-05.

    Moduł bluetooth leży w szufladzie więc mógłbym spróbować jednak wolałbym usłyszeć zdanie kogoś mądrzejszego przed zabawą z instalacją.
  • REKLAMA
REKLAMA