Cóż, na temat zestawów uruchomieniowych nie ma co się za bardzo rozpisywać. Większość wie czym są i po co są. Dlatego poniżej przedstawię tylko kilka informacji na temat kolejnego takiego zestawu przeznaczonego dla rodziny mikrokontrolerów od Microchipa PIC18F w wersji 28 nóżkowej.
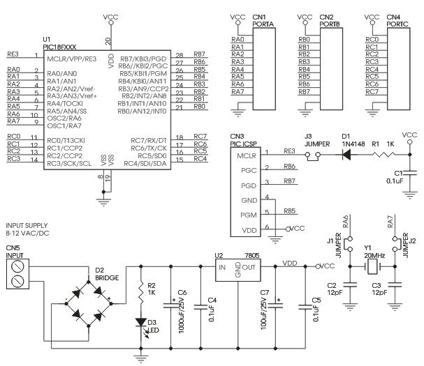
Płytka zasilana jest zakresem napięć od 7V do 18V. Obwód drukowany został zaprojektowany w taki sposób, aby umożliwić łatwe montowanie i wymontowywanie układu scalonego przy użyciu podstawki ZIF. Dzięki takiemu rozwiązaniu możemy używać płytkę także jako stacji do programowania mikrokontrolerów przed ich wlutowaniem. porty wejść/wyjść wraz z gniazdem ICSP do programowania zostały wyprowadzone na listwy kołkowe. Złącze zasilania podłączone jest do mostka prostowniczego, przez co nie ma obaw o niewłaściwe podłączenie zasilacza i uszkodzenie mikrokontrolera ze względu na niewłaściwą polaryzację.
Poniżaj zamieszcza schemat oraz plik z rysunkiem PCB. Płytka jest jednostronna i jej wykonanie może być dla początkujących elektroników dobrym ćwiczeniem.
Źródło http://www.electronics-lab.com/projects/mcu/041/index.html
Fajne? Ranking DIY
