Wyświetlaczy widmowych w sieci znajdziecie całą masę. Poniżej przybliżę wam kolejną tego typu konstrukcje wyświetlacza POV generującego obraz w formie kuli.
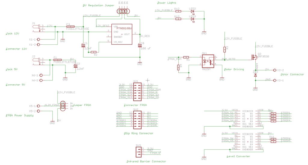
Do budowy urządzenia wykorzystano wiele elementów gotowych dostępnych w sprzedaży:
- zestaw rozwojowy Zybo firmy Digilent;
- taśmę Neopixel LED od Adafruit;
- złącze obrotowe z 12 przewodami;
- moduły z fotokomórkami Sparkfun GP1A57HRJ00F i GP1A57HR;
- karta microSD;
- silnik 12V SC.
Projekt został opublikowany na stronach instructables, a co za tym idzie zawiera wszelkie niezbędne informacje konstrukcyjne pozwalające na własnoręczne wykonanie projektu. Poradnik podzielono na kilka części, z których każda szczegółowo opisuje inne zagadnienie związane z budową wyświetlacza: przygotowanie narzędzi do programowania, przygotowanie dodatkowego obwodu drukowanego, instalacja linuxa na urządzeniu, przygotowanie karty SD, budowa konstrukcji mechanicznej, połączenie wszystkiego razem oraz instrukcja jak używać urządzenia. Oprócz tego znajdziecie na stronie wszystkie niezbędne pliki oraz zamieszczony poniżej filmik z prezentacją urządzenia.
Źródło http://www.instructables.com/id/Globe-of-persistence-of-vision
Fajne? Ranking DIY
