Oto projekt, który startuje w kolejnej edycji Hack a Day Prize, czyli interaktywne piłki do żonglowania.
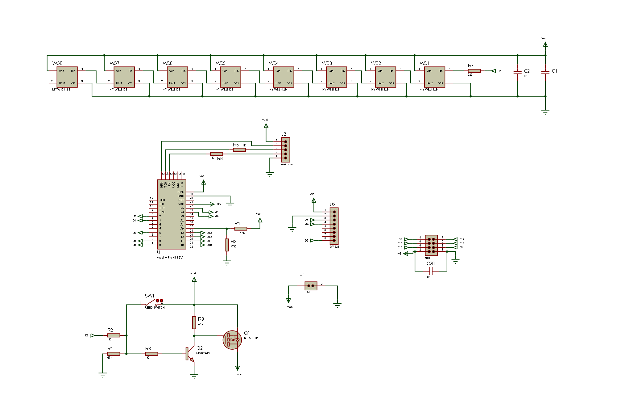
Celem projektu było stworzenie platformy rozwojowej, która poprzez formę interaktywnej zabawy pozwalałaby zapoznać się nieco z fizyką, a właściwie sposobem wykorzystywania danych odzwierciedlających przyspieszenie, siłę odśrodkową, obrót itp. Urządzenie zostało zbudowane w oparciu o moduł Arduino Pro Mini. Użyto tutaj także modułu do komunikacji nRF24, który pozwala przećwiczyć zdalne sterowanie lub stworzyć z kilku takich piłek sieć. Autor twierdzi, że jest to idealna pomoc dydaktyczna do nauki w klasach technicznych i fizycznych. Oprócz wykorzystania kilku gotowych modułów, autor przygotował bazowy obwód drukowany i odpowiednią obudowę. Obwód drukowany jest dosyć prosty i nie jest niezbędny do powielenia, piłki, którą można spokojnie wykonać na okrągłej płytce uniwersalnej (pokazanej na jednym z poniższych zdjęć).
Cały projekt stworzony został jako typowy open-source, a autor na portalu github umieścił kody źródłowe, schematy, pliki gerbera niezbędne do wykonania płytek oraz modele STL do wykonania obudów na drukarce 3D.
Źródło http://hackaday.com/2015/04/28/smart-juggling-balls/
Github https://github.com/arkadiraf/Juggling_Balls_Public
Fajne? Ranking DIY
