Witam .
Mam okazyjnie nabyte radio jak w tytule Albrecht model AE-4100.
Jest to wersja niemiecka mająca dwie modulacje AM oraz FM.
Radio jest już z odblokowaną pełną 40-tką w AM( połączenie zworki JP301).
Poza tym radio jest także przestrojone w zera.
Ponieważ jest to bardzo fajne radyjko, chciałbym je troszkę podnieść na mocy, tym bardziej, iż akurat mam transformator modulacyjny z "rozbitka".
Obecnie radio ma ok.1,7W ( bo na tyle pozwala regulacja wewnątrz radia).
Transformator modulacyjny mam 4 odczepowy jednouzwojeniowy.Przed wyjęciem go z "dawcy"(Ultra III) zaznaczyłem sobie jego odczepy.
1.wejście zasilania.
2.wyjście na PA przez diodę modulacyjną.
3.wejście z końcówki mocy m.cz. ( też identyczna ja w tym AE4100 czyli TDA 2003).
4.Wyjście na głośnik.
To radio ( AE4100) ma na PCB miejsce na transformator modulujący.
Są też akurat 4 dziury na odczepy. Z tych 4 dziur dwie idą w masę radia a jedynie dwie pozostałe są "użytkowe".
Z tych dwóch "użytkowych" jedna jest połączona ścieżką z następnym otworem z napisem PA a druga jest połączona ścieżką z wolnym miejscem na diodę D101 ( to chyba dioda modulacyjna, którą też trzeba dodać) a z diody D101 idzie ścieżka do otworu z napisem TX1.
Na tym koniec.
Oto schemat tego modelu radia
Ponad to zdjęcia można wykorzystać z tego tematu:
https://www.elektroda.pl/rtvforum/topic1930047.html
Proszę o pomoc kolegów którzy się trochę orientują. Nie wiem jak się wpiąć z tym transformatorem.
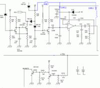
Jeden z elektrodowiczów mi doradził na PW, aby przeciąć FB1, z niego wejść na trafo jako zasilnie( ale tu w AM jest tylko 1/2 napięcia czyli 5.2V.W FM-ie jest w FB1 dwa razy tyle czyli 10.5V) a potem wrócić na FB1 po przez diodę D101.Drugie uzwojenie podłączyć rozpinając TDA2003 jak na tym rysunku co narysował SP5ANJ w tym temacie:
https://www.elektroda.pl/rtvforum/topic564310.html
Oto ten schemat
Jednak to nie działa.
Zrobiłem też próbę zasilając trafo bezpośrednio z zasilania samej końcówki mocy, czyli pełnego zasilania radio 13.8V a potem podając to na FB1. Natomiast obwód z TDA2003 pozostawiłem jak wyżej wg.projektu SP5ANJ. Efekt to nośna 4W ale bez modulacji.
Widocznie coś tu jest nie tak jak kolega mi poradził, i jeszcze stwierdził że "to proste jak budowa cepa"..Sam nie umiem tego rozczytać.
Mechaniczne trafo mi pasuje idealnie.
Może ktoś coś podpowie , na razie radio poszło na półkę.
Mam okazyjnie nabyte radio jak w tytule Albrecht model AE-4100.
Jest to wersja niemiecka mająca dwie modulacje AM oraz FM.
Radio jest już z odblokowaną pełną 40-tką w AM( połączenie zworki JP301).
Poza tym radio jest także przestrojone w zera.
Ponieważ jest to bardzo fajne radyjko, chciałbym je troszkę podnieść na mocy, tym bardziej, iż akurat mam transformator modulacyjny z "rozbitka".
Obecnie radio ma ok.1,7W ( bo na tyle pozwala regulacja wewnątrz radia).
Transformator modulacyjny mam 4 odczepowy jednouzwojeniowy.Przed wyjęciem go z "dawcy"(Ultra III) zaznaczyłem sobie jego odczepy.
1.wejście zasilania.
2.wyjście na PA przez diodę modulacyjną.
3.wejście z końcówki mocy m.cz. ( też identyczna ja w tym AE4100 czyli TDA 2003).
4.Wyjście na głośnik.
To radio ( AE4100) ma na PCB miejsce na transformator modulujący.
Są też akurat 4 dziury na odczepy. Z tych 4 dziur dwie idą w masę radia a jedynie dwie pozostałe są "użytkowe".
Z tych dwóch "użytkowych" jedna jest połączona ścieżką z następnym otworem z napisem PA a druga jest połączona ścieżką z wolnym miejscem na diodę D101 ( to chyba dioda modulacyjna, którą też trzeba dodać) a z diody D101 idzie ścieżka do otworu z napisem TX1.
Na tym koniec.
Oto schemat tego modelu radia
Ponad to zdjęcia można wykorzystać z tego tematu:
https://www.elektroda.pl/rtvforum/topic1930047.html
Proszę o pomoc kolegów którzy się trochę orientują. Nie wiem jak się wpiąć z tym transformatorem.
Jeden z elektrodowiczów mi doradził na PW, aby przeciąć FB1, z niego wejść na trafo jako zasilnie( ale tu w AM jest tylko 1/2 napięcia czyli 5.2V.W FM-ie jest w FB1 dwa razy tyle czyli 10.5V) a potem wrócić na FB1 po przez diodę D101.Drugie uzwojenie podłączyć rozpinając TDA2003 jak na tym rysunku co narysował SP5ANJ w tym temacie:
https://www.elektroda.pl/rtvforum/topic564310.html
Oto ten schemat
Jednak to nie działa.
Zrobiłem też próbę zasilając trafo bezpośrednio z zasilania samej końcówki mocy, czyli pełnego zasilania radio 13.8V a potem podając to na FB1. Natomiast obwód z TDA2003 pozostawiłem jak wyżej wg.projektu SP5ANJ. Efekt to nośna 4W ale bez modulacji.
Widocznie coś tu jest nie tak jak kolega mi poradził, i jeszcze stwierdził że "to proste jak budowa cepa"..Sam nie umiem tego rozczytać.
Mechaniczne trafo mi pasuje idealnie.
Może ktoś coś podpowie , na razie radio poszło na półkę.
