logo elektroda
logo elektroda
X
logo elektroda
REKLAMA
REKLAMA
Adblock/uBlockOrigin/AdGuard mogą powodować znikanie niektórych postów z powodu nowej reguły.

Uniwersalny konwerter napięć RS232 na TTL (budowa SMD)

zasoby 24 Maj 2005 16:43 12225 3
REKLAMA
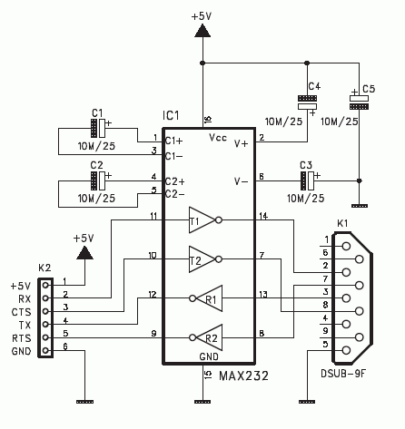
  • Uniwesalny konwerter napięć na MAX232 w miniaturowej obudowie SMD
    MAX232 jest uniwersalnym interfejsem między portem szeregowym standardu RS232, a dowolnym urządzeniem które sterowane jest napięciami standardu CMOS/TTL przeznaczonymi do komunikacji z układami, mikrokontrolerami.
    Małe wymiary 63x33x16,5mm, całość zbudowane w oparciu o elementy SMD, dobrze zaprojektowana płytka to zalety uniwersalnej konstrukcji pozwalającej na zastosowanie w każdym projekcie komunikacji komputera klasy z PC z światem zewnętrznym.
    Zasilanie jest z portu RS232 co może być w pewnych przypadkach niewystarczające

    Fajne? Ranking DIY
    O autorze
    zasoby
    Poziom 23  
    Offline 
    zasoby napisał 784 postów o ocenie 432, pomógł 4 razy. Jest z nami od 2002 roku.
  • REKLAMA
  • REKLAMA
  • #4 9728430
    AirLive
    Poziom 9  
    Jakie są wartości tych kondensatorów. 10M/25

    Dodano po 27 [sekundy]:

    jakie mam zastosować
REKLAMA