logo elektroda
logo elektroda
X
logo elektroda
REKLAMA
REKLAMA
Adblock/uBlockOrigin/AdGuard mogą powodować znikanie niektórych postów z powodu nowej reguły.

Filtr na wejście do transmisji siecią elektryczna

kluszon 11 Maj 2015 23:17 1851 7
REKLAMA
  • #1 14687115
    kluszon
    Poziom 9  
    Witam,

    Zabieram się za budowę takiego układu do przesyłu informacji siecią elektryczną. Potrzebuje zakupić filtr na wejście. Orientuje się ktoś czy uda mi się gdzieś znaleźć gotowy filtr czy muszę go zbudować na własną rękę?


    Filtr na wejście do transmisji siecią elektryczna
  • REKLAMA
  • #2 14687342
    Konto nie istnieje
    Poziom 1  
  • REKLAMA
  • #3 14687495
    Rzuuf
    Poziom 43  
    Na jakiej częstotliwości ma być transmisja?
    Jakie mają być parametry sygnału?
    Czy znasz własności Twojej sieci na tej częstotliwości?
    Czy znasz poziom zakłóceń w sieci?
    Czy nadajnik i odbiornik są na tej samej fazie, po tej samej stronie licznika?
  • #4 14687991
    Konto nie istnieje
    Poziom 1  
  • #5 14688723
    kluszon
    Poziom 9  
    @gromleon
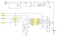
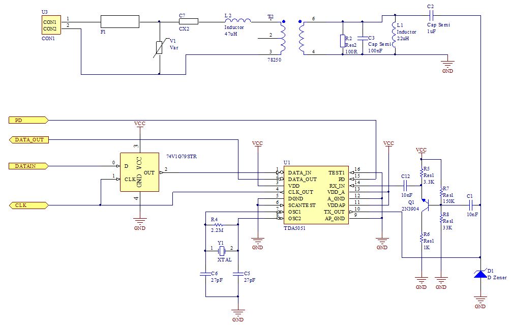
    Nie chodzi mi o transformator do separacji galwanicznej tylko o filtr, który mi odfiltruje zakłócenia przy transmisji koło 100 kHz. (zaznaczony na schemacie poniżej)

    Filtr na wejście do transmisji siecią elektryczna

    @ Rzuuf

    1. 100 kHz
    2. Jeszcze nie wiem. Chciałbym na początku użyć tego do sterowania włącz/wyłącz jakimś urządzeniem w miarę zabawy zobaczę.
    3., 4. Na ten moment nie znam.
    5. Tak.
  • REKLAMA
  • Pomocny post
    #6 14688928
    Rzuuf
    Poziom 43  
    Danych "literaturowych" możesz nie znaleźć, najlepiej zbudować nadajnik i odbiornik i porobić pomiary. Na tej podstawie można będzie zaprojektować filtry.
    Wiem, że taka łączność (FM) była realizowana w domofonach 20 lat temu.
    Tu dyskusja, może być pomocna: http://plmiscelektronika.elektroda.pl/plmiscelektr/1999_08/08_99172.htm .
  • REKLAMA
  • Pomocny post
    #7 14689054
    KaW
    Poziom 34  
    1-można zastosować nośną 100kHz - sterowac impulsami fali .
    Takie "gotowe układy odbiorcze " to "dekodery stereo".Maja człon odbiorczy i komplet układów sygnalizujacych synchronizacje .
    2- do tego jest potrzebny jakis "zapis reguł sterowania" i definicji błedów .

    To sa bardzo lużne uwagi.

    Dawno temu -na linie wysokiego napiecia "wchodził"
    przez dzielnik pojemnosciowy wysokiego napiecia - podobny sygnał niosący info miedzy elektrowniami. Wykonanie ukł. nad-odb. : lampowe .
  • Pomocny post
    #8 14689935
    Rzuuf
    Poziom 43  
    Tu masz namiar na takie domofony: http://www.thodukonics.com/packing.html ,
    http://i00.i.aliimg.com/photo/v1/107601912/AC_Power_Line_FM_Wireless_Intercom_Schematic.jpg .
    Tak, czy inaczej - trzeba coś zmontować i pomierzyć.
REKLAMA