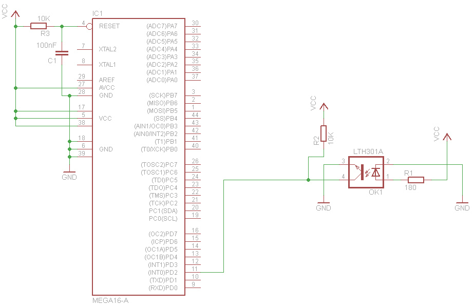
Witam mam taki problem z przerwaniami int0 chciałem podłączyć transoptor szczelinowy pod wejście int0 atmegi16 i zliczać impulsy tylko jest taki problem ze jak zasłonię szczelinę transoptora to zamiast mi dodać 1 impuls to dodaje mi albo 2 albo 10 jak padnie w czym może być problem poniżej zamieszczam kod i schemat
Kod: C / C++
